Suppr超能文献

丙二酸二甲酯通过增强肾脏代谢、抑制肾脏氧化应激和炎症来减轻梗阻性肾病。

Dimethyl malonate alleviates obstructive nephropathy by enhancing renal metabolism and inhibiting kidney oxidative stress and inflammation.

作者信息

Zhang Wei, Fu Changde, Lai Jinjin, Xin Jun, Zhang Wenbin

机构信息

Department of Urology, Quanzhou First Hospital Affiliated to Fujian Medical University, Quanzhou, China.

出版信息

Front Pharmacol. 2025 Jun 10;16:1530635. doi: 10.3389/fphar.2025.1530635. eCollection 2025.

Abstract

INTRODUCTION

Obstructive nephropathy is a leading cause of renal injury and fibrosis. Mitochondrial dysfunction represents a hallmark of obstructive nephropathy, a condition that leads to metabolic aberrations, succinate accumulation, reactive oxygen species (ROS) overproduction, tubular damage, and kidney inflammation. Succinate dehydrogenase (SDH) is central to mitochondrial metabolism and targeting SDH with dimethyl malonate (DMM) has been shown to be effective in treating renal ischemia-reperfusion (IR) injury in the murine model. However, the therapeutic potential and underlying mechanisms of DMM against obstructive nephropathy have not been investigated.

METHODS

We utilized the unilateral ureteral obstruction (UUO) mouse model to investigate the therapeutic potential of DMM in obstructive nephropathy. Histology, renal fibrosis, and inflammation were analyzed. A murine tubular cell line was used to investigate molecular mechanisms.

RESULTS

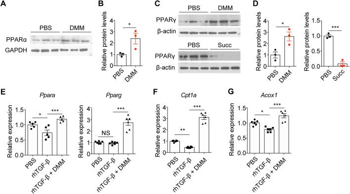
DMM administration mitigated UUO-induced renal fibrosis. Transcriptome analysis revealed that DMM promoted mitochondrial function and inhibited renal inflammation in UUO kidneys. The upregulated genes in DMM-treated mice were enriched in metabolic pathways related to fatty acids, organic acids, amino acids, and the PPAR signaling. DMM suppressed the accumulation of CD4 T cells and the production of inflammatory cytokines in UUO kidneys. Moreover, DMM reduced oxidative stress by decreasing mitochondrial ROS production in tubular cells. Mechanistically, at least in part, DMM activated the PPAR signaling pathway in tubular cells, thereby enhancing fatty acid oxidation (FAO) activity and mitochondrial function. Pharmacological activation of PPAR protected against UUO-induced kidney fibrosis and inflammation.

CONCLUSION

Our study suggests that targeting SDH with DMM could be a promising therapeutic strategy for obstructive nephropathy.

摘要

引言

梗阻性肾病是导致肾损伤和纤维化的主要原因。线粒体功能障碍是梗阻性肾病的一个标志,这种情况会导致代谢异常、琥珀酸积累、活性氧(ROS)过度产生、肾小管损伤和肾脏炎症。琥珀酸脱氢酶(SDH)是线粒体代谢的核心,在小鼠模型中,用丙二酸二甲酯(DMM)靶向SDH已被证明对治疗肾缺血再灌注(IR)损伤有效。然而,DMM对梗阻性肾病的治疗潜力和潜在机制尚未得到研究。

方法

我们利用单侧输尿管梗阻(UUO)小鼠模型来研究DMM在梗阻性肾病中的治疗潜力。分析了组织学、肾纤维化和炎症情况。使用小鼠肾小管细胞系来研究分子机制。

结果

给予DMM可减轻UUO诱导的肾纤维化。转录组分析显示,DMM可促进UUO肾脏中的线粒体功能并抑制肾脏炎症。DMM处理的小鼠中上调的基因富集在与脂肪酸、有机酸、氨基酸和PPAR信号相关的代谢途径中。DMM抑制了UUO肾脏中CD4 T细胞的积累和炎性细胞因子的产生。此外,DMM通过减少肾小管细胞中的线粒体ROS产生来降低氧化应激。从机制上讲,至少部分地,DMM激活了肾小管细胞中的PPAR信号通路,从而增强了脂肪酸氧化(FAO)活性和线粒体功能。PPAR的药理学激活可预防UUO诱导的肾纤维化和炎症。

结论

我们的研究表明,用DMM靶向SDH可能是一种有前途的梗阻性肾病治疗策略。

https://cdn.ncbi.nlm.nih.gov/pmc/blobs/0392/12185406/ff01bb3af9eb/fphar-16-1530635-g001.jpg

文献AI研究员

20分钟写一篇综述,助力文献阅读效率提升50倍。

立即体验

用中文搜PubMed

大模型驱动的PubMed中文搜索引擎

马上搜索

文档翻译

学术文献翻译模型,支持多种主流文档格式。

立即体验