Suppr超能文献

一种内分泌干扰化学物质,双酚A二缩水甘油醚(BADGE),通过G蛋白偶联雌激素受体加速皮质神经元的神经突发生和生长。

An Endocrine-Disrupting Chemical, Bisphenol A Diglycidyl Ether (BADGE), Accelerates Neuritogenesis and Outgrowth of Cortical Neurons via the G-Protein-Coupled Estrogen Receptor.

作者信息

Miyazaki Ikuko, Nishiyama Chiharu, Nagoshi Takeru, Miyako Akane, Ono Suzuka, Misawa Ichika, Isse Aika, Tomimoto Kana, Masai Kaori, Zensho Kazumasa, Asanuma Masato

机构信息

Department of Medical Neurobiology, Okayama University Graduate School of Medicine, Dentistry and Pharmaceutical Sciences, Okayama 700-8558, Japan.

Department of Medical Neurobiology, Okayama University Medical School, Okayama 700-8558, Japan.

出版信息

NeuroSci. 2025 Jun 6;6(2):53. doi: 10.3390/neurosci6020053.

Abstract

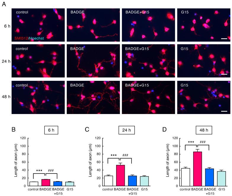
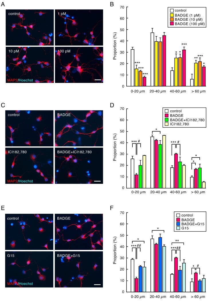
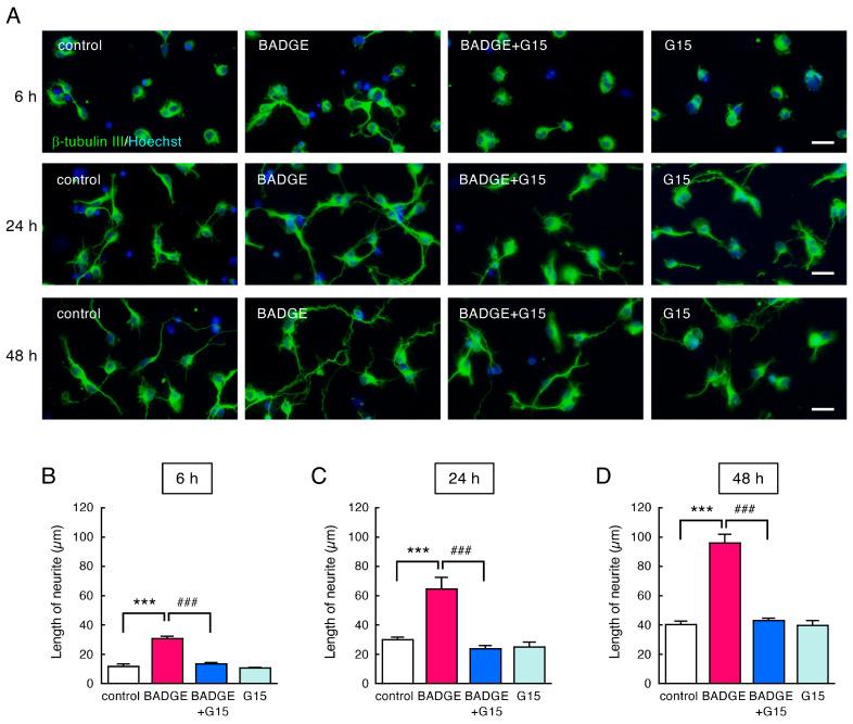
Bisphenol A diglycidyl ether (BADGE) is the main component of epoxy resin and is used for the inner coating of canned foods and plastic food containers. BADGE can easily migrate from containers and result in food contamination; the compound is known as an endocrine-disrupting chemical. We previously reported that maternal exposure to bisphenol A bis (2,3-dihydroxypropyl) ether (BADGE·2HO), which is the most detected BADGE derivative not only in canned foods but also in human specimens, during gestation and lactation, could accelerate neuronal differentiation in the cortex of fetuses and induce anxiety-like behavior in juvenile mice. In this study, we investigated the effects of low-dose BADGE·2HO (1-100 pM) treatment on neurites and the mechanism of neurite outgrowth in cortical neurons. BADGE·2HO exposure significantly increased the number of dendrites and neurite length in cortical neurons; these accelerating effects were inhibited by estrogen receptor (ER) antagonist ICI 182,780 and G-protein-coupled estrogen receptor (GPER) antagonist G15. BADGE·2HO down-regulated expression, which is a transcriptional repressor, and increased levels of neuritogenic factor neurogenin-3 (Ngn3) in the cortical neurons; the changes were significantly blocked by G15. These data suggest that direct BADGE·2HO exposure can accelerate neuritogenesis and outgrowth in cortical neurons through down-regulation of Hes1 and by increasing Ngn3 levels through ERs, particularly GPER.

摘要

双酚A二缩水甘油醚(BADGE)是环氧树脂的主要成分,用于罐装食品和塑料食品容器的内涂层。BADGE可轻易从容器中迁移出来,导致食品污染;该化合物是一种已知的内分泌干扰化学物质。我们之前报道过,母体在妊娠和哺乳期接触双酚A双(2,3-二羟丙基)醚(BADGE·2HO),这是不仅在罐装食品中而且在人体标本中检测到最多的BADGE衍生物,可加速胎儿皮质中的神经元分化,并在幼年小鼠中诱导类似焦虑的行为。在本研究中,我们研究了低剂量BADGE·2HO(1-100皮摩尔)处理对神经突的影响以及皮质神经元中神经突生长的机制。BADGE·2HO暴露显著增加了皮质神经元中树突的数量和神经突长度;这些促进作用被雌激素受体(ER)拮抗剂ICI 182,780和G蛋白偶联雌激素受体(GPER)拮抗剂G15抑制。BADGE·2HO下调了作为转录抑制因子的Hes1的表达,并增加了皮质神经元中神经发生因子神经生成素-3(Ngn3)的水平;这些变化被G15显著阻断。这些数据表明,直接暴露于BADGE·2HO可通过下调Hes1并通过雌激素受体(尤其是GPER)增加Ngn3水平来加速皮质神经元中的神经突发生和生长。

https://cdn.ncbi.nlm.nih.gov/pmc/blobs/583e/12196484/b4ac2dcb5811/neurosci-06-00053-g001a.jpg

文献AI研究员

20分钟写一篇综述,助力文献阅读效率提升50倍。

立即体验

用中文搜PubMed

大模型驱动的PubMed中文搜索引擎

马上搜索

文档翻译

学术文献翻译模型,支持多种主流文档格式。

立即体验