Suppr超能文献

代偿性miRNA网络在心力衰竭认知恢复中的作用

Role of Compensatory miRNA Networks in Cognitive Recovery from Heart Failure.

作者信息

Gisa Verena, Islam Md Rezaul, Lbik Dawid, Hofmann Raoul Maximilian, Pena Tonatiuh, Krüger Dennis Manfred, Burkhardt Susanne, Schütz Anna-Lena, Sananbenesi Farahnaz, Toischer Karl, Fischer Andre

机构信息

Department for Epigenetics and Systems Medicine in Neurodegenerative Diseases, German Center for Neurodegenerative Diseases, Von Siebold Street 3A, 37075 Goettingen, Germany.

Clinic of Cardiology and Pneumology, Georg-August-University, Robert-Koch Street 38, 37075 Goettingen, Germany.

出版信息

Noncoding RNA. 2025 Jun 12;11(3):45. doi: 10.3390/ncrna11030045.

Abstract

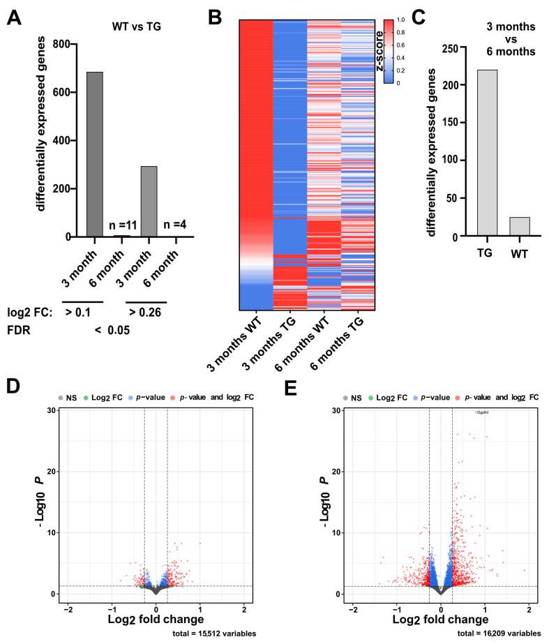
Heart failure (HF) is associated with an increased risk of cognitive impairment and hippocampal dysfunction, yet the underlying molecular mechanisms remain poorly understood. This study aims to investigate the role of microRNA (miRNA) networks in hippocampus-dependent memory recovery in a mouse model of HF. CaMKIIδC transgenic (TG) mice, a model for HF, were used to assess hippocampal function at 3 and 6 months of age. Memory performance was evaluated using hippocampus-dependent behavioral tasks. Small RNA sequencing was performed to analyze hippocampal miRNA expression profiles across both time points. Bioinformatic analyses identified miRNAs that potentially regulate genes previously implicated in HF-induced cognitive impairment. We have previously shown that at 3 months of age, CaMKIIδC TG mice exhibited significant memory deficits associated with dysregulated hippocampal gene expression. In this study, we showed that these impairments, memory impairment and hippocampal gene expression, were no longer detectable at 6 months, despite persistent cardiac dysfunction. However, small RNA sequencing revealed a dynamic shift in hippocampal miRNA expression, identifying 27 miRNAs as "compensatory miRs" that targeted 73% of the transcripts dysregulated at 3 months but reinstated by 6 months. Notably, miR-181a-5p emerged as a central regulatory hub, with its downregulation coinciding with restored memory function. These findings suggest that miRNA networks contribute to the restoration of hippocampal function in HF despite continued cardiac pathology and provide an important compensatory mechanism towards memory impairment. A better understanding of these compensatory miRNA mechanisms may provide novel therapeutic targets for managing HF-related cognitive dysfunction.

摘要

心力衰竭(HF)与认知障碍和海马功能障碍风险增加相关,但潜在的分子机制仍知之甚少。本研究旨在探讨微小RNA(miRNA)网络在HF小鼠模型中依赖海马的记忆恢复中的作用。使用CaMKIIδC转基因(TG)小鼠(一种HF模型)来评估3个月和6个月大时的海马功能。使用依赖海马的行为任务评估记忆表现。进行小RNA测序以分析两个时间点的海马miRNA表达谱。生物信息学分析确定了可能调节先前与HF诱导的认知障碍相关基因的miRNA。我们之前已经表明,在3个月大时,CaMKIIδC TG小鼠表现出与海马基因表达失调相关的显著记忆缺陷。在本研究中,我们表明,尽管存在持续性心脏功能障碍,但在6个月时这些损伤(记忆损伤和海马基因表达)不再可检测到。然而,小RNA测序揭示了海马miRNA表达的动态变化,确定了27种miRNA为“补偿性miR”,它们靶向3个月时失调但在6个月时恢复的73%的转录本。值得注意的是,miR-181a-5p成为一个核心调控枢纽,其下调与记忆功能恢复同时发生。这些发现表明,尽管存在持续的心脏病变,但miRNA网络有助于HF中海马功能的恢复,并为记忆损伤提供了一种重要的补偿机制。更好地理解这些补偿性miRNA机制可能为管理HF相关的认知功能障碍提供新的治疗靶点。

https://cdn.ncbi.nlm.nih.gov/pmc/blobs/88e1/12196295/a50664f3f720/ncrna-11-00045-g001.jpg

文献AI研究员

20分钟写一篇综述,助力文献阅读效率提升50倍。

立即体验

用中文搜PubMed

大模型驱动的PubMed中文搜索引擎

马上搜索

文档翻译

学术文献翻译模型,支持多种主流文档格式。

立即体验