Suppr超能文献

对无刺蜂微小RNA的见解。

Insights into miRNAs of the Stingless Bee .

作者信息

Soares Dalliane Oliveira, Ferreira Lucas Yago Melo, Rodrigues Gabriel Victor Pina, Santos João Pedro Nunes, Lopes Ícaro Santos, Amorim Conceição Lucas Barbosa de, Chagas Moura Tatyana, de Faria Isaque João da Silva, Olmo Roenick Proveti, Santana Weyder Cristiano, Costa Marco Antônio, Rocha Aguiar Eric Roberto Guimarães

机构信息

Department of Biological Sciences, Center of Biotechnology and Genetics, Universidade Estadual de Santa Cruz (UESC), Ilhéus 45662-900, Brazil.

Department of Biochemistry and Immunology, Universidade Federal de Minas Gerais, Belo Horizonte 31270-901, Brazil.

出版信息

Noncoding RNA. 2025 Jun 19;11(3):48. doi: 10.3390/ncrna11030048.

Abstract

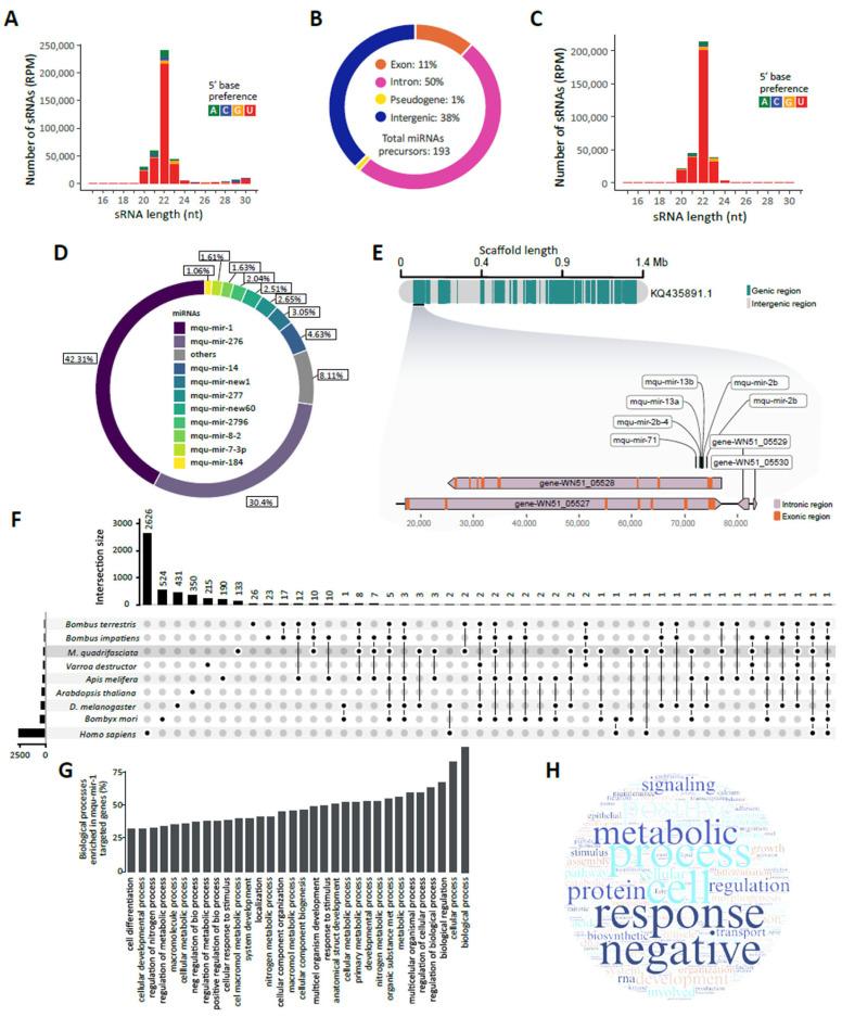
MicroRNAs (miRNAs) are key post-transcriptional regulators involved in a wide range of biological processes in insects, yet little is known about their roles in stingless bees. Here, we present the first characterization of miRNAs in using small RNAs (sRNAs) deep sequencing. A total of 193 high-confidence mature miRNAs were identified, including 106 -exclusive sequences. Expression profiling revealed that mqu-miR-1 and mqu-miR-276 together accounted for over 70% of all miRNA reads, suggesting their central roles in development and reproduction. Comparative analyses showed a higher conservation of miRNAs with other Hymenopterans, especially and spp. Putative target genes were predicted using a consensus approach, and functional annotation indicated their involvement in diverse biological regulatory pathways. This work represents the first comprehensive identification of the miRNA repertoire in stingless bees using sRNAs and provides a valuable foundation for understanding miRNA-mediated gene regulation in this ecologically and economically important pollinator.

摘要

微小RNA(miRNA)是参与昆虫广泛生物学过程的关键转录后调节因子,但人们对其在无刺蜂中的作用知之甚少。在此,我们利用小RNA(sRNA)深度测序首次对无刺蜂中的miRNA进行了表征。共鉴定出193个高可信度的成熟miRNA,包括106个特有序列。表达谱分析表明,mqu-miR-1和mqu-miR-276共同占所有miRNA读数的70%以上,表明它们在发育和繁殖中起核心作用。比较分析显示,无刺蜂的miRNA与其他膜翅目昆虫,特别是蜜蜂属和熊蜂属的miRNA具有更高的保守性。使用共识方法预测了潜在的靶基因,功能注释表明它们参与了多种生物调节途径。这项工作代表了首次使用sRNA对无刺蜂的miRNA库进行全面鉴定,并为理解这种在生态和经济上都很重要的传粉者中miRNA介导的基因调控提供了有价值的基础。

https://cdn.ncbi.nlm.nih.gov/pmc/blobs/ec5d/12196327/4e03017a2a60/ncrna-11-00048-g001.jpg

文献AI研究员

20分钟写一篇综述,助力文献阅读效率提升50倍。

立即体验

用中文搜PubMed

大模型驱动的PubMed中文搜索引擎

马上搜索

文档翻译

学术文献翻译模型,支持多种主流文档格式。

立即体验