Suppr超能文献

长期暴露于6-PPD醌会抑制谷氨酸合成以及与诱导其毒性相关的谷氨酸受体功能。

Long-Term Exposure to 6-PPD Quinone Inhibits Glutamate Synthesis and Glutamate Receptor Function Associated with Its Toxicity Induction in .

作者信息

Wang Wei, Li Yunhui, Wang Dayong

机构信息

Key Laboratory of Environmental Medicine Engineering of Ministry of Education, School of Public Health, Southeast University, Nanjing 210009, China.

Medical School, Southeast University, Nanjing 210009, China.

出版信息

Toxics. 2025 May 26;13(6):434. doi: 10.3390/toxics13060434.

Abstract

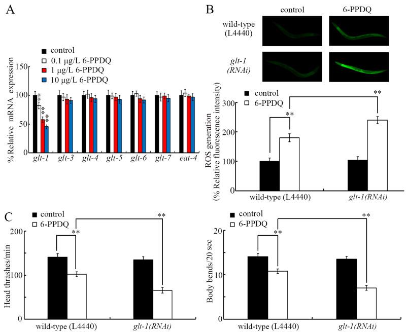
6-PPD quinone (6-PPDQ) is widely distributed in environments. In , we first examined the effects of 6-PPDQ on glutamate synthesis and receptor function by analyzing glutamate content, related gene expression, and phenotypes after RNAi of these genes. Moreover, we performed glutamate treatment after 6-PPDQ exposure to determine the potential pharmacological effects of glutamate against 6-PPDQ toxicity. After exposure, the glutamate content was reduced by 0.1-10 μg/L 6-PPDQ, which was due to decreased expression of , , and governing glutamate synthesis from α-ketoglutarate, glutamine, and proline. RNAi of , , and decreased glutamate content in 6-PPDQ-exposed nematodes, and caused susceptibility to 6-PPDQ toxicity. Among glutamate transporter genes, expression was decreased by 0.1-10 μg/L 6-PPDQ. Moreover, 0.1-10 μg/L 6-PPDQ decreased glutamate receptor genes (, , and ), and their expression was decreased by RNAi of , , , and . RNAi of these receptor genes resulted in susceptibility to 6-PPDQ toxicity, and , , and were identified as targets of neuronal , , and . Furthermore, 5 mM glutamate suppressed 6-PPDQ toxicity and increased expression of , , and . Our results demonstrated the risk of 6-PPDQ exposure in disrupting glutamate synthesis and affecting function of glutamate receptors, which was related to 6-PPDQ toxicity induction.

摘要

6-氨基-5-苯基-3-吡啶酚醌(6-PPDQ)广泛分布于环境中。在此,我们首先通过分析谷氨酸含量、相关基因表达以及这些基因RNA干扰后的表型,研究了6-PPDQ对谷氨酸合成和受体功能的影响。此外,我们在6-PPDQ暴露后进行谷氨酸处理,以确定谷氨酸对6-PPDQ毒性的潜在药理作用。暴露后,0.1 - 10μg/L的6-PPDQ使谷氨酸含量降低,这是由于从α-酮戊二酸、谷氨酰胺和脯氨酸合成谷氨酸的[具体基因1]、[具体基因2]和[具体基因3]表达下降所致。对[具体基因1]、[具体基因2]和[具体基因3]进行RNA干扰降低了6-PPDQ暴露线虫中的谷氨酸含量,并导致对6-PPDQ毒性敏感。在谷氨酸转运体基因中,0.1 - 10μg/L的6-PPDQ使[具体转运体基因]表达下降。此外,0.1 - 10μg/L的6-PPDQ降低了谷氨酸受体基因([具体受体基因1]、[具体受体基因2]和[具体受体基因3]),并且对[具体基因4]、[具体基因5]、[具体基因6]和[具体基因7]进行RNA干扰后它们的表达下降。对这些受体基因进行RNA干扰导致对6-PPDQ毒性敏感,并且[具体基因4]、[具体基因5]和[具体基因6]被确定为神经元[具体受体1]、[具体受体2]和[具体受体3]的靶点。此外,5mM谷氨酸抑制了6-PPDQ毒性并增加了[具体基因8]、[具体基因9]和[具体基因10]的表达。我们的结果表明6-PPDQ暴露存在破坏谷氨酸合成并影响谷氨酸受体功能的风险,这与6-PPDQ毒性诱导有关。

https://cdn.ncbi.nlm.nih.gov/pmc/blobs/bb21/12197550/26d8690e648e/toxics-13-00434-g001.jpg

文献AI研究员

20分钟写一篇综述,助力文献阅读效率提升50倍。

立即体验

用中文搜PubMed

大模型驱动的PubMed中文搜索引擎

马上搜索

文档翻译

学术文献翻译模型,支持多种主流文档格式。

立即体验