Suppr超能文献

NR1D1在双酚A诱导斑马鱼幼体焦虑样行为和炎症中的作用

Role of NR1D1 in Bisphenol A-Induced Anxiety-like Behavior and Inflammation in Zebrafish Larvae.

作者信息

Wu Mingjun, Chen Pinyi, Wang Yuting, Wang Xinwei, Bao Yuqianrui, Fan Liqiao, Rao Yuxiao, Song Xiaoyao, Zhang Jie

机构信息

School of Public Health, Medical College of Soochow University, Suzhou 215127, China.

出版信息

Toxics. 2025 May 28;13(6):449. doi: 10.3390/toxics13060449.

Abstract

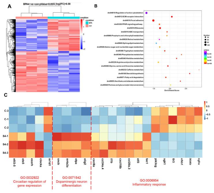
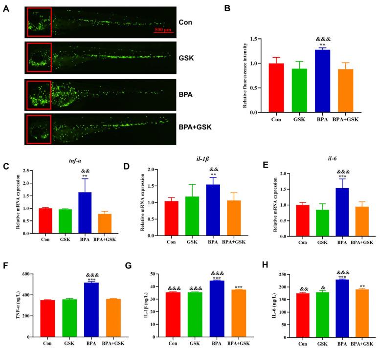
Bisphenol A (BPA) is a widespread environmental endocrine disruptor with significant neurodevelopmental and behavioral risks. The present study explored the role of the circadian clock protein NR1D1 in mediating BPA-induced anxiety-like behavior and brain inflammation early in life. Zebrafish embryos exposed to BPA exhibited anxiety-like behavior characterized by altered motor activity patterns. Notably, BPA exposure suppressed the expression of the circadian clock gene nr1d1, accompanied by increased transcriptional and protein levels of pro-inflammatory cytokines, including IL-6, IL-1β, and TNF-α. These changes created a pro-inflammatory microenvironment that disrupted dopamine system homeostasis, contributing to the observed behavioral abnormalities. Activation of NR1D1 using GSK effectively reversed BPA-induced inflammatory responses and restored normal dopamine levels and behavioral phenotypes. These findings highlight NR1D1 as a critical regulator linking circadian rhythm disruption, neuroinflammation, and dopaminergic dysfunction to anxiety-like behavior. This study provides novel insights into the mechanisms underlying BPA-induced neurotoxicity and identifies NR1D1 as a potential therapeutic target for mitigating the adverse effects of early-life BPA exposure.

摘要

双酚A(BPA)是一种广泛存在的环境内分泌干扰物,具有重大的神经发育和行为风险。本研究探讨了生物钟蛋白NR1D1在介导BPA诱导的生命早期焦虑样行为和脑炎症中的作用。暴露于BPA的斑马鱼胚胎表现出以运动活动模式改变为特征的焦虑样行为。值得注意的是,BPA暴露抑制了生物钟基因nr1d1的表达,同时促炎细胞因子(包括IL-6、IL-1β和TNF-α)的转录水平和蛋白水平增加。这些变化产生了一个促炎微环境,破坏了多巴胺系统的稳态,导致了观察到的行为异常。使用GSK激活NR1D1有效地逆转了BPA诱导的炎症反应,并恢复了正常的多巴胺水平和行为表型。这些发现突出了NR1D1作为连接昼夜节律紊乱、神经炎症和多巴胺能功能障碍与焦虑样行为的关键调节因子。本研究为BPA诱导神经毒性的潜在机制提供了新的见解,并确定NR1D1作为减轻生命早期BPA暴露不良影响的潜在治疗靶点。

https://cdn.ncbi.nlm.nih.gov/pmc/blobs/5373/12197085/7053574170fc/toxics-13-00449-g001.jpg

文献AI研究员

20分钟写一篇综述,助力文献阅读效率提升50倍。

立即体验

用中文搜PubMed

大模型驱动的PubMed中文搜索引擎

马上搜索

文档翻译

学术文献翻译模型,支持多种主流文档格式。

立即体验