Suppr超能文献

高迁移率族蛋白B1作为恶性间皮瘤的关键介质及石棉相关癌症治疗的潜在靶点

HMGB1 as a Key Mediator in Malignant Mesothelioma and a Potential Target for Asbestos-Related Cancer Therapy.

作者信息

Zhong Yi-Fang, Ding Chan, Yao Chun-Ji, Wang Jia-Chun, Feng Min-Qian, Gong Xiao-Xue, Yu Lin, Xu Hua-Dong, Xia Hai-Ling

机构信息

School of Public Health, Hangzhou Medical College, Hangzhou 310013, China.

出版信息

Toxics. 2025 May 28;13(6):448. doi: 10.3390/toxics13060448.

Abstract

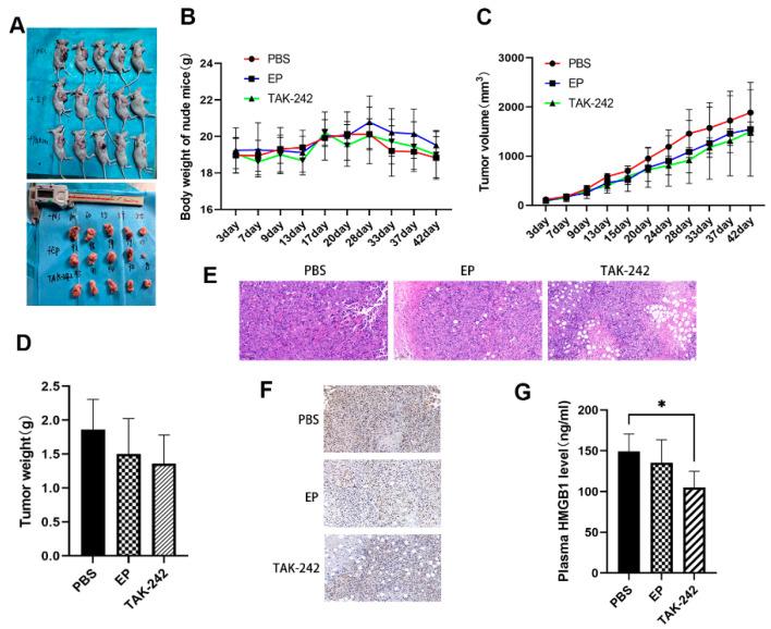
Malignant mesothelioma (MM) is a highly aggressive cancer strongly associated with asbestos exposure, and accumulating evidence suggests that high mobility group box 1 (HMGB1) plays a central role in its pathogenesis. Our in vitro and in vivo experiments revealed that HMGB1 was highly expressed in MM. Both genetic and pharmacological inhibition of HMGB1 markedly suppressed MM cell viability, migration, and invasion, while inducing G1-phase cell cycle arrest and enhancing apoptosis. Interestingly, the inhibition of Toll-like receptor 4 (TLR4), achieved through both siRNA and TAK-242 treatment, not only suppressed tumor-promoting signals but also reduced HMGB1 expression, suggesting a self-amplifying HMGB1-TLR4 loop. Mechanistically, in vitro experiments indicated that suppression of HMGB1 and TLR4 was associated with decreased activation of NF-κB, AKT, and ERK pathways, which are involved in regulating MM cell survival and motility. In xenograft models, treatment with ethyl pyruvate (EP) and TAK-242 significantly suppressed tumor growth and HMGB1 expression, reinforcing their therapeutic potential. Given HMGB1's influence on both tumor cell behavior and the immune microenvironment, targeting the HMGB1-TLR4 axis may not only provide a novel therapeutic strategy for MM but also offer insights into the mechanisms underlying asbestos-induced tumorigenesis, potentially guiding future prevention and intervention strategies in asbestos-exposed populations.

摘要

恶性间皮瘤(MM)是一种与石棉暴露密切相关的高度侵袭性癌症,越来越多的证据表明,高迁移率族蛋白B1(HMGB1)在其发病机制中起核心作用。我们的体外和体内实验表明,HMGB1在MM中高表达。对HMGB1的基因抑制和药物抑制均显著抑制了MM细胞的活力、迁移和侵袭,同时诱导G1期细胞周期停滞并增强凋亡。有趣的是,通过小干扰RNA(siRNA)和TAK-242处理对Toll样受体4(TLR4)的抑制,不仅抑制了肿瘤促进信号,还降低了HMGB1的表达,提示存在一个自我放大的HMGB1-TLR4环路。从机制上讲,体外实验表明,对HMGB1和TLR4的抑制与核因子κB(NF-κB)、蛋白激酶B(AKT)和细胞外信号调节激酶(ERK)通路的激活减少有关,这些通路参与调节MM细胞的存活和运动。在异种移植模型中,丙酮酸乙酯(EP)和TAK-242处理显著抑制了肿瘤生长和HMGB1表达,增强了它们的治疗潜力。鉴于HMGB1对肿瘤细胞行为和免疫微环境的影响,靶向HMGB1-TLR4轴不仅可能为MM提供一种新的治疗策略,还可能为石棉诱导肿瘤发生的潜在机制提供见解,从而有可能指导石棉暴露人群未来的预防和干预策略。

https://cdn.ncbi.nlm.nih.gov/pmc/blobs/3ee7/12197314/0c3db87011d6/toxics-13-00448-g001.jpg

文献AI研究员

20分钟写一篇综述,助力文献阅读效率提升50倍。

立即体验

用中文搜PubMed

大模型驱动的PubMed中文搜索引擎

马上搜索

文档翻译

学术文献翻译模型,支持多种主流文档格式。

立即体验