Suppr超能文献

子宫内膜蜕膜反应停滞决定流产的复发风险。

Stalling of the endometrial decidual reaction determines the recurrence risk of miscarriage.

作者信息

Muter Joanne, Kong Chow-Seng, Nebot Mireia Taus, Tryfonos Maria, Vrljicak Pavle, Brighton Paul J, Dimakou Danai B, Vickers Megan, Yoshihara Hiroyuki, Ott Sascha, Tan Bee K, Bennett Phillip R, Quenby Siobhan, Richter Alex, Van de Velde Hilde, Lucas Emma S, Rawlings Thomas M, Brosens Jan J

机构信息

Warwick Medical School, Division of Biomedical Sciences, University of Warwick, CV4 7AL Coventry, UK.

Tommy's National Centre for Miscarriage Research, University Hospitals Coventry & Warwickshire National Health Service Trust, CV2 2DX Coventry, UK.

出版信息

Sci Adv. 2025 Jun 27;11(26):eadv1988. doi: 10.1126/sciadv.adv1988. Epub 2025 Jun 25.

Abstract

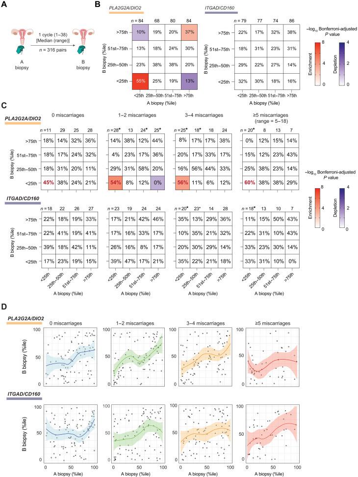
In every menstrual cycle, progesterone acting on estrogen-primed endometrium elicits an inflammatory decidual reaction, rendering it poised for embryo implantation and transformation into the decidua of pregnancy. Here, we show that the sequential functions of the decidual reaction-implantation and decidualization-pivot on the time-sensitive loss of progesterone-resistant stromal cells that form a specialized implantation niche and reciprocal expansion of progesterone-dependent predecidual cells. Simultaneously, uterine natural killer (uNK) cell proliferation results in the accumulation of immunotolerant subsets. Examination of endometrial biopsies from 924 women revealed that the recurrence risk of miscarriage closely aligns with the incidence of a weakened or stalled decidual reaction, more so than poor uNK cell expansion. Analysis of paired biopsies obtained in different cycles and modeling in assembloids intimated that prior miscarriages disrupt intercycle endometrial homeostasis and calibration of the decidual reaction. Our findings show that erosion of the decidual reaction following a miscarriage drives the recurrence risk irrespective of maternal age.

摘要

在每个月经周期中,孕酮作用于雌激素预处理的子宫内膜会引发炎症性蜕膜反应,使其为胚胎着床做好准备并转化为妊娠蜕膜。在此,我们表明,蜕膜反应-着床和蜕膜化的连续功能取决于对孕酮有抗性的基质细胞的时间敏感性丧失,这些细胞形成了一个特殊的着床微环境,以及孕酮依赖性前蜕膜细胞的相互扩增。同时,子宫自然杀伤(uNK)细胞增殖导致免疫耐受亚群的积累。对924名女性的子宫内膜活检样本进行检查发现,流产的复发风险与蜕膜反应减弱或停滞的发生率密切相关,比uNK细胞扩增不良更为密切。对不同周期获得的配对活检样本进行分析,并在类器官中进行建模表明,既往流产会破坏周期间子宫内膜的稳态以及蜕膜反应的校准。我们的研究结果表明,流产后蜕膜反应的受损会导致复发风险,而与产妇年龄无关。

https://cdn.ncbi.nlm.nih.gov/pmc/blobs/fcc2/12189951/8eeb5bb6d88a/sciadv.adv1988-f1.jpg

文献AI研究员

20分钟写一篇综述,助力文献阅读效率提升50倍。

立即体验

用中文搜PubMed

大模型驱动的PubMed中文搜索引擎

马上搜索

文档翻译

学术文献翻译模型,支持多种主流文档格式。

立即体验