Suppr超能文献

一项采用计算分析和孟德尔随机化的综合研究揭示了关键基因对肝癌的影响。

A Comprehensive Study Employing Computational Analysis and Mendelian Randomization Has Revealed the Impact of Key Genes on Liver Cancer.

作者信息

Li Size, Qi Wenying, Wu Junzheng, Luo Chunhua, Zheng Shihao, Cao Xu, Wang Wei, Liu Qiyao, Du Hongbo, Li Xiaoke, Zao Xiaobin, Ye Yongan

机构信息

Dongzhimen Hospital, Beijing University of Chinese Medicine, Beijing 100700, China.

Xiamen Hospital of Traditional Chinese Medicine, Xiamen 361006, China.

出版信息

Biomedicines. 2025 May 27;13(6):1313. doi: 10.3390/biomedicines13061313.

Abstract

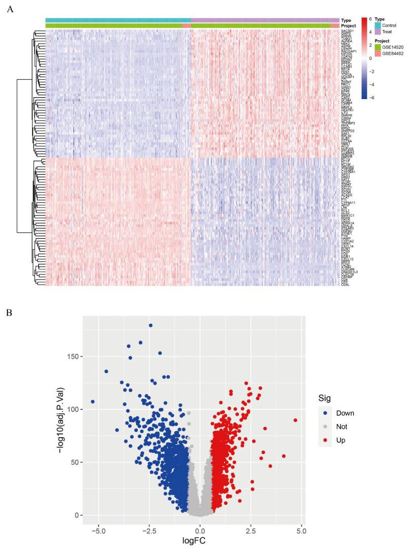
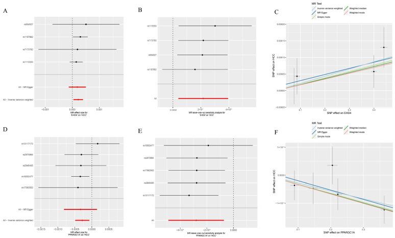
: In this research, we sought to enhance our comprehension of liver cancer's genetic architecture by employing Mendelian randomization (MR) techniques to establish causative relationships between particular genetic variations and liver cancer susceptibility. : We integrated data from the public databases with MR analysis to identify differentially expressed genes (DEGs) associated with Hepatocellular Carcinoma (HCC). We conducted functional enrichment analyses to determine the biological processes and signaling cascades associated with the identified DEGs. We also used the CIBERSORT deconvolution method to evaluate immune cell composition in HCC tissues, followed by correlation studies examining relationships between our key genes of interest and various immune cell populations. Additionally, we validated our findings using a rat model of HCC and clinical HCC samples. : We obtained two key genes, and , which co-regulated M0 macrophages, suggesting their role in macrophage polarization and tumor progression. In addition, is associated with resting and activated mast cells, suggesting its involvement in regulating the tumor microenvironment. Detection of rat and clinical samples further confirmed the upregulation of these genes in HCC, supporting their potential as therapeutic targets. : Our findings emphasize the significant involvement of and in HCC, specifically regarding their influence on tumor-associated macrophage polarization and broader immune microenvironment modulation. These findings offer new insights into the molecular mechanisms driving HCC and suggest that targeting these genes may provide novel strategies for personalized treatment.

摘要

在本研究中,我们试图通过运用孟德尔随机化(MR)技术来确定特定基因变异与肝癌易感性之间的因果关系,从而加深对肝癌遗传结构的理解。我们将来自公共数据库的数据与MR分析相结合,以识别与肝细胞癌(HCC)相关的差异表达基因(DEG)。我们进行了功能富集分析,以确定与所识别的DEG相关的生物学过程和信号级联反应。我们还使用CIBERSORT反卷积方法来评估HCC组织中的免疫细胞组成,随后进行相关性研究,考察我们感兴趣的关键基因与各种免疫细胞群体之间的关系。此外,我们使用HCC大鼠模型和临床HCC样本对我们的发现进行了验证。我们获得了两个关键基因,[基因名称1]和[基因名称2],它们共同调节M0巨噬细胞,表明它们在巨噬细胞极化和肿瘤进展中发挥作用。此外,[基因名称2]与静息和活化的肥大细胞相关,表明其参与调节肿瘤微环境。对大鼠和临床样本的检测进一步证实了这些基因在HCC中的上调,支持了它们作为治疗靶点的潜力。我们的发现强调了[基因名称1]和[基因名称2]在HCC中的重要参与,特别是它们对肿瘤相关巨噬细胞极化和更广泛的免疫微环境调节的影响。这些发现为驱动HCC的分子机制提供了新的见解,并表明靶向这些基因可能为个性化治疗提供新策略。

https://cdn.ncbi.nlm.nih.gov/pmc/blobs/bb97/12190003/4f4a0c34bff0/biomedicines-13-01313-g001.jpg

文献AI研究员

20分钟写一篇综述,助力文献阅读效率提升50倍。

立即体验

用中文搜PubMed

大模型驱动的PubMed中文搜索引擎

马上搜索

文档翻译

学术文献翻译模型,支持多种主流文档格式。

立即体验