Suppr超能文献

RNA测序和感染模型揭示了中国菌株的不同感染和免疫特征。

RNA-seq and infection model reveal the different infection and immune characteristics of strains in China.

作者信息

Zuo Weilun, Wei Chen, He Meiyan, Zhang Mengyao, Liang Jiangli, Ma Xiao, Gao Na, Gu Qin, Ma Yan, Li Jingyan, Liu Shuyuan, Huang Yan, Sun Mingbo, Shi Li

机构信息

Laboratory of Immunogenetics, Institute of Medical Biology, Chinese Academy of Medical Science and Peking Union Medical College, Kunming, Yunnan, China.

Department of Laboratory Medicine, Fujian Key Clinical Specialty of Laboratory Medicine, Women and Children's Hospital, School of Medicine, Xiamen University, Xiamen, China.

出版信息

Front Cell Infect Microbiol. 2025 Jun 11;15:1547751. doi: 10.3389/fcimb.2025.1547751. eCollection 2025.

Abstract

INTRODUCTION

Various strains emerged in re-emergence, the pathogenic characteristics and mechanisms remain elusive. We aimed to explore the relationship between the transcriptome and colonization advantage of various pertussis clinical strains during the re-emergence.

METHODS

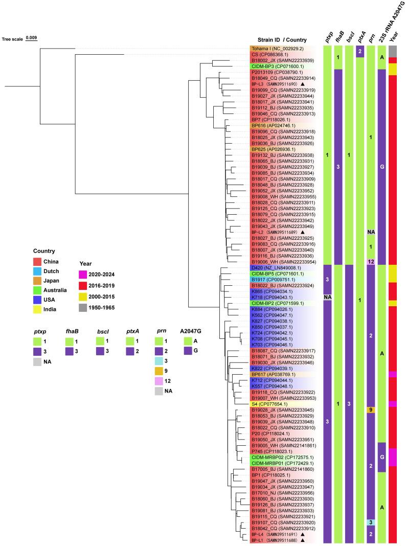
Four pertussis strains were isolated from clinically suspected cases by active surveillance. The phylogenetic relationships of clinical strains and global isolates were compared by a genome-wide SNP-based phylogenetic tree and allele genotyping. LC-MS/MS analysis and binding affinity detection allowed the identification of expression and antigenicity of pertactin. The characteristics of infection and immunity of clinical strains were compared in a BALB/c mouse aerosol challenge model. RNA-seq analysis was performed in NSG mouse model to describe the transcriptome during infection, and verified by detecting biofilm formation and paraquat tolerance.

RESULTS

The partial pertactin-deficient strain BP-L2 was first reported. It showed significantly enhanced tracheal colonization compared to both CS and BP-L1 strains in naive mice ( < 0.0001 . CS) and exhibited superior fitness over BP-L1 in immunized mice ( < 0.001). BP-L1 showed superior lung colonization ( < 0.0001) and tissue-resident memory T cell induction versus BP-L2 and CS ( < 0.001). Colonization dominance of BP-L1 in lungs and BP-L2 in trachea aligned with the pathological injury ( < 0.05) and the inflammatory cytokine enhancement (IL-6 in lungs of BP-L1 group, < 0.01). RNA-seq results revealed that BP-L2 significantly upregulated (log2FC = 2.1, = 0.019) and (log2FC =2.4, = 8.61E-06) compared to BP-L1, functionally linked to enhanced stringent response and oxidative stress defense. BP-L1 exhibited significant upregulation over BP-L2 (log2FC = 1.8, = 0.027) without concurrent biofilm enhancement ( = 0.51 . BP-L2). Furthermore, the BP-L2 and BP-L3 strains of the same lineage showed significantly higher paraquat tolerance than other strains ( < 0.001), showing extremely high SODs activity.

CONCLUSION

The emerging pertussis strains exhibit different colonization advantages in the trachea or lungs, which will influence the transmission patterns of the clinical strains. The tracheal colonization advantage of the partial pertactin-deficient strain may be associated with the overexpression of the and infection.

摘要

引言

在百日咳再度流行过程中出现了多种菌株,但其致病特征和机制仍不清楚。我们旨在探讨百日咳临床菌株再度流行期间转录组与定殖优势之间的关系。

方法

通过主动监测从临床疑似病例中分离出4株百日咳菌株。通过基于全基因组单核苷酸多态性的系统发育树和等位基因基因分型比较临床菌株与全球分离株的系统发育关系。液相色谱-串联质谱分析和结合亲和力检测可鉴定百日咳杆菌黏附素的表达和抗原性。在BALB/c小鼠气溶胶攻击模型中比较临床菌株的感染和免疫特征。在NSG小鼠模型中进行RNA测序分析以描述感染期间的转录组,并通过检测生物膜形成和百草枯耐受性进行验证。

结果

首次报道了部分百日咳杆菌黏附素缺陷菌株BP-L2。在未感染的小鼠中,与CS和BP-L1菌株相比,它在气管中的定殖显著增强(<0.0001,与CS相比),并且在免疫小鼠中比BP-L1表现出更强的适应性(<0.001)。与BP-L2和CS相比,BP-L1在肺部的定殖能力更强(<0.0001),并能诱导更多的组织驻留记忆T细胞(<0.001)。BP-L1在肺部的定殖优势和BP-L2在气管中的定殖优势与病理损伤(<0.05)和炎性细胞因子增强(BP-L1组肺部的IL-6,<0.01)一致。RNA测序结果显示,与BP-L1相比,BP-L2的 和 显著上调(log2倍变化=2.1,P=0.019),在功能上与增强的严谨反应和氧化应激防御相关。BP-L1相对于BP-L2表现出显著的 上调(log2倍变化=1.8,P=0.027),但生物膜没有同时增强(P=0.51,与BP-L2相比)。此外,同一谱系的BP-L2和BP-L3菌株对百草枯的耐受性明显高于其他菌株(<0.001),显示出极高的超氧化物歧化酶活性。

结论

新出现的百日咳菌株在气管或肺部表现出不同的定殖优势,这将影响临床菌株的传播模式。部分百日咳杆菌黏附素缺陷菌株的气管定殖优势可能与 和 感染的过表达有关。

https://cdn.ncbi.nlm.nih.gov/pmc/blobs/b5fa/12187765/f2fac314dfed/fcimb-15-1547751-g001.jpg

文献AI研究员

20分钟写一篇综述,助力文献阅读效率提升50倍。

立即体验

用中文搜PubMed

大模型驱动的PubMed中文搜索引擎

马上搜索

文档翻译

学术文献翻译模型,支持多种主流文档格式。

立即体验