Suppr超能文献

河马-YAP/β-连环蛋白信号轴协调牙髓干细胞的牙源性分化:对牙本质-牙髓再生的意义。

The Hippo-YAP/β-catenin signaling axis coordinates odontogenic differentiation in dental pulp stem cells: Implications for dentin-pulp regeneration.

作者信息

Chen Chang, Yun Qiqi, Ran Juanli, Zhou Ziyao, Zhang Pengxiang, Li Rong

机构信息

Department of Stomatology, The Second Xiangya Hospital, Central South University, Changsha, Hunan, China.

出版信息

PLoS One. 2025 Jun 26;20(6):e0326978. doi: 10.1371/journal.pone.0326978. eCollection 2025.

Abstract

OBJECTIVE

This study investigated the interplay between Hippo-YAP and β-catenin signaling in regulating odontogenic differentiation of human dental pulp stem cells (DPSCs) and explored its potential implications for dentin-pulp regeneration.

METHODS

Using lentivirus-mediated YAP overexpression/silencing, β-catenin siRNA knockdown, and pharmacological Wnt inhibition (via WIF-1), we assessed DPSC proliferation, migration, mineralization, and molecular markers (via qRT-PCR, immunofluorescence). In vivo validation employed subcutaneous transplantation of DPSC-seeded scaffolds in immunocompromised mice.

RESULTS

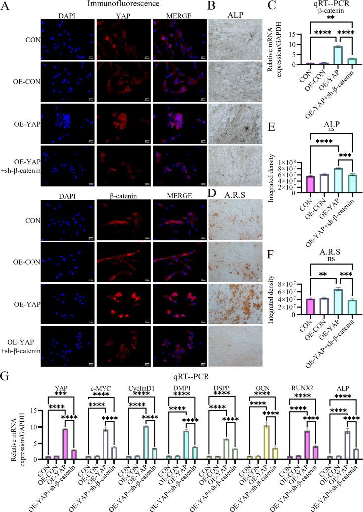
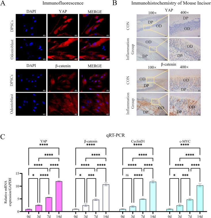
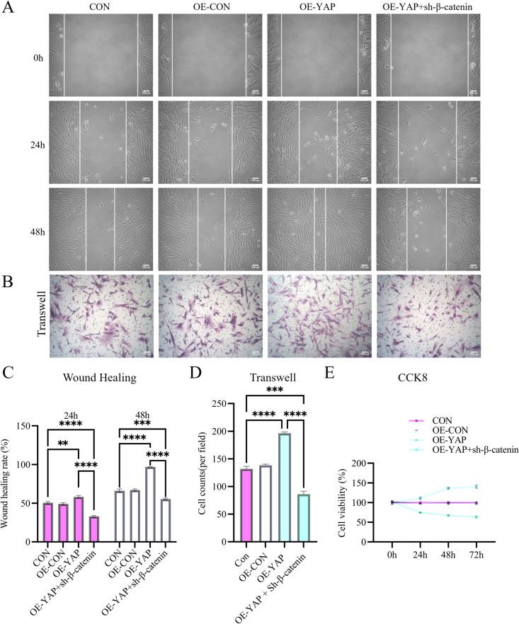
YAP activation enhanced DPSC proliferation (1.44-fold), migration (1.39-fold), invasion (1.54-fold), and differentiation, as evidenced by elevated ALP activity (1.46-fold) and mineralization (1.36-fold). We observed transcriptional upregulation of odontogenic markers (RUNX2, DSPP, DMP1, OCN, ALP) and Wnt pathway components (β-catenin, Cyclin D1, c-Myc). Immunofluorescence revealed coordinated YAP and β-catenin expression patterns during differentiation. β-catenin silencing or Wnt inhibition abolished YAP-mediated functional enhancements and simultaneously suppressed YAP expression, partially confirming bidirectional regulation. In vivo, YAP-overexpressing DPSCs exhibited 1.27- to 1.62-fold induction of dentin-specific markers and β-catenin, whereas YAP silencing impaired these markers expression.

CONCLUSIONS

Our findings demonstrate that coordinated YAP and β-catenin signaling drives DPSC odontogenesis, with potential implications for dentin regeneration. Although reciprocal regulation is evident, direct molecular interactions require further validation.

摘要

目的

本研究调查了Hippo-YAP和β-连环蛋白信号通路在调节人牙髓干细胞(DPSCs)牙源性分化中的相互作用,并探讨其对牙本质-牙髓再生的潜在影响。

方法

利用慢病毒介导的YAP过表达/沉默、β-连环蛋白siRNA敲低以及药理学Wnt抑制(通过WIF-1),我们评估了DPSC的增殖、迁移、矿化以及分子标志物(通过qRT-PCR、免疫荧光法)。体内验证采用将接种DPSC的支架皮下移植到免疫缺陷小鼠体内。

结果

YAP激活增强了DPSC的增殖(1.44倍)、迁移(1.39倍)、侵袭(1.54倍)和分化,碱性磷酸酶活性升高(1.46倍)和矿化增强(1.36倍)证明了这一点。我们观察到牙源性标志物(RUNX2、DSPP、DMP1、OCN、ALP)和Wnt通路成分(β-连环蛋白、细胞周期蛋白D1、c-Myc)的转录上调。免疫荧光显示分化过程中YAP和β-连环蛋白的表达模式相互协调。β-连环蛋白沉默或Wnt抑制消除了YAP介导的功能增强,并同时抑制了YAP表达,部分证实了双向调节。在体内,过表达YAP的DPSCs表现出牙本质特异性标志物和β-连环蛋白的诱导增加1.27至1.62倍,而沉默YAP则损害了这些标志物的表达。

结论

我们的研究结果表明,协调的YAP和β-连环蛋白信号通路驱动DPSC的牙源性发生,对牙本质再生具有潜在影响。尽管相互调节明显,但直接的分子相互作用需要进一步验证。

https://cdn.ncbi.nlm.nih.gov/pmc/blobs/b129/12200642/8a1a78e398a3/pone.0326978.g001.jpg

文献AI研究员

20分钟写一篇综述,助力文献阅读效率提升50倍。

立即体验

用中文搜PubMed

大模型驱动的PubMed中文搜索引擎

马上搜索

文档翻译

学术文献翻译模型,支持多种主流文档格式。

立即体验