Suppr超能文献

基底前脑至腹侧被盖区谷氨酸能通路促进小鼠从异氟烷麻醉中苏醒

Basal Forebrain to Ventral Tegmental Area Glutamatergic Pathway Promotes Emergence from Isoflurane Anesthesia in Mice.

作者信息

Gong Xia-Ting, Li Zhang-Shu, Chen Zhuo-Li, Wu Xin-Cheng, Shangguan Ling-Yi, Xu Zhi-Peng, Chen Li, Yu Changxi, Cai Ping

机构信息

Department of Pharmacology, School of Pharmacy, Fujian Medical University, Fuzhou, Fujian 350108, China.

Fujian Province Key Laboratory of Environment and Health, School of Public Health, Fujian Medical University, Fuzhou, Fujian 350108, China.

出版信息

J Neurosci. 2025 Jul 30;45(31):e0007252025. doi: 10.1523/JNEUROSCI.0007-25.2025.

Abstract

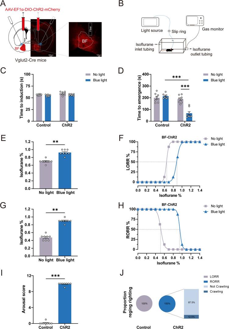
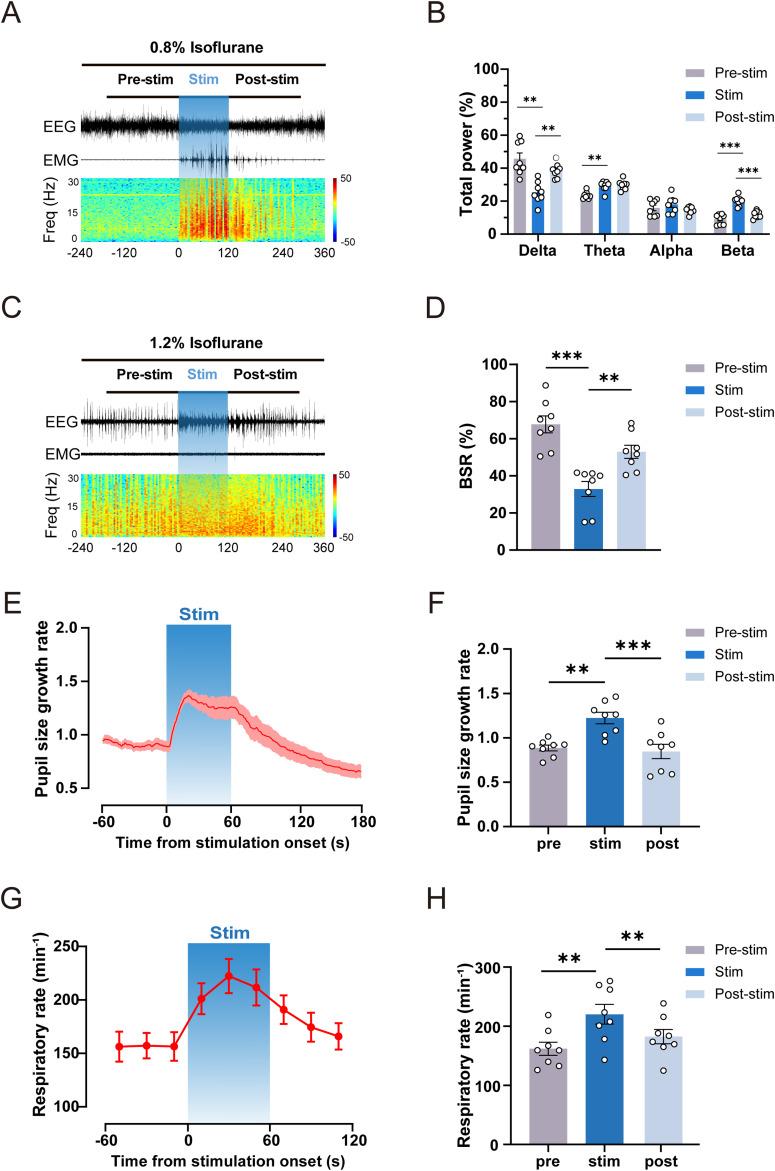
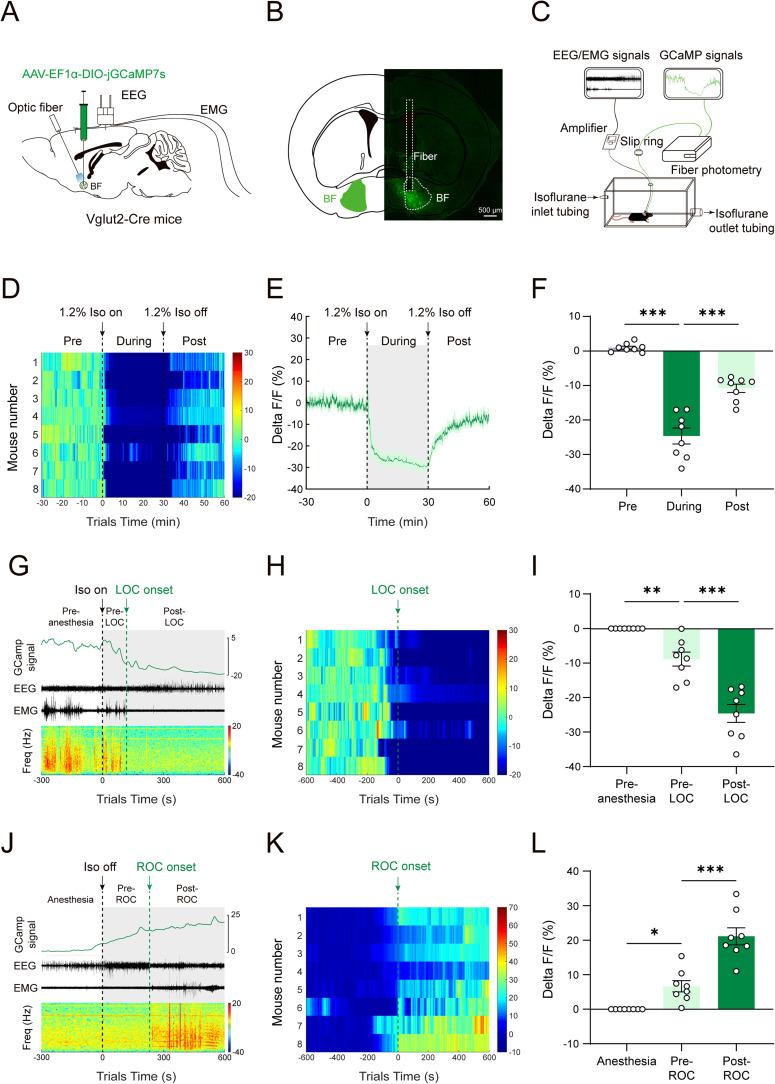
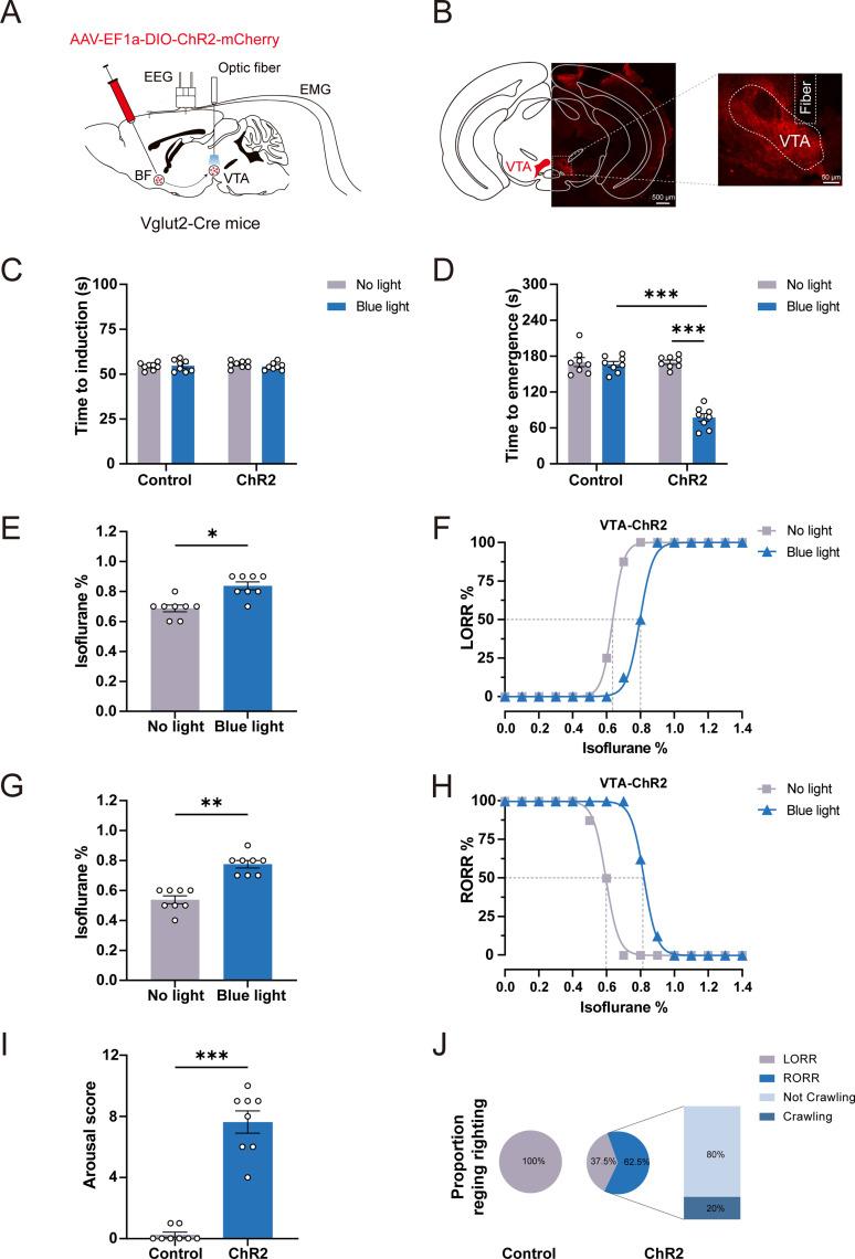
Recent evidence highlights the importance of glutamatergic neurons in the basal forebrain (BF) in promoting cortical activity; however, whether BF glutamatergic neurons are involved in regulating general anesthesia and the underlying neural circuits remains unclear. Here, we showed that the activity of BF glutamatergic neurons decreased during the induction of isoflurane anesthesia and restored during the emergence in mice. Optogenetic activation of these neurons significantly enhanced cortical activation, accelerated behavioral emergence, and improved physiological indicators in both male and female mice under isoflurane anesthesia. Specifically, activation of BF glutamatergic neurons shortened emergence time from isoflurane anesthesia, decreased isoflurane sensitivity, and increased arousal scores of mice. Moreover, optogenetic activation of BF glutamatergic neurons decreased EEG delta power and burst suppression ratio, while increasing pupil size and respiration rate in mice during isoflurane anesthesia. Similar results were observed during the optogenetic activation of BF glutamatergic terminals in the ventral tegmental area (VTA). Additionally, we found that the activity of BF glutamatergic neurons and VTA glutamatergic neurons synchronously fluctuated during isoflurane anesthesia, and optogenetic activation of BF glutamatergic terminals in the VTA potently increased the calcium signals in VTA glutamatergic neurons during isoflurane anesthesia. Collectively, these findings demonstrate that BF glutamatergic neurons promote emergence from isoflurane anesthesia by activating VTA glutamatergic neurons.

摘要

最近的证据凸显了基底前脑(BF)中谷氨酸能神经元在促进皮层活动方面的重要性;然而,BF谷氨酸能神经元是否参与调节全身麻醉及其潜在的神经回路仍不清楚。在此,我们表明,在小鼠异氟烷麻醉诱导期间,BF谷氨酸能神经元的活动降低,而在苏醒期间恢复。在异氟烷麻醉下,对这些神经元进行光遗传学激活可显著增强皮层激活,加速行为苏醒,并改善雄性和雌性小鼠的生理指标。具体而言,激活BF谷氨酸能神经元可缩短小鼠从异氟烷麻醉中的苏醒时间,降低异氟烷敏感性,并提高唤醒评分。此外,在异氟烷麻醉期间,对BF谷氨酸能神经元进行光遗传学激活可降低小鼠脑电图δ波功率和爆发抑制率,同时增加瞳孔大小和呼吸频率。在腹侧被盖区(VTA)对BF谷氨酸能终末进行光遗传学激活时也观察到了类似结果。此外,我们发现,在异氟烷麻醉期间,BF谷氨酸能神经元和VTA谷氨酸能神经元的活动同步波动,并且在异氟烷麻醉期间,对VTA中的BF谷氨酸能终末进行光遗传学激活可有效增加VTA谷氨酸能神经元中的钙信号。总的来说,这些发现表明,BF谷氨酸能神经元通过激活VTA谷氨酸能神经元促进从异氟烷麻醉中苏醒。

https://cdn.ncbi.nlm.nih.gov/pmc/blobs/38fc/12311767/31df9cb09d97/jneuro-45-e0007252025-g001.jpg

文献AI研究员

20分钟写一篇综述,助力文献阅读效率提升50倍。

立即体验

用中文搜PubMed

大模型驱动的PubMed中文搜索引擎

马上搜索

文档翻译

学术文献翻译模型,支持多种主流文档格式。

立即体验