Suppr超能文献

黄连解毒汤通过调节细胞焦亡治疗缺血性中风:多组学及药物-靶点关系分析的见解

Huanglian Jiedu Decoction Treats Ischemic Stroke by Regulating Pyroptosis: Insights from Multi-Omics and Drug-Target Relationship Analysis.

作者信息

Gu Yixiao, Sun Zijin, Li Tao, Ding Xia

机构信息

School of Traditional Chinese Medicine, Beijing University of Chinese Medicine, Beijing 100029, China.

Shaanxi Key Laboratory of TCM Encephalopathy, Shaanxi University of Chinese Medicine, Xianyang 712046, China.

出版信息

Pharmaceuticals (Basel). 2025 May 23;18(6):775. doi: 10.3390/ph18060775.

Abstract

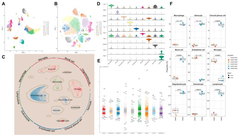
Ischemic stroke (IS) is a severe condition with limited therapeutic options. Pyroptosis, a type of programmed cell death linked to inflammation, is closely associated with IS-related damage. Studies suggest inflammation aligns with the traditional Chinese medicine (TCM) concept of "fire-heat syndrome". Huanglian Jiedu Decoction (HLJD), a TCM formula known for clearing heat and purging fire, has shown therapeutic effects on IS, potentially by regulating pyroptosis. Study design: Eight-week-old male mice were divided into six groups: sham operation, model, positive drug, and low-, medium-, and high-dose HLJD groups. After a week of adaptive feeding, mice received respective treatments for five days, followed by modeling on the sixth day, with samples collected 23 h post-perfusion. Analyses included multi-omics, physiology, histopathology, virtual drug screening, target affinity assessment, and molecular biology techniques to measure relevant indicators. HLJD effectively mitigated IS-related damage, maintaining neurological function, reducing ischemic levels, protecting cellular morphology, inhibiting neuronal apoptosis, and preserving blood-brain barrier integrity. Bioinformatics of high-throughput omics data revealed significant activation of pyroptosis and related inflammatory pathways in IS. ScRNA-seq identified neutrophils, macrophages, and microglia as key pyroptotic cell types, suggesting potential therapeutic targets. Network pharmacology and molecular docking identified NLRP3 as a critical target, with 6819 ligand-receptor docking results. SPR molecular fishing, LC-MS, molecular dynamics, and affinity measurements identified small molecules with high affinity for NLRP3. Molecular biology techniques confirmed that HLJD regulates pyroptosis via the classical inflammasome signaling pathway and modulates the inflammatory microenvironment. Following IS, pyroptosis in myeloid cells triggers an inflammatory cascade, leading to neural damage. HLJD may inhibit NLRP3 activity, reducing pyroptosis and associated inflammation, and ultimately mitigating damage.

摘要

缺血性中风(IS)是一种治疗选择有限的严重病症。细胞焦亡是一种与炎症相关的程序性细胞死亡,与IS相关损伤密切相关。研究表明,炎症与中医“火热证”的概念相符。黄连解毒汤(HLJD)是一种以清热泻火著称的中药方剂,已显示出对IS的治疗作用,可能是通过调节细胞焦亡来实现的。研究设计:将8周龄雄性小鼠分为六组:假手术组、模型组、阳性药物组以及低、中、高剂量HLJD组。经过一周的适应性喂养后,小鼠接受相应治疗5天,然后在第6天进行建模,在灌注后23小时收集样本。分析包括多组学、生理学、组织病理学、虚拟药物筛选、靶点亲和力评估以及分子生物学技术,以测量相关指标。HLJD有效减轻了IS相关损伤,维持神经功能,降低缺血水平,保护细胞形态,抑制神经元凋亡,并保持血脑屏障完整性。高通量组学数据的生物信息学分析显示,IS中细胞焦亡和相关炎症途径显著激活。单细胞RNA测序确定中性粒细胞、巨噬细胞和小胶质细胞为关键的细胞焦亡细胞类型,提示了潜在的治疗靶点。网络药理学和分子对接确定NLRP3为关键靶点,有6819个配体-受体对接结果。表面等离子体共振分子捕鱼、液相色谱-质谱联用、分子动力学和亲和力测量确定了对NLRP3具有高亲和力的小分子。分子生物学技术证实,HLJD通过经典的炎性小体信号通路调节细胞焦亡,并调节炎症微环境。IS发生后,髓样细胞中的细胞焦亡引发炎症级联反应,导致神经损伤。HLJD可能抑制NLRP3活性,减少细胞焦亡和相关炎症,最终减轻损伤。

https://cdn.ncbi.nlm.nih.gov/pmc/blobs/89a0/12195757/436923aef745/pharmaceuticals-18-00775-g001.jpg

文献AI研究员

20分钟写一篇综述,助力文献阅读效率提升50倍。

立即体验

用中文搜PubMed

大模型驱动的PubMed中文搜索引擎

马上搜索

文档翻译

学术文献翻译模型,支持多种主流文档格式。

立即体验