Suppr超能文献

大豆多胺氧化酶基因的全基因组分析揭示了它们在花发育和非生物胁迫响应中的作用。

Genome-Wide Analysis of Soybean Polyamine Oxidase Genes Reveals Their Roles in Flower Development and Response to Abiotic Stress.

作者信息

Yu Yang, Jin Bohuai, Gao Meina, Zhang Ke, Liu Zhouli, Duan Xiangbo

机构信息

College of Life Science and Engineering, Shenyang University, Shenyang 110044, China.

Key Laboratory of Black Soil Evolution and Ecological Effect, Ministry of Natural Resources, Shenyang 110000, China.

出版信息

Plants (Basel). 2025 Jun 18;14(12):1867. doi: 10.3390/plants14121867.

Abstract

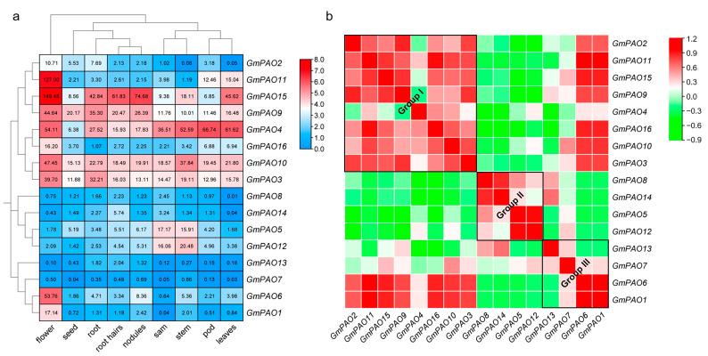
Polyamine oxidase (PAO) is an important enzyme that functions in the catabolism of polyamines. While plant PAOs have been studied in several species, there is a lack of research on this gene family in soybean ( L.), one of the major food crops worldwide. Here, a genome-wide analysis identified 16 from the soybean genome, which were unevenly distributed in nine soybean chromosomes and were then phylogenetically classified into three groups. Collinearity analysis identified 17 duplicated gene pairs from the family, and their Ka/Ks values were all less than one, indicating that the family has undergone purifying selection during evolution. Analyses of the conserved motif and gene structure revealed the sequence differences among the GmPAOs of the three groups, suggestive of their functional differentiation. Additionally, the prediction of the secondary and tertiary structure of the GmPAOs provided a further basis for revealing their biological functions. A number of -acting elements relevant to development, phytohormone, and stress response were discovered in the promoter regions of the , which might be responsible for their functional diversities. Expression pattern analysis indicated that more than half of the showed preference in flower, two showed specificity in stem and shoot apical meristem, whereas four were barely expressed in all samples. Expression profiling of the also revealed that they were involved in the response to abiotic stresses, including cold, drought, and especially submergence stress. All these results lay an important foundation for further characterizing the functional roles of in soybean development and response to abiotic stresses.

摘要

多胺氧化酶(PAO)是一种在多胺分解代谢中起作用的重要酶。虽然已经在多个物种中对植物PAO进行了研究,但在全球主要粮食作物之一的大豆(Glycine max (L.) Merr.)中,对该基因家族的研究却很少。在此,通过全基因组分析从大豆基因组中鉴定出16个PAO基因,它们不均匀地分布在9条大豆染色体上,并在系统发育上被分为三组。共线性分析从该家族中鉴定出17对重复基因对,其Ka/Ks值均小于1,表明该家族在进化过程中经历了纯化选择。对保守基序和基因结构的分析揭示了三组GmPAO之间的序列差异,暗示了它们的功能分化。此外,对GmPAO二级和三级结构的预测为揭示其生物学功能提供了进一步的依据。在GmPAO的启动子区域发现了许多与发育、植物激素和胁迫响应相关的顺式作用元件,这可能是它们功能多样性的原因。表达模式分析表明,超过一半的GmPAO在花中表现出偏好性,两个在茎和茎尖分生组织中表现出特异性,而四个在所有样本中几乎不表达。GmPAO的表达谱分析还表明,它们参与了对非生物胁迫的响应,包括寒冷、干旱,尤其是淹水胁迫。所有这些结果为进一步阐明GmPAO在大豆发育和对非生物胁迫响应中的功能作用奠定了重要基础。

https://cdn.ncbi.nlm.nih.gov/pmc/blobs/62ca/12196569/7b9c8a656810/plants-14-01867-g001.jpg

文献AI研究员

20分钟写一篇综述,助力文献阅读效率提升50倍。

立即体验

用中文搜PubMed

大模型驱动的PubMed中文搜索引擎

马上搜索

文档翻译

学术文献翻译模型,支持多种主流文档格式。

立即体验