Suppr超能文献

簇集素缺乏增强姜黄素诱导的人胶质瘤细胞凋亡性细胞死亡。

Curcumin-Induced Apoptotic Cell Death in Human Glioma Cells Is Enhanced by Clusterin Deficiency.

作者信息

Sultana Pinky, Novotny Jiri

机构信息

Department of Physiology, Faculty of Science, Charles University, 128 00 Prague, Czech Republic.

出版信息

Pharmaceutics. 2025 May 22;17(6):679. doi: 10.3390/pharmaceutics17060679.

Abstract

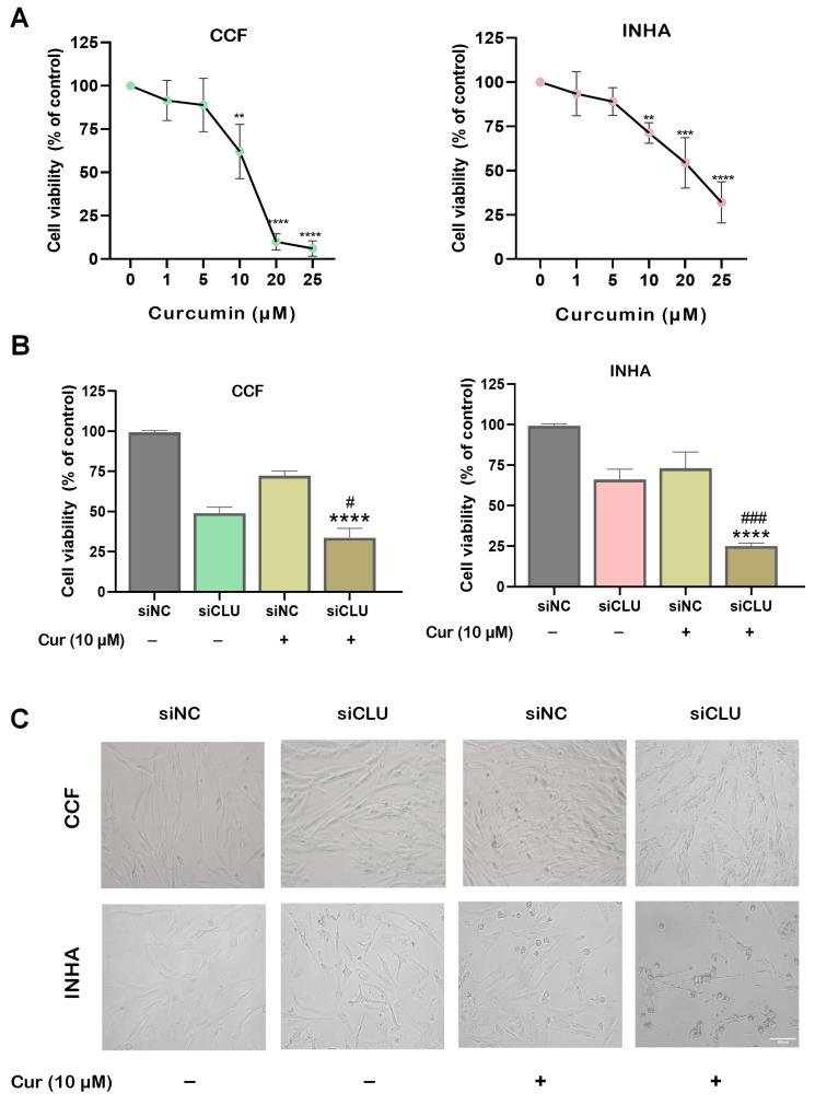
Glioblastoma is an aggressive brain tumor with limited treatment options and significant resistance to conventional therapies. In this study, we explored the effects of combining curcumin treatment with clusterin inhibition on cell death in glioma cells. We observed that the combination of clusterin silencing and curcumin treatment induces cell death. This combination therapy significantly elevated reactive oxygen species (ROS), triggering oxidative stress, which acted as a key upstream mediator of apoptosis. Elevated ROS levels were found to be associated with caspase activation, suggesting apoptosis as the primary mode of cell death. Furthermore, autophagy was induced as a complementary mechanism, with upregulation of LC3B contributing to the enhanced cytotoxic effects. The synergy between clusterin knockdown-induced senescence and curcumin's pro-apoptotic and pro-autophagic effects highlights a potential novel therapeutic strategy for gliomas. These findings underscore the potential of this combination therapy in overcoming glioma resistance and improving treatment outcomes through the dual induction of oxidative stress and cell death pathways.

摘要

胶质母细胞瘤是一种侵袭性脑肿瘤,治疗选择有限,对传统疗法具有显著抗性。在本研究中,我们探究了姜黄素治疗与clusterin抑制相结合对胶质瘤细胞死亡的影响。我们观察到clusterin沉默与姜黄素治疗相结合可诱导细胞死亡。这种联合疗法显著提高了活性氧(ROS)水平,引发氧化应激,而氧化应激是细胞凋亡的关键上游介质。发现ROS水平升高与半胱天冬酶激活有关,表明细胞凋亡是细胞死亡的主要方式。此外,自噬作为一种补充机制被诱导,LC3B的上调有助于增强细胞毒性作用。clusterin敲低诱导的衰老与姜黄素的促凋亡和促自噬作用之间的协同作用突出了一种潜在的新型胶质瘤治疗策略。这些发现强调了这种联合疗法在克服胶质瘤抗性以及通过双重诱导氧化应激和细胞死亡途径改善治疗结果方面的潜力。

https://cdn.ncbi.nlm.nih.gov/pmc/blobs/2047/12195681/49c32ea5692e/pharmaceutics-17-00679-g001.jpg

文献AI研究员

20分钟写一篇综述,助力文献阅读效率提升50倍。

立即体验

用中文搜PubMed

大模型驱动的PubMed中文搜索引擎

马上搜索

文档翻译

学术文献翻译模型,支持多种主流文档格式。

立即体验