Suppr超能文献

第51密码子处甘氨酸到天冬氨酸的突变破坏了α-突触核蛋白的突触定位,并增强了其发生突触核蛋白病的倾向。

Glycine-to-aspartic acid mutation at codon 51 in disrupts the synaptic localisation of α-synuclein and enhances its propensity for synucleinopathy.

作者信息

West Stephen, Natalwala Ammar, Singh Dolt Karamjit, Lamont Douglas J, McMillan Melanie, Luk Kelvin, Mashimo Tomoji, Kunath Tilo

机构信息

Centre for Regenerative Medicine, Institute for Regeneration and Repair, The University of Edinburgh, Edinburgh EH16 4UU, UK.

Department of Neuromuscular Diseases, UCL Queen Square Institute of Neurology, Queen Square House, London WC1N 3BG, UK.

出版信息

Brain Commun. 2025 Jun 6;7(3):fcaf224. doi: 10.1093/braincomms/fcaf224. eCollection 2025.

Abstract

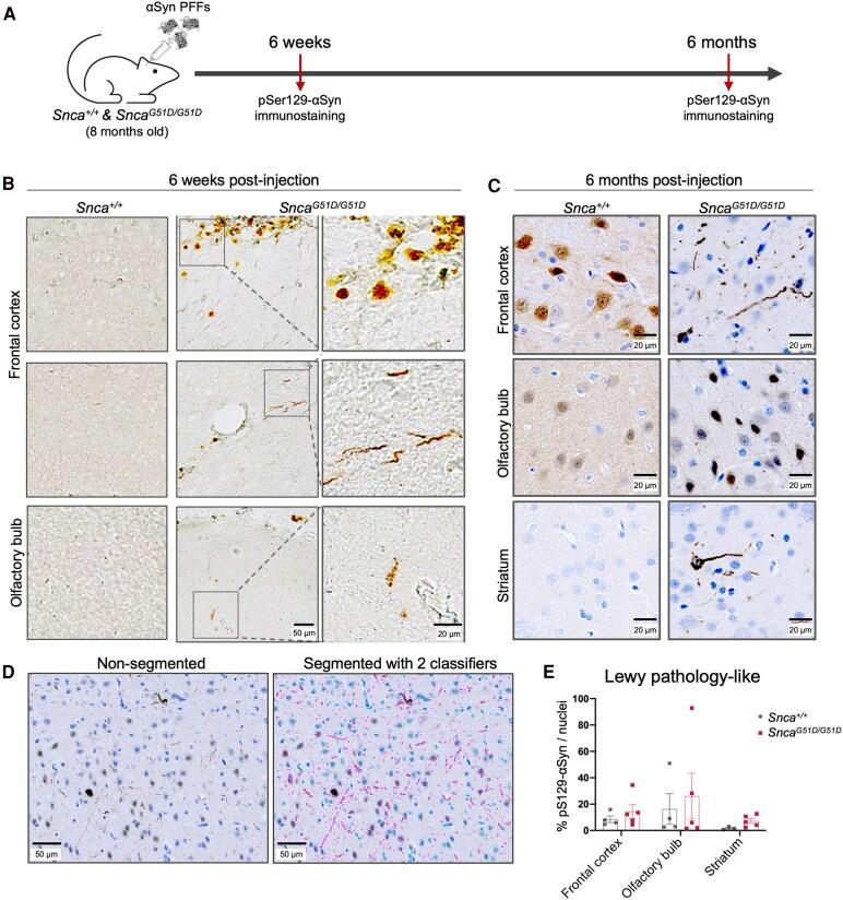
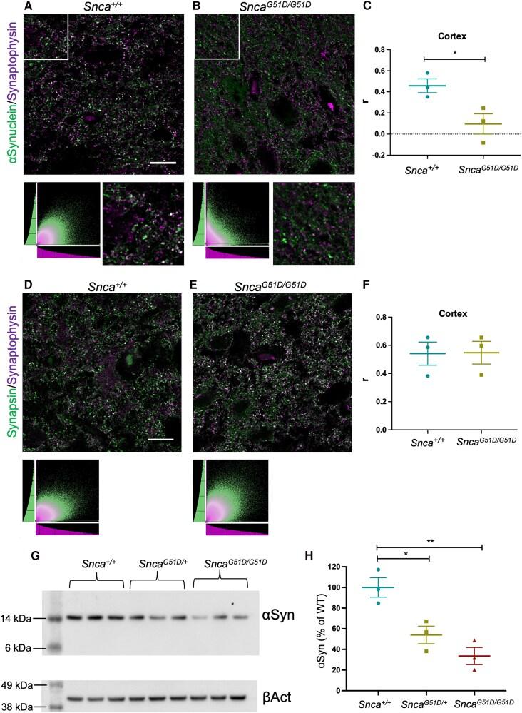
Point mutations in the gene, which encodes α-synuclein (αSyn), are a known cause of familial Parkinson's disease. The glycine-51-aspartic acid (G51D) mutation causes early-onset neurodegeneration with complex, wide-spread αSyn pathology. We used CRISPR/Cas9 gene editing to introduce the G51D point mutation into the endogenous rat gene. Our goal was to investigate whether the G51D αSyn mutation gives rise to synucleinopathy and neurodegenerative phenotypes in rats. Co-localisation immunostaining studies with synaptic proteins revealed that αSyn protein fails to efficiently localise to synapses. Furthermore, biochemical isolation of synaptosomes from rat cortex demonstrated a significant depletion of αSyn in and rats. Unbiased proteomic investigation of the cortex identified significant synaptic dysregulation in animals. Finally, we compared the propensity for synucleinopathy of and rats by stereotaxically delivering αSyn pre-formed fibrils (PFFs) into the pre-frontal cortex. At an early time-point, 6 weeks post-injection, we observed discrete Lewy pathology-like structures positive for phosphoserine-129-αSyn (pS129-αSyn) only in brains. At 26 weeks post-injection of PFFs, brains exhibited intense, discrete pS129-αSyn-positive structures, while brains exhibited diffuse pS129-αSyn immunostaining. In summary, G51D mutagenesis of the endogenous rat gene caused reduced synaptic localisation of αSyn, proteomic evidence of early synaptic dysfunction, and enhanced propensity for αSyn pathology.

摘要

编码α-突触核蛋白(αSyn)的基因中的点突变是家族性帕金森病的已知病因。甘氨酸51-天冬氨酸(G51D)突变导致早发性神经变性,并伴有复杂、广泛的αSyn病理改变。我们使用CRISPR/Cas9基因编辑技术将G51D点突变引入内源性大鼠基因中。我们的目标是研究G51D αSyn突变是否会在大鼠中引发突触核蛋白病和神经退行性表型。与突触蛋白的共定位免疫染色研究表明,αSyn蛋白无法有效定位于突触。此外,从大鼠皮层进行突触体的生化分离显示,G51D和G51D大鼠中αSyn显著减少。对皮层进行的无偏蛋白质组学研究确定了G51D动物中存在明显的突触失调。最后,我们通过将αSyn预形成纤维(PFFs)立体定向注射到前额叶皮层,比较了G51D和G51D大鼠发生突触核蛋白病的倾向。在注射后的早期时间点,即6周时,我们仅在G51D大脑中观察到磷酸化丝氨酸129-αSyn(pS129-αSyn)阳性的离散路易体样结构。在注射PFFs后的26周,G51D大脑呈现强烈、离散的pS129-αSyn阳性结构,而G51D大脑则呈现弥漫性的pS129-αSyn免疫染色。总之,内源性大鼠基因的G51D诱变导致αSyn的突触定位减少、早期突触功能障碍的蛋白质组学证据以及αSyn病理改变倾向增强。

https://cdn.ncbi.nlm.nih.gov/pmc/blobs/4552/12198753/cf551b943677/fcaf224_ga.jpg

文献AI研究员

20分钟写一篇综述,助力文献阅读效率提升50倍。

立即体验

用中文搜PubMed

大模型驱动的PubMed中文搜索引擎

马上搜索

文档翻译

学术文献翻译模型,支持多种主流文档格式。

立即体验