Suppr超能文献

包裹在MXene修饰的GelMA水凝胶中的抗miR-192-5p工程化外泌体通过靶向OLFM4促进烧伤创面上皮化。

AntagomiR-192-5p-engineered exosomes encapsulated in MXene-modified GelMA hydrogel facilitated epithelization of burn wounds by targeting OLFM4.

作者信息

Liu Wenzhang, Huang Hongchao, Shu Futing, Liu Yingying, Lin Jiezhi, Yang Lu, Zhang Wei, Jiang Luofeng, Liu Tianyi, Xie Chaoran, Li Lei, He Yin, Xiao Shichu, Zheng Yongjun, Xia Zhaofan

机构信息

Department of Burn Surgery the First Affiliated Hospital of Naval Medical University Shanghai, 200433, China.

Research Unit of Key Techniques for Treatment of Burns and Combined Burns and Trauma Injury, Chinese Academy of Medical Sciences, Shanghai, 200433, China.

出版信息

Bioact Mater. 2025 Jun 11;52:318-337. doi: 10.1016/j.bioactmat.2025.06.013. eCollection 2025 Oct.

Abstract

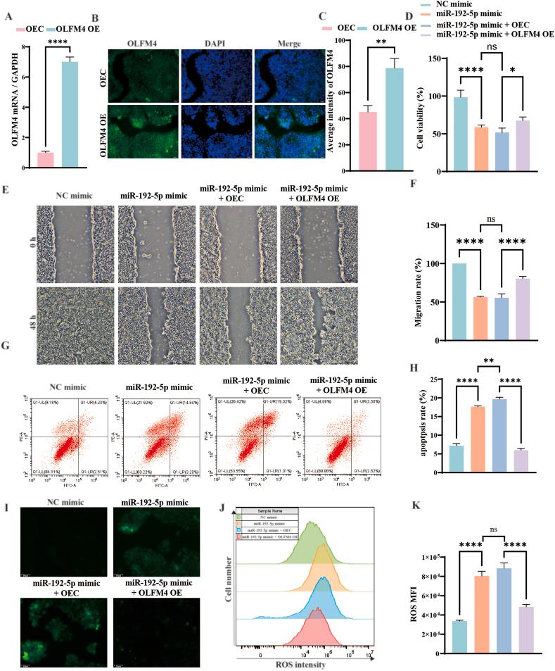
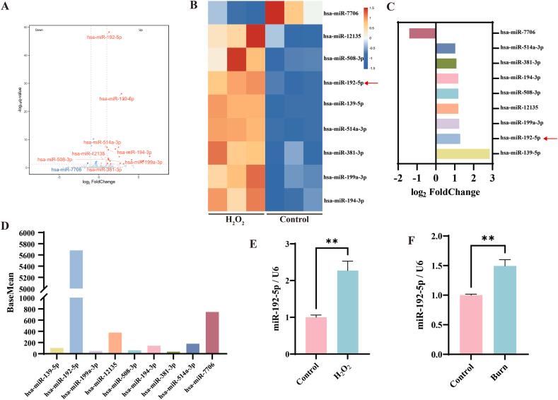
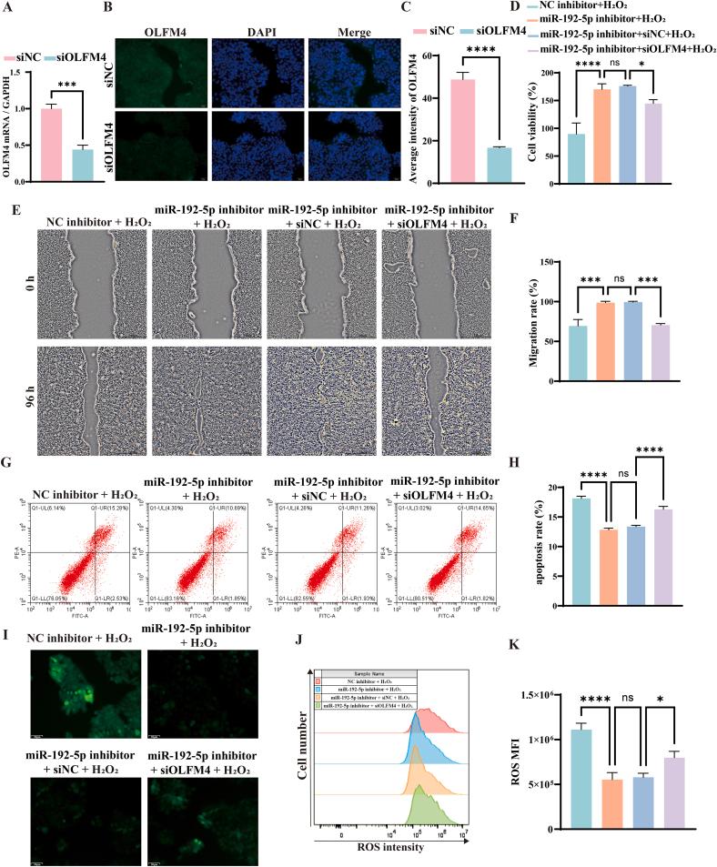
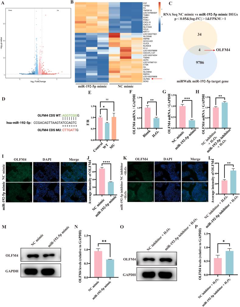
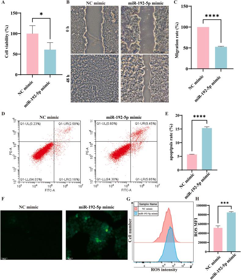
Burn wound healing is a multifaceted process often complicated by excessive inflammation and impaired keratinocyte function, both of which are key factors contributing to delayed healing. In this study we screened the key miRNA regulating the epithelialization process under oxidative stress conditions through high-throughput sequencing. We identified that miR-192-5p was significantly upregulated in both oxidative stress models of keratinocytes and burn wound tissues, with detrimental effects on keratinocyte proliferation, migration, and apoptosis. Inhibition of miR-192-5p enhanced epidermal cell function by upregulating olfactomedin-4 (OLFM4), a key gene associated with cell proliferation, adhesion and migration. To optimize delivery and therapeutic efficacy, we engineered MSC-derived exosomes loaded with antagomiR-192-5p (ant-192; Final content: 2 nmol per wound; Loading efficiency: 35.22 ± 0.34 %) and then encapsulated into a composite hydrogel composed of GelMA and MXene (TiCTx) nanosheets, forming a multifunctional dressing (Exo-ant-192@M-Gel). It achieved sustained release of ant-192, delay its degradation, and exert anti-inflammatory properties, thus promoting epithelization and burn wound healing. This study offered a novel therapeutic approach for burn wound closure.

摘要

烧伤创面愈合是一个多方面的过程,常因过度炎症反应和角质形成细胞功能受损而复杂化,这两个因素都是导致愈合延迟的关键因素。在本研究中,我们通过高通量测序筛选了在氧化应激条件下调节上皮形成过程的关键微小RNA(miRNA)。我们发现,在角质形成细胞和烧伤创面组织的氧化应激模型中,miR-192-5p均显著上调,对角质形成细胞的增殖、迁移和凋亡具有有害影响。抑制miR-192-5p可通过上调嗅觉介质4(OLFM4)增强表皮细胞功能,OLFM4是一种与细胞增殖、黏附和迁移相关的关键基因。为了优化递送和治疗效果,我们构建了负载抗miR-192-5p(ant-192;最终含量:每个创面2 nmol;负载效率:35.22±0.34%)的间充质干细胞衍生外泌体,然后将其封装在由甲基丙烯酰化明胶(GelMA)和MXene(TiCTx)纳米片组成的复合水凝胶中,形成多功能敷料(Exo-ant-192@M-Gel)。它实现了ant-192的持续释放,延缓其降解,并发挥抗炎特性,从而促进上皮形成和烧伤创面愈合。本研究为烧伤创面闭合提供了一种新的治疗方法。

https://cdn.ncbi.nlm.nih.gov/pmc/blobs/ef59/12198005/ea160cef915b/ga1.jpg

文献AI研究员

20分钟写一篇综述,助力文献阅读效率提升50倍。

立即体验

用中文搜PubMed

大模型驱动的PubMed中文搜索引擎

马上搜索

文档翻译

学术文献翻译模型,支持多种主流文档格式。

立即体验