Suppr超能文献

在传统草药理论指导下理解用于咳嗽变异性哮喘的草药的分子基础。

Understanding the molecular basis of herbal medicines for cough variant asthma under the guidance of traditional herbal theories.

作者信息

Liu Rui, Yao Jiaqi, Sui Yihang, Zhang Yinnan, Kho Boon Seng, Zhu Yingli, Tan Ninghua, Wang Yinyin

机构信息

Department of TCMs Pharmaceuticals, School of Traditional Chinese Pharmacy, China Pharmaceutical University, Nanjing, China.

School of Chinese Materia Medica, Beijing University of Chinese Medicine, Beijing, China.

出版信息

Front Pharmacol. 2025 Jun 11;16:1594308. doi: 10.3389/fphar.2025.1594308. eCollection 2025.

Abstract

INTRODUCTION

Despite the clear clinical efficacy of the herbal formula in treating cough variant asthma (CVA), its underlying mechanisms of action (MOAs) remain poorly understood. Traditional Chinese Medicine (TCM) offers a unique framework for disease treatment based on traditional herbal theories. However, the molecular basis of these theories remains largely unexplored.

METHODS

To address this gap, we proposed a novel computational paradigm to understand how herbal medicines exert therapeutic effects on CVA under the guidance of TCM theories. Our approach integrates transcriptional perturbation data, graph neural network (GNN) models, and network proximity analysis, enabling the interpretation of herbal actions within a network pharmacology context.

RESULTS

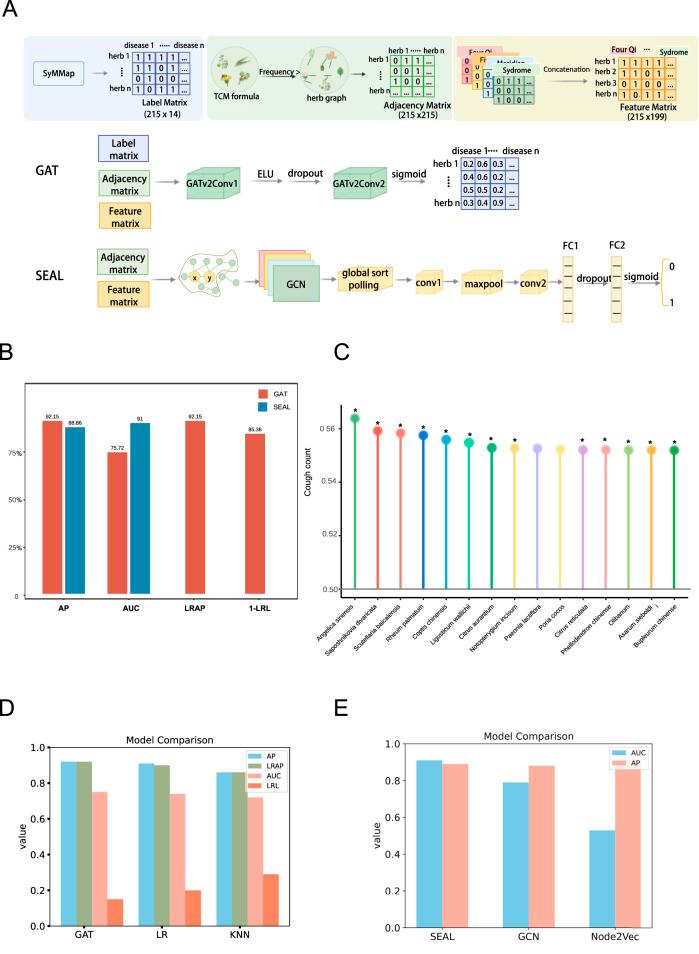
We found that traditional herbal theories show strong molecular-level associations with therapeutic mechanisms: 1) Meridian classifications of herbs align with their gene perturbation profiles across different organs; 2) Herbal combinations and their therapeutic efficacy correlate with the network proximity of their targets to disease-specific genes. Notably, network proximity analysis revealed mechanistic support for key TCM concepts such as the hierarchy and the Lung-Large Intestine Theory; 3) By incorporating features derived from traditional herbal theory, we developed two GNN-based models to predict herb-disease associations and herb-herb combinations, which identified potential active ingredients and synergistic formulations for CVA.

DISCUSSION

This study presents a novel framework for interpreting the molecular basis of herbal medicines and their combinations under TCM theory guidance.

摘要

引言

尽管中药配方在治疗咳嗽变异性哮喘(CVA)方面具有明确的临床疗效,但其潜在的作用机制仍知之甚少。传统中医(TCM)基于传统草药理论提供了独特的疾病治疗框架。然而,这些理论的分子基础在很大程度上仍未得到探索。

方法

为了填补这一空白,我们提出了一种新的计算范式,以了解中药在中医理论指导下如何对CVA发挥治疗作用。我们的方法整合了转录扰动数据、图神经网络(GNN)模型和网络邻近性分析,能够在网络药理学背景下解释草药的作用。

结果

我们发现传统草药理论与治疗机制在分子水平上有很强的关联:1)草药的经络分类与其在不同器官中的基因扰动谱一致;2)草药组合及其治疗效果与其靶点与疾病特异性基因的网络邻近性相关。值得注意的是,网络邻近性分析揭示了对关键中医概念如层次结构和肺与大肠理论的机制支持;3)通过纳入源自传统草药理论的特征,我们开发了两个基于GNN的模型来预测草药与疾病的关联以及草药与草药的组合,从而确定了CVA的潜在活性成分和协同配方。

讨论

本研究提出了一个新的框架,用于解释在中医理论指导下草药及其组合的分子基础。

https://cdn.ncbi.nlm.nih.gov/pmc/blobs/4516/12199410/32b481085018/fphar-16-1594308-g001.jpg

文献AI研究员

20分钟写一篇综述,助力文献阅读效率提升50倍。

立即体验

用中文搜PubMed

大模型驱动的PubMed中文搜索引擎

马上搜索

文档翻译

学术文献翻译模型,支持多种主流文档格式。

立即体验