Suppr超能文献

局部动脉注射酸化丙二酸盐作为缺血性中风机械取栓术的辅助治疗。

Local arterial administration of acidified malonate as an adjunct therapy to mechanical thrombectomy in ischemic stroke.

作者信息

Lee Jordan J, Prag Hiran A, Chary Karthik, Abe Jiro, Uno Shinpei, Sorby-Adams Annabel, Yu Chak Shun, Sauchanka Olga, Mottahedin Amin, Kaggie Joshua D, Gallagher Ferdia A, Murphy Michael P, Krieg Thomas

机构信息

Department of Medicine, University of Cambridge, Addenbrookes Hospital, Hills Road, Cambridge CB2 0QQ, UK.

Preclinical Imaging Suite, Anne McLaren Building, University of Cambridge, CB2 0BA, UK.

出版信息

Cardiovasc Res. 2025 Aug 14;121(9):1407-1418. doi: 10.1093/cvr/cvaf118.

Abstract

AIMS

Ischemic stroke is increasingly treated by mechanical thrombectomy (MT) with the more rapid and complete reperfusion of the ischemic tissue, enhancing patient outcome, compared to recombinant tissue plasminogen activator (rtPA) alone. Even so, there is still extensive brain infarction and disability following MT, which is exacerbated by ischemia-reperfusion injury (IRI) and other pathological processes during reperfusion. Hence, an adjunct therapy to MT that decreases IRI should enhance patient outcomes.

METHODS AND RESULTS

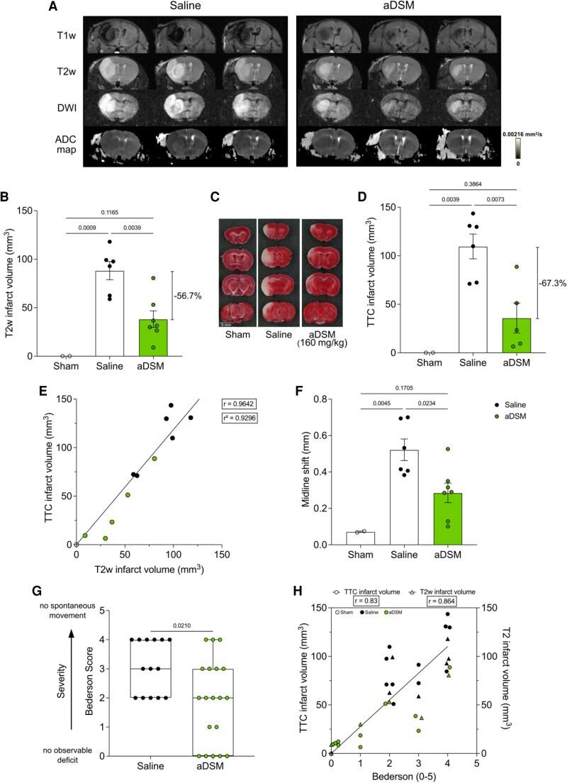
To test this possibility, we adapted the transient middle cerebral artery occlusion (tMCAO) mouse model to allow local intra-arterial administration of acidified disodium malonate (aDSM) to decrease IRI as the ischemic tissue was reperfused. Administration of aDSM (160 mg/kg; pH 6) during reperfusion decreased brain infarct volume by ∼60% when assessed by magnetic resonance imaging (MRI) 24 h after reperfusion and improved neurological function.

CONCLUSION

These findings suggest aDSM as a potential adjunct therapy to further improve outcomes for stroke patients treated by MT.

摘要

目的

与单独使用重组组织型纤溶酶原激活剂(rtPA)相比,机械取栓术(MT)能使缺血组织更快、更完全地再灌注,从而改善患者预后,缺血性中风越来越多地采用该方法进行治疗。即便如此,MT术后仍存在广泛的脑梗死和残疾情况,再灌注期间的缺血再灌注损伤(IRI)和其他病理过程会加剧这种情况。因此,一种能减少IRI的MT辅助治疗方法应能改善患者预后。

方法和结果

为验证这种可能性,我们对短暂性大脑中动脉闭塞(tMCAO)小鼠模型进行了改良,以便在缺血组织再灌注时通过局部动脉内给予酸化丙二酸钠(aDSM)来减少IRI。再灌注期间给予aDSM(160mg/kg;pH 6),再灌注24小时后通过磁共振成像(MRI)评估,脑梗死体积减少了约60%,并改善了神经功能。

结论

这些发现表明,aDSM作为一种潜在的辅助治疗方法,可进一步改善接受MT治疗的中风患者的预后。

https://cdn.ncbi.nlm.nih.gov/pmc/blobs/aa89/12352302/e20eb27e00c7/cvaf118_ga.jpg

文献AI研究员

20分钟写一篇综述,助力文献阅读效率提升50倍。

立即体验

用中文搜PubMed

大模型驱动的PubMed中文搜索引擎

马上搜索

文档翻译

学术文献翻译模型,支持多种主流文档格式。

立即体验