Suppr超能文献

环状RNA circIGF1R通过调节碳水化合物代谢来控制心脏成纤维细胞的增殖。

Circular RNA circIGF1R controls cardiac fibroblast proliferation through regulation of carbohydrate metabolism.

作者信息

Schmidt Arne, Schmidt Kevin, Groß Sonja, Lu Dongchao, Xiao Ke, Neufeldt Dimyana, Cushman Sarah, Lehmann Nele, Thum Sabrina, Pfanne Angelika, Just Annette, Pich Andreas, Heinz Alexander, Hiller Karsten, Hunkler Hannah Jill, Tan Wilson Lek Wen, Foo Roger, Bär Christian, Thum Thomas, Jung Mira

机构信息

Institute of Molecular and Translational Therapeutic Strategies, Hannover Medical School, Hannover, Germany.

Fraunhofer Institute for Toxicology and Experimental Medicine (ITEM), Hannover, Germany.

出版信息

Sci Rep. 2025 Jun 27;15(1):20331. doi: 10.1038/s41598-025-07167-3.

Abstract

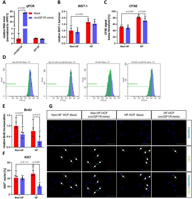
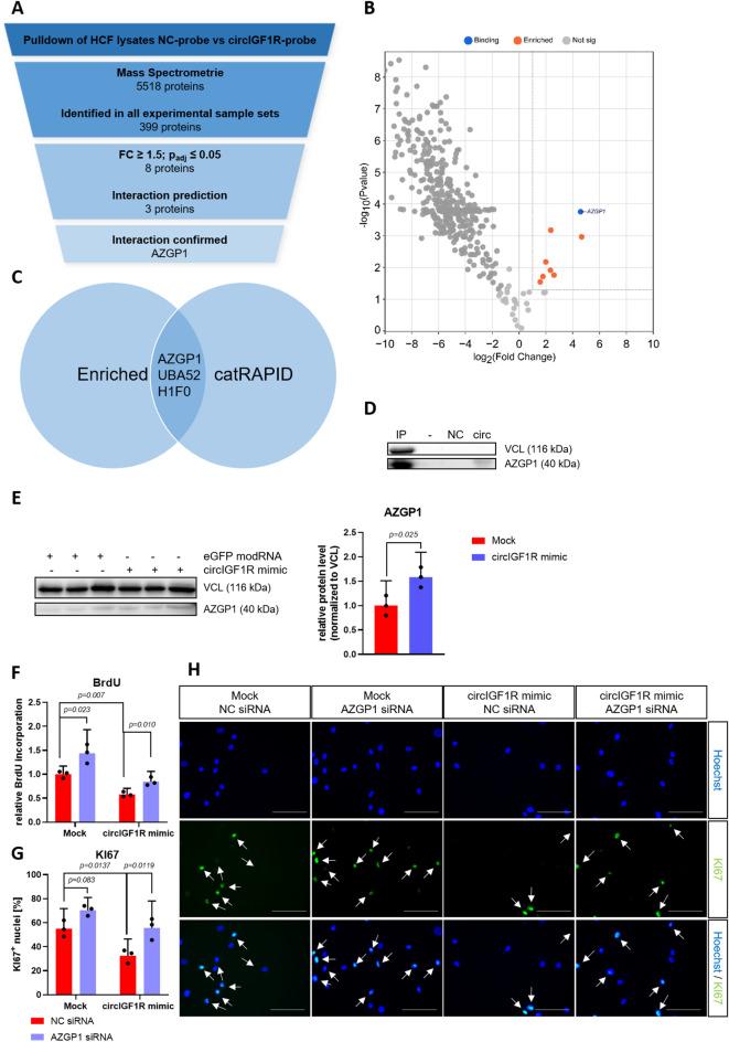
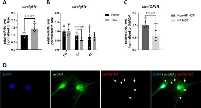
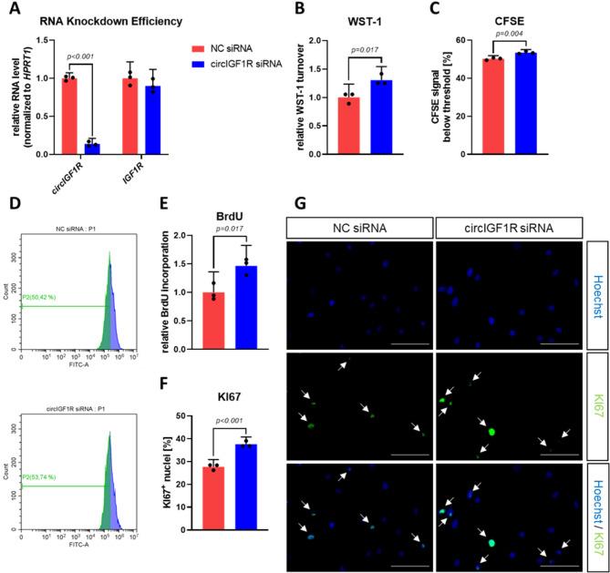
Excessive fibroblast proliferation and metabolic reprogramming are hallmarks of pathological cardiac remodeling, contributing significantly to impaired cardiac function. This study investigates the role of circular RNAs (circRNAs) in fibroblast metabolic reprogramming, an unexplored area with potential therapeutic implications. Through deep circRNA sequencing of cardiac tissue from heart failure (HF) patients and healthy individuals, we identified circIGF1R (hsa_circ_0005035), which exhibited dysregulation specifically in isolated cardiac fibroblasts derived from failing hearts. Silencing circIGF1R in patient-derived human cardiac fibroblasts (HCFs) led to accelerated proliferation, enhanced glycolytic activity, altered glucose trafficking, and increased glucose import. Conversely, administering recombinant circIGF1R inhibited the accelerated proliferation and enhanced glycolytic activity observed in HCFs from HF patients. Mechanistically, RNA pulldown assays and in silico analyses identified AZGP1 as a potential interaction partner facilitating the glycolysis-inhibitory and anti-proliferative functions of circIGF1R. Our findings identify circIGF1R as a pivotal regulator of fibroblast proliferation via metabolic reprogramming, particularly by glycolysis inhibition. Overexpression of circIGF1R demonstrated significant anti-fibrotic effects in cardiac fibroblasts derived from heart failure patients. These results underscore the therapeutic potential of circIGF1R in attenuating cardiac fibrosis by directly targeting fibroblast metabolism in the context of pathological cardiac remodeling.

摘要

成纤维细胞过度增殖和代谢重编程是病理性心脏重塑的标志,对心脏功能受损有显著影响。本研究调查了环状RNA(circRNA)在成纤维细胞代谢重编程中的作用,这是一个尚未探索但具有潜在治疗意义的领域。通过对心力衰竭(HF)患者和健康个体心脏组织进行深度circRNA测序,我们鉴定出circIGF1R(hsa_circ_0005035),其在源自衰竭心脏的分离心脏成纤维细胞中表现出特异性失调。在患者来源的人心脏成纤维细胞(HCF)中沉默circIGF1R导致增殖加速、糖酵解活性增强、葡萄糖转运改变以及葡萄糖摄取增加。相反,给予重组circIGF1R可抑制HF患者HCF中观察到的增殖加速和糖酵解活性增强。从机制上讲,RNA下拉实验和计算机分析确定AZGP1是促进circIGF1R糖酵解抑制和抗增殖功能的潜在相互作用伙伴。我们的研究结果确定circIGF1R是通过代谢重编程,特别是通过抑制糖酵解来调节成纤维细胞增殖的关键因子。circIGF1R的过表达在源自心力衰竭患者的心脏成纤维细胞中显示出显著的抗纤维化作用。这些结果强调了circIGF1R在病理性心脏重塑背景下通过直接靶向成纤维细胞代谢来减轻心脏纤维化的治疗潜力。

https://cdn.ncbi.nlm.nih.gov/pmc/blobs/918c/12205068/9242e75e0156/41598_2025_7167_Fig1_HTML.jpg

文献AI研究员

20分钟写一篇综述,助力文献阅读效率提升50倍。

立即体验

用中文搜PubMed

大模型驱动的PubMed中文搜索引擎

马上搜索

文档翻译

学术文献翻译模型,支持多种主流文档格式。

立即体验