Suppr超能文献

ACK1凝聚物促进肺鳞状细胞癌中的STAT5信号传导。

ACK1 condensates promote STAT5 signaling in lung squamous cell carcinoma.

作者信息

Liu Andong, Lu Xia, Song Yanyang, Pei Jiaying, Wei Ruozheng

机构信息

Department of Human Anatomy, School of Basic Medicine, Tongji Medical College, Huazhong University of Science and Technology, Wuhan, 430030, China.

National Demonstration Center for Experimental Basic Medical Education, Huazhong University of Science and Technology, Wuhan, 430030, China.

出版信息

Cancer Cell Int. 2025 Jun 28;25(1):237. doi: 10.1186/s12935-025-03862-3.

Abstract

BACKGROUND

ACK1, a non-receptor tyrosine kinase, phosphorylates various substrates involved in cancer progression. Its oncogenic activity is driven by gene amplification, mutations, and post-translational modifications. However, additional regulatory mechanisms that govern ACK1 activity remain to be fully understood. Liquid-liquid phase separation (LLPS) has emerged as a key mechanism of cellular compartmentalization, controlling the spatiotemporal dynamics of signaling pathways.

METHODS

Expression plasmids and corresponding mutants were generated using molecular cloning techniques. Protein expression and localization were assessed through western blotting, immunofluorescence, and confocal microscopy. LLPS properties were evaluated using time-lapse imaging, photobleaching, optoDroplet assays, and in vitro droplet formation assays. Cellular functions were examined through colony formation and wound-healing assays. STAT5 signaling activation was assessed by western blotting, co-immunoprecipitation (Co-IP), immunofluorescence, RNA sequencing (RNA-Seq), and Gene Set Enrichment Analysis (GSEA).

RESULTS

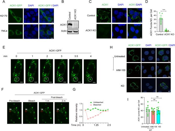
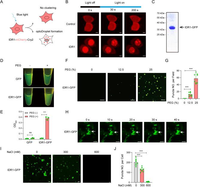
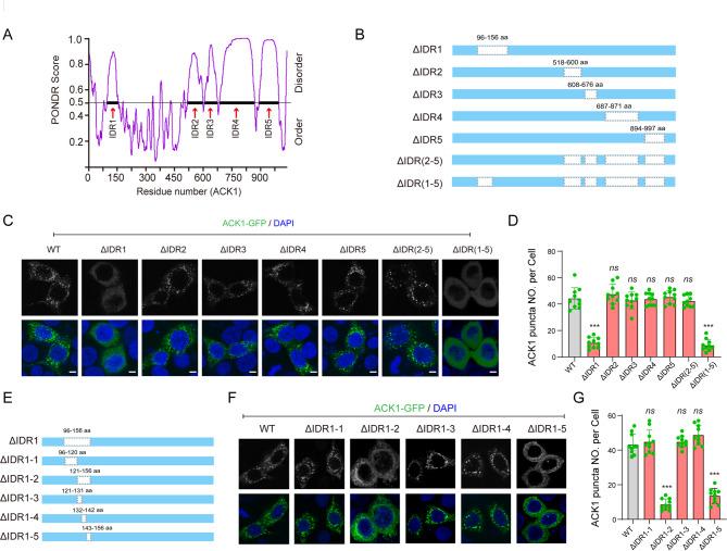
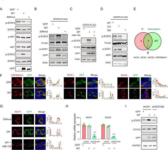
We demonstrate that ACK1 is frequently amplified and overexpressed in lung squamous cell carcinoma (LUSC). In LUSC cells, ACK1 undergoes LLPS, a process that depends on the intrinsically disordered region (IDR, 96-156 aa) but is independent of its kinase activity. We identify that the IDR induces droplet formation, with the 143-156 aa segment being essential for this activity. Furthermore, our data reveal that ACK1 phosphorylates STAT5 in LUSC cells. ACK1 condensates recruit the non-catalytic adaptors NCK1 and NCK2 and enhance STAT5 signaling. These condensates promote STAT5 nuclear localization and transcriptional activity, thereby facilitating LUSC cell growth and migration.

CONCLUSIONS

Our findings highlight the crucial role of ACK1 condensates in oncogenic STAT5 signaling and suggest that targeting the formation of ACK1 condensates could serve as a potential therapeutic strategy for LUSC.

摘要

背景

ACK1是一种非受体酪氨酸激酶,可磷酸化参与癌症进展的各种底物。其致癌活性由基因扩增、突变和翻译后修饰驱动。然而,调控ACK1活性的其他调节机制仍有待充分了解。液-液相分离(LLPS)已成为细胞区室化的关键机制,控制着信号通路的时空动态。

方法

使用分子克隆技术构建表达质粒和相应的突变体。通过蛋白质免疫印迹、免疫荧光和共聚焦显微镜评估蛋白质表达和定位。使用延时成像、光漂白、光控液滴分析和体外液滴形成分析评估LLPS特性。通过集落形成和伤口愈合分析检测细胞功能。通过蛋白质免疫印迹、免疫共沉淀(Co-IP)、免疫荧光、RNA测序(RNA-Seq)和基因集富集分析(GSEA)评估STAT5信号激活。

结果

我们证明ACK1在肺鳞状细胞癌(LUSC)中经常扩增和过表达。在LUSC细胞中,ACK1经历LLPS,这一过程依赖于内在无序区域(IDR,96-156氨基酸),但与其激酶活性无关。我们确定IDR诱导液滴形成,143-156氨基酸片段对此活性至关重要。此外,我们的数据显示ACK在LUSC细胞中磷酸化STAT5。ACK1凝聚物招募非催化衔接蛋白NCK1和NCK2并增强STAT5信号。这些凝聚物促进STAT5核定位和转录活性,从而促进LUSC细胞生长和迁移。

结论

我们的研究结果突出了ACK1凝聚物在致癌性STAT5信号传导中的关键作用,并表明靶向ACK1凝聚物的形成可能成为LUSC的一种潜在治疗策略。

https://cdn.ncbi.nlm.nih.gov/pmc/blobs/d0f4/12205516/7424c8702da3/12935_2025_3862_Fig1_HTML.jpg

文献AI研究员

20分钟写一篇综述,助力文献阅读效率提升50倍。

立即体验

用中文搜PubMed

大模型驱动的PubMed中文搜索引擎

马上搜索

文档翻译

学术文献翻译模型,支持多种主流文档格式。

立即体验