Suppr超能文献

小鼠脂肪细胞的表观基因组图谱。

An epigenome atlas of mouse adipocytes.

作者信息

Hinte Laura C, Ghosh Adhideb, Castellano-Castillo Daniel, Wolfrum Christian, von Meyenn Ferdinand

机构信息

Laboratory of Nutrition and Metabolic Epigenetics, Institute of Food, Nutrition and Health, Department of Health Sciences and Technology, ETH Zurich, Switzerland.

Laboratory of Nutrition and Metabolic Epigenetics, Institute of Food, Nutrition and Health, Department of Health Sciences and Technology, ETH Zurich, Switzerland; Laboratory of Translational Nutrition Biology, Institute of Food, Nutrition and Health, Department of Health Sciences and Technology, ETH Zurich, Switzerland.

出版信息

Mol Metab. 2025 Jun 27;99:102197. doi: 10.1016/j.molmet.2025.102197.

Abstract

OBJECTIVE

Epigenetic modifications including histone post translational modifications can influence gene expression in adipocytes, potentially contributing to metabolic dysfunctions, obesity, and insulin resistance. Despite recent advances in the characterization of the mouse adipocyte epigenome, epigenetic characterization of adipocytes in vivo has been challenging, particularly across different adipose depots and of several epigenetic modifications.

METHODS

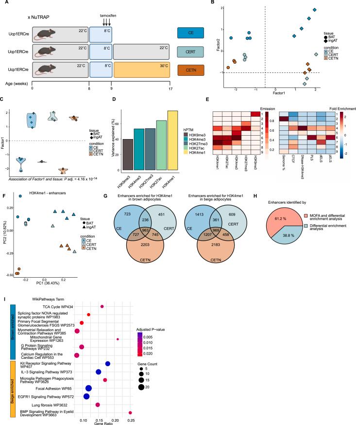
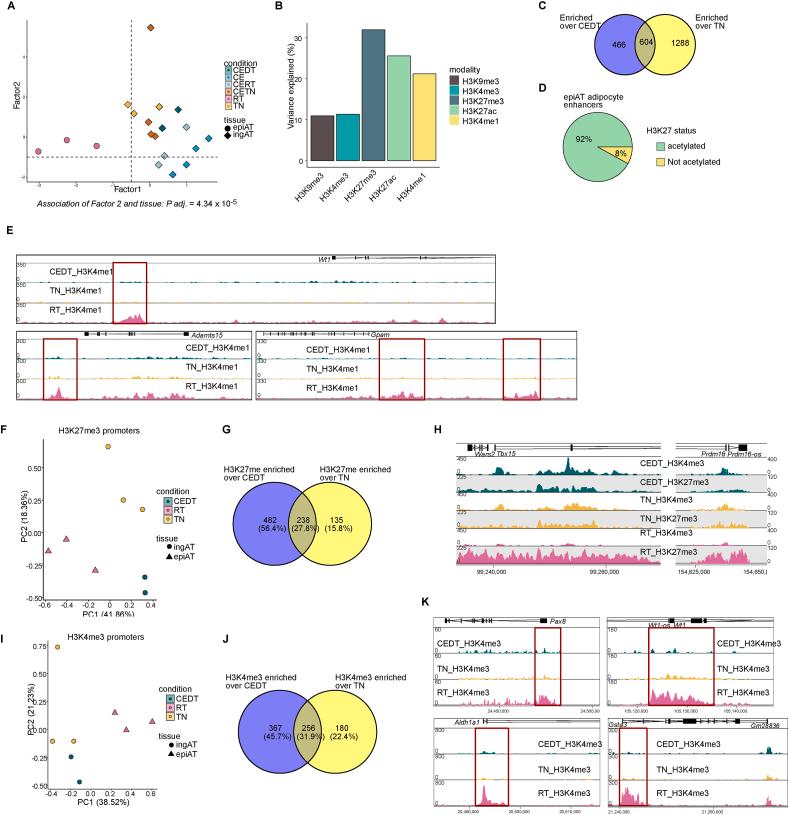
Here, we use specific reporter mice labelling brown, beige and white adipocytes, diphtheria toxin-mediated ablation of beige adipocytes, and Cleavage Under Targets and Tagmentation (CUT&Tag) to generate paired single mouse datasets of five histone marks. We perform an integrative multi-omics factor analysis (MOFA) of H3K4me3, H3K27me3, H3K4me1, H3K27ac and H3K9me3 in brown, white and beige adipocytes from three distinct mouse adipose tissue depots obtained during cold exposure and thermoneutrality.

RESULTS

Our analysis reveals that enhancers distinguish adipocytes by their tissue of origin, with H3K4me1 deposition differentiating between beige and brown adipocytes. Beige adipocytes poised promoters associated to thermogenic genes during warming. Diphtheria toxin-mediated ablation of beige adipocytes shows that non-beigeing white adipocytes in inguinal adipose tissue and beige adipocytes are not inherently epigenetically different suggesting that they share a common developmental progenitor.

CONCLUSIONS

These paired multimodal data comprise an extensive resource (https://github.com/vonMeyennLab/mAT_CE_Atlas) for the further exploration of the mouse adipocyte epigenome which will enable discovery of regulatory elements governing adipocyte identity and gene regulation.

摘要

目的

包括组蛋白翻译后修饰在内的表观遗传修饰可影响脂肪细胞中的基因表达,这可能导致代谢功能障碍、肥胖和胰岛素抵抗。尽管在小鼠脂肪细胞表观基因组的表征方面取得了最新进展,但体内脂肪细胞的表观遗传表征一直具有挑战性,尤其是在不同脂肪库和几种表观遗传修饰方面。

方法

在这里,我们使用特定的报告小鼠来标记棕色、米色和白色脂肪细胞,通过白喉毒素介导的米色脂肪细胞消融,以及靶向切割和标签化(CUT&Tag)技术来生成五个组蛋白标记的配对单小鼠数据集。我们对在冷暴露和热中性条件下获得的来自三种不同小鼠脂肪组织库的棕色、白色和米色脂肪细胞中的H3K4me3、H3K27me3、H3K4me1、H3K27ac和H3K9me3进行综合多组学因子分析(MOFA)。

结果

我们的分析表明,增强子可根据其起源组织区分脂肪细胞,H3K4me1的沉积可区分米色和棕色脂肪细胞。在升温过程中,米色脂肪细胞使与产热基因相关的启动子处于就绪状态。白喉毒素介导的米色脂肪细胞消融表明,腹股沟脂肪组织中未米色化的白色脂肪细胞和米色脂肪细胞在表观遗传上并非本质不同,这表明它们具有共同的发育祖细胞。

结论

这些配对的多模态数据构成了一个丰富的资源(https://github.com/vonMeyennLab/mAT_CE_Atlas),用于进一步探索小鼠脂肪细胞表观基因组,这将有助于发现控制脂肪细胞身份和基因调控的调控元件。

https://cdn.ncbi.nlm.nih.gov/pmc/blobs/9cd0/12274702/bcc3d26493dc/gr1.jpg

文献AI研究员

20分钟写一篇综述,助力文献阅读效率提升50倍。

立即体验

用中文搜PubMed

大模型驱动的PubMed中文搜索引擎

马上搜索

文档翻译

学术文献翻译模型,支持多种主流文档格式。

立即体验