Suppr超能文献

秀丽隐杆线虫中母体对胚后成神经细胞迁移的影响。

Maternal effects on postembryonic neuroblast migration in Caenorhabditis elegans.

作者信息

Poon Hoikiu, Zheng Chaogu

机构信息

School of Biological Sciences, The University of Hong Kong, Hong Kong SAR, China.

出版信息

G3 (Bethesda). 2025 Sep 3;15(9). doi: 10.1093/g3journal/jkaf151.

Abstract

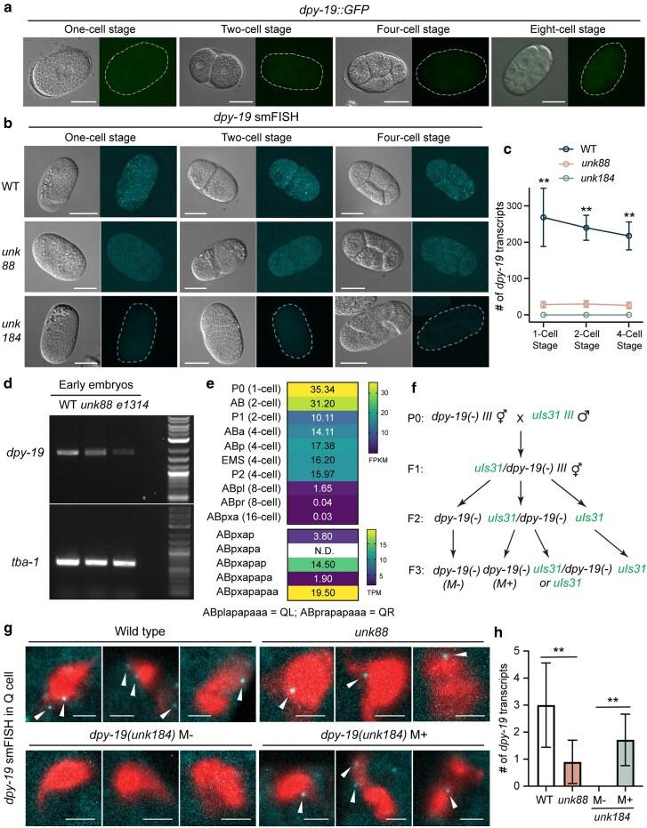
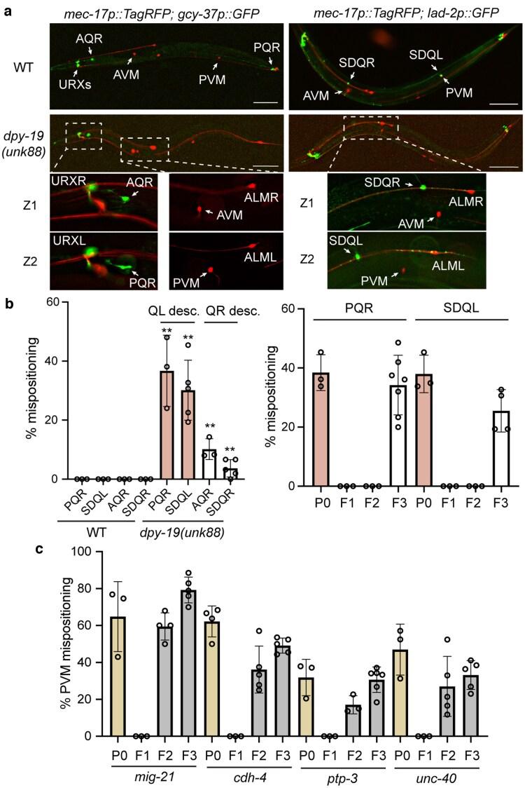
Maternal-effect genes mostly regulate early embryogenesis as their mRNAs or proteins are deposited into the oocytes to function during early embryonic development before the onset of zygotic transcription. Here, we report a case where a maternal-effect gene regulates postembryonic neuroblast migration long after the early embryonic stages. We found that the defects of the Q neuroblast migration in Caenorhabditis elegans mannosyltransferase dpy-19 mutants can be rescued by a maternal copy of the gene. Maternal dpy-19 mRNAs are deposited into the oocytes and persist throughout embryonic development into the Q cells to regulate their migration in early larval stages. These mRNAs appeared to be remarkably stable, since long-term developmental arrest, changing the 3'UTR sequence, and mutations in genes involved in RNA binding and modification all had weak effects on the maternal rescue of the neuroblast migration defects. Since the defects can also be rescued by a zygotic copy of dpy-19(+), our results suggest that postembryonic neurodevelopment is redundantly regulated by maternal and zygotic copies of the same gene.

摘要

母体效应基因大多通过将其mRNA或蛋白质沉积到卵母细胞中,在合子转录开始前的早期胚胎发育过程中发挥作用,从而调控早期胚胎发育。在此,我们报告了一个案例,一个母体效应基因在胚胎早期阶段之后很久仍调控胚胎后期神经母细胞的迁移。我们发现,秀丽隐杆线虫甘露糖基转移酶dpy-19突变体中Q神经母细胞迁移的缺陷可由该基因的母体拷贝挽救。母体dpy-19 mRNA沉积到卵母细胞中,并在整个胚胎发育过程中持续存在于Q细胞中,以调控其在幼虫早期阶段的迁移。这些mRNA似乎非常稳定,因为长期发育停滞、改变3'UTR序列以及参与RNA结合和修饰的基因突变对神经母细胞迁移缺陷的母体挽救作用都很微弱。由于dpy-19(+)的合子拷贝也能挽救这些缺陷,我们的结果表明,胚胎后期神经发育由同一基因的母体拷贝和合子拷贝进行冗余调控。

https://cdn.ncbi.nlm.nih.gov/pmc/blobs/da28/12405876/3983a1333ad1/jkaf151f1.jpg

文献AI研究员

20分钟写一篇综述,助力文献阅读效率提升50倍。

立即体验

用中文搜PubMed

大模型驱动的PubMed中文搜索引擎

马上搜索

文档翻译

学术文献翻译模型,支持多种主流文档格式。

立即体验