Suppr超能文献

通过NR6A1依赖性激活和p53调节鉴定阿糖胞苷耐药相关基因风险评分及S100A4在急性髓系白血病中的作用

Identification of an Ara-C resistance-related gene risk score and the role of S100A4 in AML via NR6A1-dependent activation and p53 regulation.

作者信息

Wang Li, Huang Aoshuang, Cheng Bingqing, Hu Xiuying, Wang Jishi

机构信息

Department of Translational Medicine, School of Basic Medical Sciences, Guizhou Medical University, Guiyang, Guizhou, China.

Department of Hematology, Affiliated Hospital of Guizhou Medical University, Guiyang, Guizhou, China.

出版信息

Front Pharmacol. 2025 Jun 13;16:1574759. doi: 10.3389/fphar.2025.1574759. eCollection 2025.

Abstract

INDRODUCTION

Ara-C (cytarabine) resistance remains a significant contributor to the poor clinical outcomes in adult acute myeloid leukemia (AML). However, predicting Ara-C resistance and developing effective targeted therapies remain challenging.

METHODS

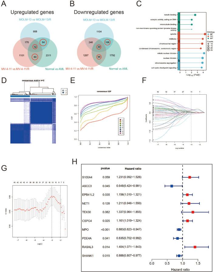
In this study, we integrated transcriptional data from Ara-C-resistant cell lines in the GEO database and the TCGA-LAML cohort to establish an Ara-C resistancerelated gene risk score (ARRGRS). Kaplan-Meier survival analysis revealed that AML patients with high ARRGRS had significantly worse prognosis compared to those with low ARRGRS in both cohorts. Additionally, ARRGRS effectively predicted chemotherapy response in AML patients across both cohorts. To further elucidate the mechanisms underlying Ara-C resistance, we constructed Ara-C-resistant AML cell lines and validated our findings using qPCR, Western blotting, flow cytometry (FCM), and in vivo experiments.

RESULTS

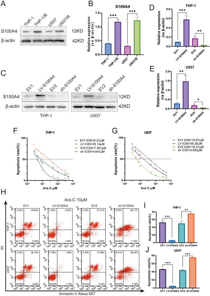
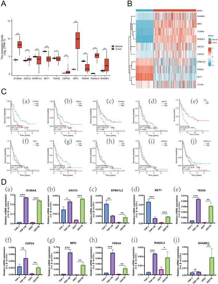
We discovered that high expression of S100A4 promotes Ara-C resistance in AML. Mechanistically, we identified that the transcription factor NR6A1 directly binds to the S100A4 promoter, enhancing its transcriptional activity. Subsequently, S100A4 upregulates p53 expression, thereby promoting AML cell proliferation and resistance to Ara-C.

DISCUSSION

In summary, our comprehensive investigation of the ARRGRS not only deepens the understanding of Ara-C resistance mechanisms but also provides promising insights for targeting S100A4 to inhibit tumor growth and overcome chemotherapy resistance in AML.

摘要

引言

阿糖胞苷(Ara-C)耐药仍然是导致成人急性髓系白血病(AML)临床预后不良的一个重要因素。然而,预测阿糖胞苷耐药性并开发有效的靶向治疗方法仍然具有挑战性。

方法

在本研究中,我们整合了GEO数据库中阿糖胞苷耐药细胞系的转录数据和TCGA-LAML队列数据,以建立一个与阿糖胞苷耐药相关的基因风险评分(ARRGRS)。Kaplan-Meier生存分析显示,在两个队列中,ARRGRS高的AML患者的预后明显比ARRGRS低的患者差。此外,ARRGRS有效地预测了两个队列中AML患者的化疗反应。为了进一步阐明阿糖胞苷耐药的潜在机制,我们构建了阿糖胞苷耐药的AML细胞系,并使用qPCR、蛋白质免疫印迹、流式细胞术(FCM)和体内实验验证了我们的发现。

结果

我们发现S100A4的高表达促进AML中的阿糖胞苷耐药。从机制上讲,我们确定转录因子NR6A1直接与S100A4启动子结合,增强其转录活性。随后,S100A4上调p53表达,从而促进AML细胞增殖和对阿糖胞苷的耐药性。

讨论

总之,我们对ARRGRS的全面研究不仅加深了对阿糖胞苷耐药机制的理解,也为靶向S100A4抑制AML肿瘤生长和克服化疗耐药性提供了有前景的见解。

https://cdn.ncbi.nlm.nih.gov/pmc/blobs/92dd/12202665/33eb49af2bb2/fphar-16-1574759-g001.jpg

文献AI研究员

20分钟写一篇综述,助力文献阅读效率提升50倍。

立即体验

用中文搜PubMed

大模型驱动的PubMed中文搜索引擎

马上搜索

文档翻译

学术文献翻译模型,支持多种主流文档格式。

立即体验