Suppr超能文献

通过调节水稻中的活性氧平衡和淀粉代谢来调控早期种子萌发。

regulates early seed germination by modulating ROS balance and starch metabolism in rice.

作者信息

Dai Xing, Kong Wenwen, Wu Feiyan, Pan Zijie, Gao Lei, Mo Beixin, Yu Yu, Luo Weigui

机构信息

Guangdong Provincial Key Laboratory for Plant Epigenetics, Longhua Bioindustry and Innovation Research Institute, College of Life Sciences and Oceanography, Shenzhen University, Guangdong, Shenzhen, China.

Key Laboratory of Optoelectronic Devices and Systems of Ministry of Education and Guangdong Province, College of Optoelectronic Engineering, Shenzhen University, Shenzhen, China.

出版信息

Front Plant Sci. 2025 Jun 13;16:1581800. doi: 10.3389/fpls.2025.1581800. eCollection 2025.

Abstract

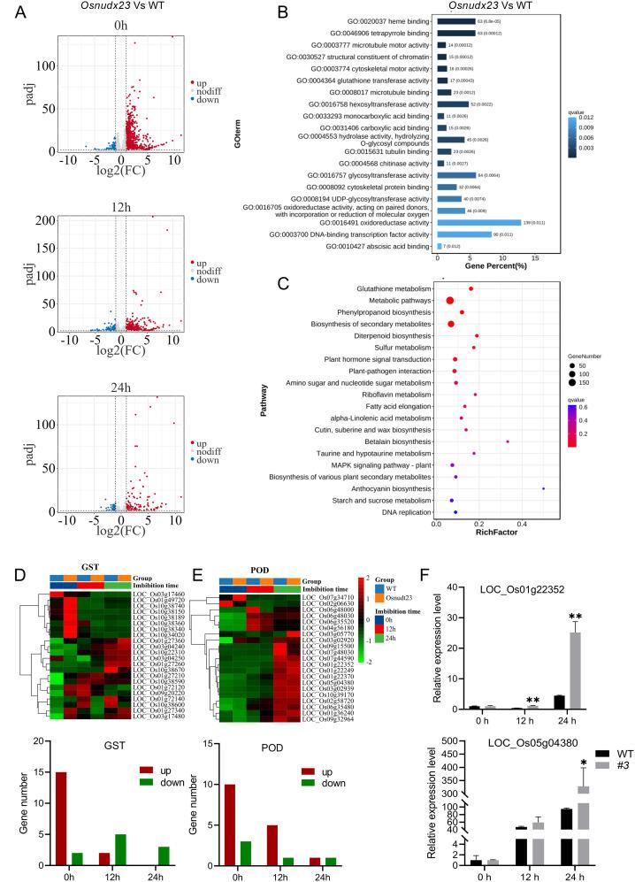
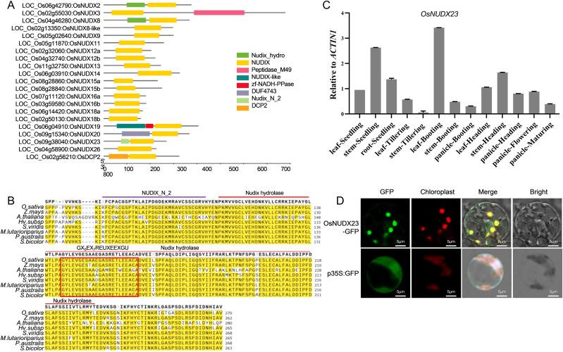
Seed germination is a complex biological process that encompasses the mobilization of stored nutrients, the resumption of metabolic activities, and the responses to various environmental stimuli. Reactive Oxygen Species (ROS) play a dual role during seed germination: at low concentrations, they function as signaling molecules to facilitate germination, while at high levels, they can induce oxidative damages. Therefore, maintaining ROS homeostasis through scavenging mechanisms is crucial for optimal seed germination. In this study, we investigated the role of in rice seed germination. Our findings indicated that OsNUDX23 acts as an active Nudix hydrolase towards diverse substrates including NAD, NADH, NADPH, FAD, and ADPG. Loss-of-function mutants displayed earlier coleoptile elongation, delayed radicle elongation and reduced germination rate during post-imbibition stages when compared to wildtype plants, suggesting its intricate role during seed germination. Transcriptome analyses revealed that influences the expression of genes involved in ROS metabolism and starch metabolism pathways. Further investigation revealed that OsNUDX23 inhibits the activity of NADPH oxidase (NOX) and reduces the accumulation of NADP, resulting in elevated ROS levels in mutants. Down-regulation of genes involved in starch and sucrose metabolism was observed in mutants during post-imbibition, accompanied with accumulated starch content. Collectively, these results demonstrate that plays a critical role in rice seed germination by scavenging ROS to maintain redox balance and modulating starch metabolism.

摘要

种子萌发是一个复杂的生物学过程,包括储存养分的动员、代谢活动的恢复以及对各种环境刺激的反应。活性氧(ROS)在种子萌发过程中发挥双重作用:在低浓度时,它们作为信号分子促进萌发,而在高浓度时,它们可诱导氧化损伤。因此,通过清除机制维持ROS稳态对于种子的最佳萌发至关重要。在本研究中,我们调查了[具体内容缺失]在水稻种子萌发中的作用。我们的研究结果表明,OsNUDX23对包括NAD、NADH、NADPH、FAD和ADPG在内的多种底物起活性Nudix水解酶的作用。与野生型植物相比,功能缺失突变体在吸胀后阶段表现出更早的胚芽鞘伸长、延迟的胚根伸长和降低的萌发率,表明其在种子萌发过程中具有复杂的作用。转录组分析表明,[具体内容缺失]影响参与ROS代谢和淀粉代谢途径的基因表达。进一步研究表明,OsNUDX23抑制NADPH氧化酶(NOX)的活性并减少NADP的积累,导致突变体中ROS水平升高。在吸胀后阶段,突变体中参与淀粉和蔗糖代谢的基因表达下调,同时淀粉含量积累。总的来说,这些结果表明,[具体内容缺失]通过清除ROS以维持氧化还原平衡和调节淀粉代谢,在水稻种子萌发中起关键作用。

https://cdn.ncbi.nlm.nih.gov/pmc/blobs/9dd2/12202601/51567926fc55/fpls-16-1581800-g001.jpg

文献AI研究员

20分钟写一篇综述,助力文献阅读效率提升50倍。

立即体验

用中文搜PubMed

大模型驱动的PubMed中文搜索引擎

马上搜索

文档翻译

学术文献翻译模型,支持多种主流文档格式。

立即体验