Suppr超能文献

氧化应激介导的泛凋亡和铁死亡:通过光动力疗法探索由具有聚集诱导发光活性的纳米光敏剂引发的多模态细胞死亡

Oxidative stress-mediated PANoptosis and ferroptosis: Exploration of multimodal cell death triggered by an AIE-active nano-photosensitizer via photodynamic therapy.

作者信息

Wang Yuqing, Chai Chuxing, Lin Wangxing, Cao Juanmei, Li Zhuoxia, Jin Yifan, Xu Yiting, Zhang Jianyu, Qu Yong, Zhan Jinshan, Zhao Tianqi, Chen Yufan, Gao Meng, Huang Changzheng, Li Min

机构信息

Department of Dermatology, Union Hospital, Tongji Medical College, Huazhong University of Science and Technology, Wuhan 430022, China.; Department of Clinical Nutrition, Union Hospital, Tongji Medical College, Huazhong University of Science and Technology, Wuhan 430022, China.

Department of Hepatobiliary Surgery, Union Hospital, Tongji Medical College, Huazhong University of Science and Technology, Wuhan 430022, China.

出版信息

Theranostics. 2025 Jun 9;15(14):6665-6685. doi: 10.7150/thno.111635. eCollection 2025.

Abstract

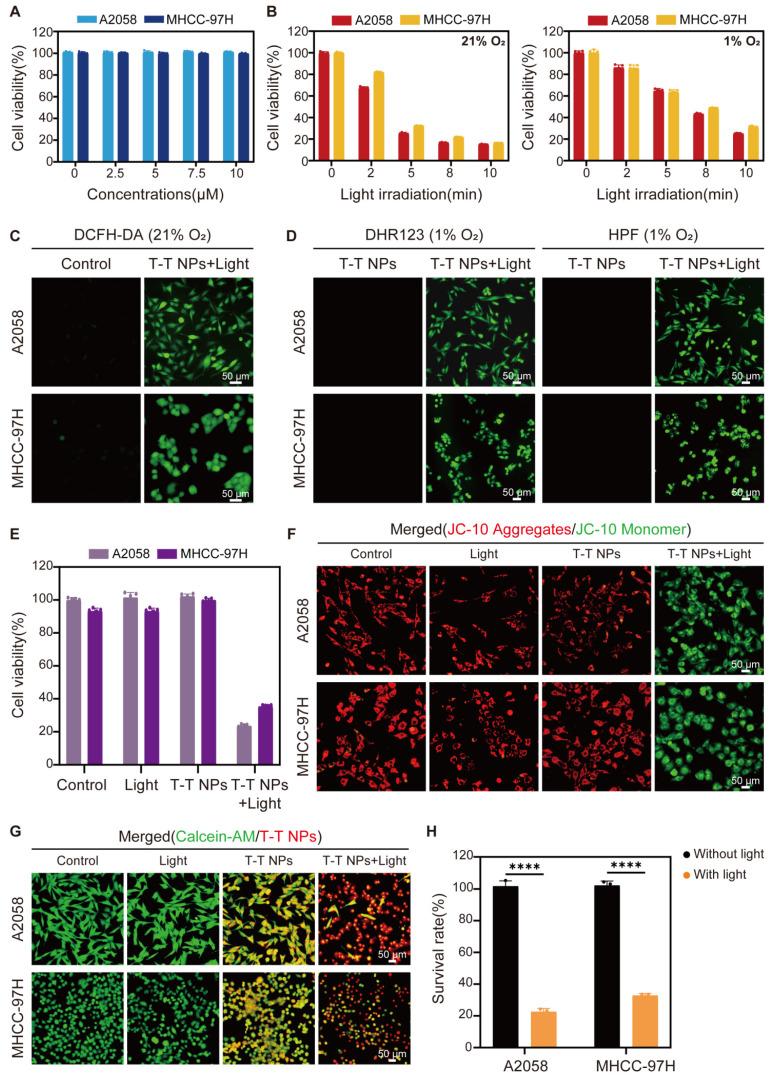
Aggregation-induced emission (AIE)-based photodynamic therapy (PDT) represents a promising strategy for cancer treatment for its capacity to activate specific cell death pathways through pronounced oxidative stress. While the activation of specific death pathways has been correlated with PDT efficiency and overall effect, the systematic coordination of oxidative stress across different cell death modalities to amplify therapeutic effects remains unexplored. Current research lacks systematic investigation into how oxidative stress coordinates multiple cell death pathways to amplify therapeutic outcomes of PDT. We developed an AIE-based nano-photosensitizer (T-T NPs) to induce multimodal cell death through PDT. The system was characterized for mitochondrial targeting capability and reactive oxygen species (ROS) generation. Mechanistic analyses were conducted to evaluate programmed cell death pathways and ferroptosis induction in tumor. T-T NPs exhibited superior mitochondrial targeting and highly efficient ROS generation. This dual effect successfully triggered PANoptosis and ferroptosis. The synergistic activation of these pathways significantly enhanced PDT-mediated antitumor efficacy. Our findings reveal that AIE-driven PDT can orchestrate multimodal cell death in tumor through oxidative stress modulation. By concurrently activating PANoptosis and ferroptosis, this approach establishes a novel paradigm for overcoming limitations of conventional single-pathway targeted PDT.

摘要

基于聚集诱导发光(AIE)的光动力疗法(PDT)因其能够通过显著的氧化应激激活特定的细胞死亡途径,而成为一种很有前景的癌症治疗策略。虽然特定死亡途径的激活与PDT效率和总体效果相关,但不同细胞死亡方式之间氧化应激的系统协同作用以放大治疗效果仍未得到探索。目前的研究缺乏对氧化应激如何协调多种细胞死亡途径以放大PDT治疗效果的系统研究。我们开发了一种基于AIE的纳米光敏剂(T-T NPs),通过PDT诱导多模态细胞死亡。对该系统的线粒体靶向能力和活性氧(ROS)生成进行了表征。进行了机制分析以评估肿瘤中的程序性细胞死亡途径和铁死亡诱导情况。T-T NPs表现出优异的线粒体靶向性和高效的ROS生成。这种双重效应成功触发了PAN凋亡和铁死亡。这些途径的协同激活显著增强了PDT介导的抗肿瘤疗效。我们的研究结果表明,AIE驱动的PDT可以通过氧化应激调节在肿瘤中协调多模态细胞死亡。通过同时激活PAN凋亡和铁死亡,这种方法建立了一种克服传统单途径靶向PDT局限性的新范例。

https://cdn.ncbi.nlm.nih.gov/pmc/blobs/f959/12203667/c2af746e7311/thnov15p6665g001.jpg

文献AI研究员

20分钟写一篇综述,助力文献阅读效率提升50倍。

立即体验

用中文搜PubMed

大模型驱动的PubMed中文搜索引擎

马上搜索

文档翻译

学术文献翻译模型,支持多种主流文档格式。

立即体验