Suppr超能文献

MTX2促进丙酮酸激酶M2四聚体化,以促进心脏葡萄糖代谢,并保护心脏免受缺血/再灌注损伤。

MTX2 facilitates PKM2 tetramerization to promote cardiac glucose metabolism and protects the heart against ischemia/reperfusion injury.

作者信息

Li Yueyang, Li Yu, Li Yang, Jiang Yufan, Wang Miao, Wang Mingyi, Liu Jie, Ma Mingrui, Zhai Xiaofeng, Yi Li, Chen Tao, Xiong Zhenyu, Chen Yundai

机构信息

Department of Cardiology, the Sixth Medical Centre, Chinese PLA General Hospital, Beijing, 100048, China.

Department of Cardiology, the First Medical Centre, Chinese PLA General Hospital, Beijing, 100853, China.

出版信息

Theranostics. 2025 Jun 9;15(14):6737-6752. doi: 10.7150/thno.110162. eCollection 2025.

Abstract

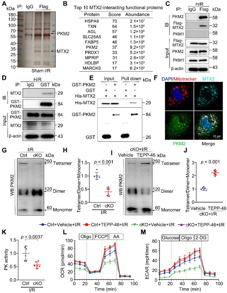
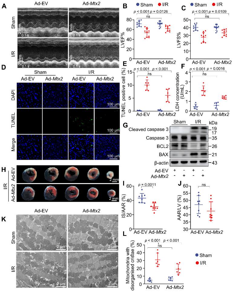
Myocardial ischemia reperfusion (I/R) injury is a major cause of adverse outcomes following revascularization therapy. Although alterations in metabolic activities during reperfusion have been implicated, the molecular mechanisms underlying the pathogenesis of I/R injury remain elusive. Metaxin 2 (MTX2), initially identified as a core component of protein import complexes, has recently been characterized in diverse cellular functions. Nevertheless, its involvement in myocardial I/R injury has yet to be fully elucidated. In this study, we aim to evaluate the role and the underlying mechanism of MTX2 in I/R injury. The myocardial I/R model was established, and the protein levels of MTX2 were determined at different time points following coronary occlusion. Loss-of-function and gain-of-function strategies were applied via genetic ablation or intra-myocardial adenovirus injection to ascertain the role of MTX2 in myocardial I/R injury. RNA sequencing, seahorse metabolic analysis, and mass spectrometry were conducted to uncover the underlying molecular mechanisms. We observed that the expression of MTX2 was significantly decreased in I/R hearts. Tamoxifen-induced cardiomyocyte-specific deletion of led to aggravated myocardial I/R injury, resulting in impaired cardiac oxidative phosphorylation and glycolysis. Mechanistically, dimeric PKM2, a less active pyruvate kinase form compared with tetrameric PKM2, was found to be dramatically accumulated in deficiency mice after myocardial I/R surgery. The TOM37 domain of MTX2 interacted directly with PKM2 to promote PKM2 tetramerization, thereby modulating glucose metabolic flux. Pharmacological activation of PKM2 by a small-molecule PKM2 activator, TEPP-46, rescued the metabolic and functional outcomes of I/R in deficiency mice. Our results identified, for the first time, a cardioprotective role of MTX2 in modulating cardiac glucose metabolism by facilitating PKM2 tetramerization. Targeting metabolic homeostasis by restoring MTX2 might be a promising therapeutic strategy to mitigate myocardial I/R injury.

摘要

心肌缺血再灌注(I/R)损伤是血运重建治疗后不良预后的主要原因。尽管再灌注期间代谢活动的改变与之相关,但I/R损伤发病机制的分子机制仍不清楚。最初被鉴定为蛋白质导入复合物核心成分的变构蛋白2(MTX2),最近在多种细胞功能中得到了表征。然而,其在心肌I/R损伤中的作用尚未完全阐明。在本研究中,我们旨在评估MTX2在I/R损伤中的作用及其潜在机制。建立了心肌I/R模型,并在冠状动脉闭塞后的不同时间点测定MTX2的蛋白水平。通过基因消融或心肌内腺病毒注射应用功能丧失和功能获得策略,以确定MTX2在心肌I/R损伤中的作用。进行了RNA测序、海马代谢分析和质谱分析,以揭示潜在的分子机制。我们观察到,I/R心脏中MTX2的表达显著降低。他莫昔芬诱导的心肌细胞特异性缺失导致心肌I/R损伤加重,导致心脏氧化磷酸化和糖酵解受损。从机制上讲,与四聚体PKM2相比活性较低的二聚体PKM2,在心肌I/R手术后的MTX2缺陷小鼠中大量积累。MTX2的TOM37结构域直接与PKM2相互作用,促进PKM2四聚化,从而调节葡萄糖代谢通量。小分子PKM2激活剂TEPP-46对PKM2的药理学激活挽救了MTX2缺陷小鼠I/R的代谢和功能结果。我们的结果首次确定了MTX2通过促进PKM2四聚化在调节心脏葡萄糖代谢中的心脏保护作用。通过恢复MTX2来靶向代谢稳态可能是减轻心肌I/R损伤的一种有前途的治疗策略。

https://cdn.ncbi.nlm.nih.gov/pmc/blobs/1d35/12203670/130049d94d13/thnov15p6737g001.jpg

文献AI研究员

20分钟写一篇综述,助力文献阅读效率提升50倍。

立即体验

用中文搜PubMed

大模型驱动的PubMed中文搜索引擎

马上搜索

文档翻译

学术文献翻译模型,支持多种主流文档格式。

立即体验