Suppr超能文献

一种小热休克蛋白Fmp28通过cAMP-PKA信号通路调节Als3表达从而影响毒力。

A small heat shock protein Fmp28 influences virulence by regulating Als3 expression via the cAMP-PKA signaling pathway in .

作者信息

Tan Junjun, Liu Qiong, Liu Zhiping, Cao Yanli, Yu Xiaomin, Zhao Qianjun, Hu Niya, Liu Yanling, Wan Yuwei, Zhang Yeming, Tian Huizhen, Zeng Lingbing, Huang Xiaotian

机构信息

The First Affiliated Hospital of Nanchang University and School of Basic Medical sciences, Jiangxi Medical College, Nanchang University, Nanchang, China.

Medical Experimental teaching center, School of Basic Medical sciences, Jiangxi Medical College, Nanchang University, Nanchang, China.

出版信息

mBio. 2025 Aug 13;16(8):e0125325. doi: 10.1128/mbio.01253-25. Epub 2025 Jun 30.

Abstract

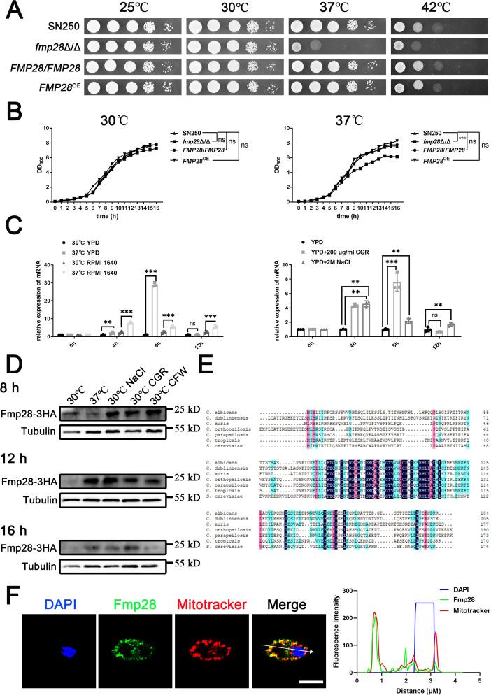
Small heat shock proteins are evolutionarily conserved molecular chaperones with diverse cellular roles. However, our understanding of their functions in pathogenic microorganisms remains limited. In this study, we identified and characterized Fmp28, a novel small heat shock protein that enhances virulence in , and explored its regulatory mechanism. The expression of Fmp28 was significantly upregulated at both transcriptional and translational levels when was subjected to physiological temperature (37°C), osmotic stress, or cell wall stress. Deletion of Fmp28 significantly impaired growth, adhesion, biofilm formation, invasive growth, and virulence at physiological temperature (37°C), respectively. Transcriptome analysis identified Als3 as a key downstream target of Fmp28. Notably, Als3 overexpression substantially rescued the impairments in adhesion, biofilm formation, invasion, and virulence caused by deletion. Deletion of also led to downregulated expression of genes in the cAMP-PKA pathway, as well as reduced intracellular ATP and cAMP levels. By adding exogenous cAMP analogs, the adhesion and biofilm formation in the Δ/Δ mutant could be partially restored. In conclusion, the findings in this study demonstrated that Fmp28 maintained virulence at physiological temperature by regulating Als3 expression through the cAMP-PKA signaling pathway, establishing Fmp28 as a potential therapeutic target for treating infections.IMPORTANCEWe have identified Fmp28 as a novel small heat shock protein that is essential for adaptation to diverse stresses and full virulence. Furthermore, we elucidated that Fmp28 interacts with Qcr10 on the mitochondria to maintain the concentration of ATP, promoting virulence by regulating Als3 expression via the cAMP-PKA pathway, providing new insights into how maintains its stress adaptation and full virulence at a physiological temperature of 37°C. Our findings established Fmp28 as a potential therapeutic target for treating infections, which is particularly relevant, given the rising concern about antifungal resistance.

摘要

小热休克蛋白是进化上保守的分子伴侣,具有多种细胞功能。然而,我们对它们在致病微生物中的功能了解仍然有限。在本研究中,我们鉴定并表征了Fmp28,一种新型小热休克蛋白,它增强了(此处原文缺失相关微生物名称)的毒力,并探索了其调控机制。当(此处原文缺失相关微生物名称)受到生理温度(37°C)、渗透压应激或细胞壁应激时,Fmp28的表达在转录和翻译水平均显著上调。Fmp28的缺失分别显著损害了(此处原文缺失相关微生物名称)在生理温度(37°C)下的生长、黏附、生物膜形成、侵袭性生长和毒力。转录组分析确定Als3是Fmp28的关键下游靶点。值得注意的是,Als3的过表达显著挽救了由(此处原文缺失相关微生物名称)缺失引起的黏附、生物膜形成、侵袭和毒力损伤。(此处原文缺失相关微生物名称)的缺失还导致cAMP-PKA途径中基因的表达下调,以及细胞内ATP和cAMP水平降低。通过添加外源性cAMP类似物,Δ/Δ突变体中的黏附和生物膜形成可以部分恢复。总之,本研究结果表明,Fmp28通过cAMP-PKA信号通路调节Als3的表达,在生理温度下维持(此处原文缺失相关微生物名称)的毒力,确立了Fmp28作为治疗(此处原文缺失相关微生物名称)感染的潜在治疗靶点。重要性我们已经确定Fmp28是一种新型小热休克蛋白,对(此处原文缺失相关微生物名称)适应多种应激和完全毒力至关重要。此外,我们阐明了Fmp28与线粒体上的Qcr10相互作用以维持ATP浓度,通过cAMP-PKA途径调节Als3的表达来促进毒力,为(此处原文缺失相关微生物名称)如何在37°C的生理温度下维持其应激适应和完全毒力提供了新的见解。我们的研究结果确立了Fmp28作为治疗(此处原文缺失相关微生物名称)感染的潜在治疗靶点,鉴于对抗真菌耐药性的日益关注,这一点尤为重要。

https://cdn.ncbi.nlm.nih.gov/pmc/blobs/11a8/12345260/49dd7b77d720/mbio.01253-25.f001.jpg

文献AI研究员

20分钟写一篇综述,助力文献阅读效率提升50倍。

立即体验

用中文搜PubMed

大模型驱动的PubMed中文搜索引擎

马上搜索

文档翻译

学术文献翻译模型,支持多种主流文档格式。

立即体验