Suppr超能文献

丹酚酸A通过促进肝血窦内皮细胞介导的干细胞样CD8 T细胞浸润来增强三阴性乳腺癌的抗PD-1治疗效果。

Salvianic acid A enhances anti-PD-1 therapy by promoting HEV-mediated stem-like CD8 T cells infiltration in TNBC.

作者信息

Ding Xiaoming, Liang Gai, Luo Yan, Zhou Xiaomei, Zhang Qu, Luo Bo

机构信息

Department of Traditional Chinese Medicine, Wuhan Third Hospital (Tongren Hospital of Wuhan University), Wuhan, China.

Breast cancer center, Department of Radiotherapy Center, Hubei Cancer Hospital, Tongji Medical College, Huazhong University of Science and Technology, Wuhan, China.

出版信息

Cancer Immunol Immunother. 2025 Jun 30;74(8):256. doi: 10.1007/s00262-025-04116-x.

Abstract

OBJECTIVE

This study aims to investigate the potential of Salvianic acid A (SAA) to enhance the efficacy of anti-PD-1 immunotherapy in triple-negative breast cancer (TNBC), with a focus on elucidating the mechanisms.

METHODS

To explore the effects of SAA on anti-PD-1 therapy efficacy, we established a mouse tumor model using 4T1 breast cancer cells and treated groups with SAA, anti-PD-1 (αPD-1), or their combination. Tumor growth, weight, and survival were monitored. A melanoma mouse model using B16 melanoma cells was also used to validate the efficacy of SAA enhanced immunotherapy. Tumor tissues were analyzed histologically and by flow cytometry to assess immune cell infiltration and function. The expression of immune markers and cytokines was evaluated using immunohistochemistry, Western blot, and quantitative RT-PCR. In vitro experiments were conducted on 4T1, MDA-MB-231, and MDA-MB-453 breast cancer cell lines, as well as CD8 T cells and endothelial cells, to investigate the direct effects of SAA on cell viability, activation, and phenotype maintenance. Additionally, the impact of SAA on high endothelial venules (HEVs) was assessed using immunofluorescence and flow cytometry.

RESULTS

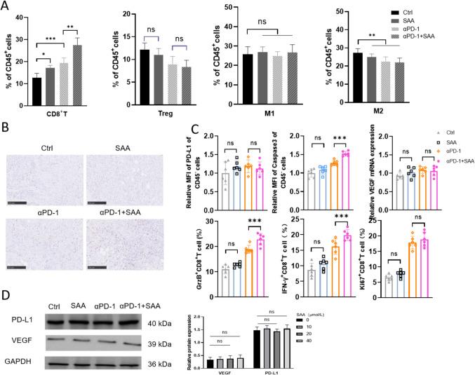
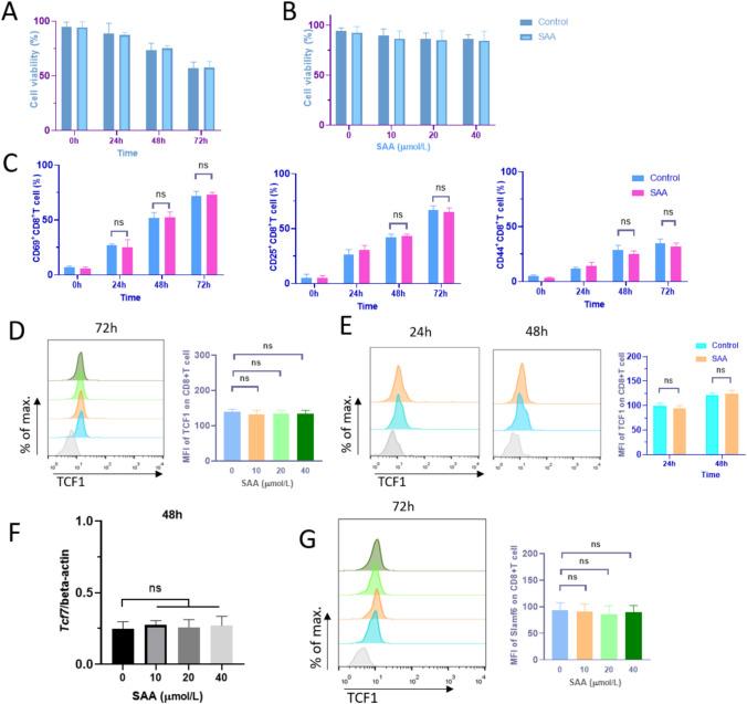
The combination of SAA and anti-PD-1 therapy significantly inhibited tumor growth and prolonged survival in the 4T1 mouse model and B16 mouse model respectively, compared to controls (P < 0.001). Tumor volumes and weights were consistently lower in the combination group, with no significant weight loss or toxicity observed. Histological analysis revealed increased stromal content and reduced tumor cell density in the SAA + αPD-1 group, indicating enhanced immune cell infiltration and tumor cell death. Flow cytometry showed that SAA significantly increased the infiltration of CD8 T cells and stem-like CD8 T cells (TCF1 and SLAMF6) into the tumor microenvironment when combined with αPD-1 (P < 0.001). The combination also enhanced the expression of IFN-γ and Ki-67 in CD8 T cells, indicating improved functional capacity. Additionally, SAA promoted the formation of HEVs in tumor tissues, as evidenced by increased CD31 and MECA-79 staining (P < 0.001). In vitro, SAA did not directly inhibit breast cancer cell viability or activate CD8 T cells but maintained the high endothelial phenotype in endothelial cells by upregulating key markers such as ACKR1 and CDH5. These findings demonstrate that SAA enhances anti-PD-1 efficacy by modulating the tumor immune microenvironment and promoting HEV formation, without direct cytotoxic effects on cancer cells or immune cells.

CONCLUSION

SAA significantly enhances the efficacy of anti-PD-1 therapy by promoting HEV-mediated stem-like CD8 T cells infiltration in TNBC. The combination of SAA and αPD-1 represents a promising therapeutic strategy that warrants further exploration in preclinical and clinical settings.

摘要

目的

本研究旨在探讨丹酚酸A(SAA)增强三阴性乳腺癌(TNBC)抗程序性死亡蛋白1(PD-1)免疫治疗疗效的潜力,并着重阐明其机制。

方法

为探究SAA对抗PD-1治疗疗效的影响,我们使用4T1乳腺癌细胞建立了小鼠肿瘤模型,并将小鼠分为SAA组、抗PD-1(αPD-1)组或二者联合治疗组。监测肿瘤生长、重量及生存期。还使用B16黑色素瘤细胞建立黑色素瘤小鼠模型以验证SAA增强免疫治疗的疗效。对肿瘤组织进行组织学分析及流式细胞术检测,以评估免疫细胞浸润及功能。使用免疫组织化学、蛋白质免疫印迹法和定量逆转录聚合酶链反应评估免疫标志物和细胞因子的表达。对4T1、MDA-MB-231和MDA-MB-453乳腺癌细胞系以及CD8 T细胞和内皮细胞进行体外实验,以研究SAA对细胞活力、激活及表型维持的直接影响。此外,使用免疫荧光和流式细胞术评估SAA对高内皮微静脉(HEV)的影响。

结果

与对照组相比,SAA与抗PD-1联合治疗在4T1小鼠模型和B16小鼠模型中分别显著抑制肿瘤生长并延长生存期(P < 0.001)。联合治疗组的肿瘤体积和重量始终较低,未观察到明显体重减轻或毒性。组织学分析显示,SAA + αPD-1组的基质含量增加且肿瘤细胞密度降低,表明免疫细胞浸润增强及肿瘤细胞死亡增加。流式细胞术显示,与αPD-1联合使用时,SAA显著增加CD8 T细胞及干细胞样CD8 T细胞(TCF1和信号淋巴细胞激活分子家族成员6,SLAMF6)向肿瘤微环境的浸润(P < 0.001)。联合治疗还增强了CD8 T细胞中γ干扰素(IFN-γ)和Ki-67的表达,表明功能能力改善。此外,SAA促进肿瘤组织中HEV的形成,CD31和MECA-79染色增加证明了这一点(P < 0.001)。在体外,SAA未直接抑制乳腺癌细胞活力或激活CD8 T细胞,但通过上调关键标志物如趋化因子受体1(ACKR1)和钙黏蛋白5(CDH5)维持内皮细胞的高内皮表型。这些发现表明,SAA通过调节肿瘤免疫微环境和促进HEV形成增强抗PD-1疗效,而对癌细胞或免疫细胞无直接细胞毒性作用。

结论

SAA通过促进HEV介导的干细胞样CD8 T细胞浸润显著增强TNBC抗PD-1治疗的疗效。SAA与αPD-1联合是一种有前景的治疗策略,值得在临床前和临床环境中进一步探索。

https://cdn.ncbi.nlm.nih.gov/pmc/blobs/bb85/12209055/c8cb8f1af209/262_2025_4116_Fig1_HTML.jpg

文献AI研究员

20分钟写一篇综述,助力文献阅读效率提升50倍。

立即体验

用中文搜PubMed

大模型驱动的PubMed中文搜索引擎

马上搜索

文档翻译

学术文献翻译模型,支持多种主流文档格式。

立即体验