Suppr超能文献

代谢组学与进化整合揭示六种紫堇属植物的药用潜力。

Metabolomic and evolutionary integration unveils medicinal potential in six Corydalis species.

作者信息

Gao Yun, Zhou Xiangyu, Yan Mengxiao, Wang Zhengwei, Zhong Xin, Li Xiaochen, Zhu Junjie, Kong Yu, Zhu Wanrong, Geng Ruolin, Zhou Yaping, Zhao Qing, Hu Yonghong, Xu Ping

机构信息

Shanghai Key Laboratory of Plant Functional Genomics and Resources, CAS Center for Excellence in Molecular Plant Sciences Chenshan Science Research Center, Shanghai Chenshan Botanical Garden, Shanghai, 201602, China.

Synthetic Biology Center, Haixia Institute of Science and Technology, School of Future Technology, and College of Life Science, Fujian Agriculture and Forestry University, Fuzhou, 350002, China.

出版信息

Mol Hortic. 2025 Jul 1;5(1):38. doi: 10.1186/s43897-025-00162-2.

Abstract

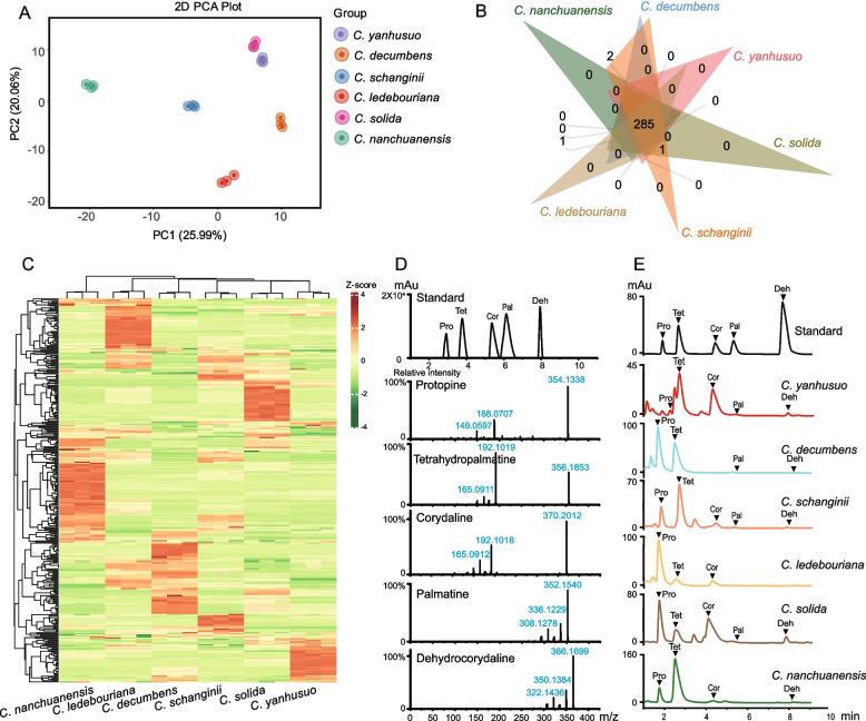
The Corydalis genus, one of the largest within the Papaveraceae family, holds a rich diversity of medicinal resources, particularly among its tuberous species. Benzylisoquinoline alkaloids (BIAs) are primarily responsible for the medicinal properties observed in Corydalis plants. In this study, we conducted an integrated evolutionary analysis by combining whole-genome resequencing with comprehensive metabolite profiling across various Corydalis species. Guided by these initial findings, supported by local cultivation practices and an extensive literature review, we further investigated six tuberous Corydalis species: C. yanhusuo, C. decumbens, C. schanginii, C. ledebouriana, C. solida, and the newly identified C. nanchuanensis. Our results revealed conserved alkaloid profiles across these species but highlighted significant variations in key bioactive compounds. Notably, C. nanchuanensis exhibited considerably higher levels of tetrahydropalmatine compared to the commonly used medicinal species C. yanhusuo, while C. solida, originally sourced from the Netherlands, displayed elevated concentrations of corydaline, palmatine, and dehydrocorydaline. Additionally, transcriptome-metabolome correlation analyses pinpointed several critical genes involved in protopine biosynthesis, particularly emphasizing the TNMT gene family. These discoveries significantly enhance our understanding of metabolic diversity in tuberous Corydalis, providing essential insights for the exploration of novel medicinal resources and facilitating targeted genetic improvements for therapeutic use.

摘要

紫堇属是罂粟科中最大的属之一,拥有丰富多样的药用资源,尤其是在其块茎类物种中。苄基异喹啉生物碱(BIAs)是紫堇属植物中所观察到的药用特性的主要来源。在本研究中,我们通过将全基因组重测序与多种紫堇属物种的综合代谢物谱分析相结合,进行了综合进化分析。基于这些初步发现,并得到当地种植实践和广泛文献综述的支持,我们进一步研究了六种块茎类紫堇属物种:延胡索、伏生紫堇、兴安紫堇、新疆紫堇、紫花紫堇以及新发现的南川紫堇。我们的结果显示,这些物种的生物碱谱具有保守性,但关键生物活性化合物存在显著差异。值得注意的是,与常用药用物种延胡索相比,南川紫堇的四氢巴马汀含量要高得多,而原产于荷兰的紫花紫堇则显示出较高浓度的紫堇灵、巴马汀和去氢紫堇碱。此外,转录组-代谢组相关性分析确定了几个参与原托品碱生物合成的关键基因,特别强调了TNMT基因家族。这些发现显著增强了我们对块茎类紫堇代谢多样性的理解,为新型药用资源的探索提供了重要见解,并有助于进行针对性的基因改良以用于治疗用途。

https://cdn.ncbi.nlm.nih.gov/pmc/blobs/75bd/12211431/711b969a715f/43897_2025_162_Fig1_HTML.jpg

文献AI研究员

20分钟写一篇综述,助力文献阅读效率提升50倍。

立即体验

用中文搜PubMed

大模型驱动的PubMed中文搜索引擎

马上搜索

文档翻译

学术文献翻译模型,支持多种主流文档格式。

立即体验