Suppr超能文献

综合多组学和机器学习揭示骨关节炎中的免疫代谢特征:从批量RNA测序到单细胞分辨率

Integrated multi-omics and machine learning reveals immune-metabolic signatures in osteoarthritis: from bulk RNA-seq to single-cell resolution.

作者信息

He Hui, Zhao Xiumei, Zhang Bo, Zhao Shijian, Wu Yinteng

机构信息

Department of Orthopedic and Trauma Surgery, The Third Affiliated Hospital of Guangxi Medical University, Nanning, Guangxi, China.

School of Clinical Medicine, Youjiang Medical University for Nationalities, Baise, Guangxi, China.

出版信息

Front Immunol. 2025 Jun 16;16:1599930. doi: 10.3389/fimmu.2025.1599930. eCollection 2025.

Abstract

PURPOSE

The aim of this study was to investigate the activation of immune-metabolic pathways in osteoarthritis (OA) and their role in disease progression. We employed differential expression analysis and Gene Set Enrichment Analysis.

MATERIALS AND METHODS

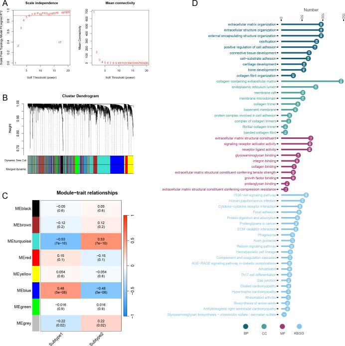
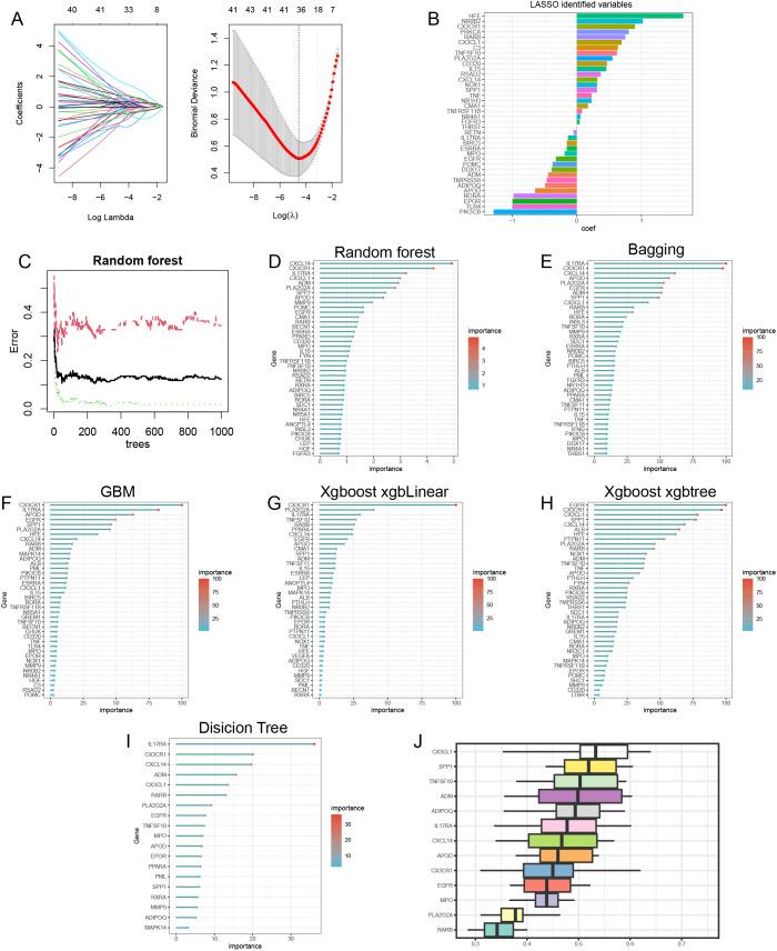
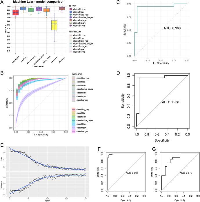
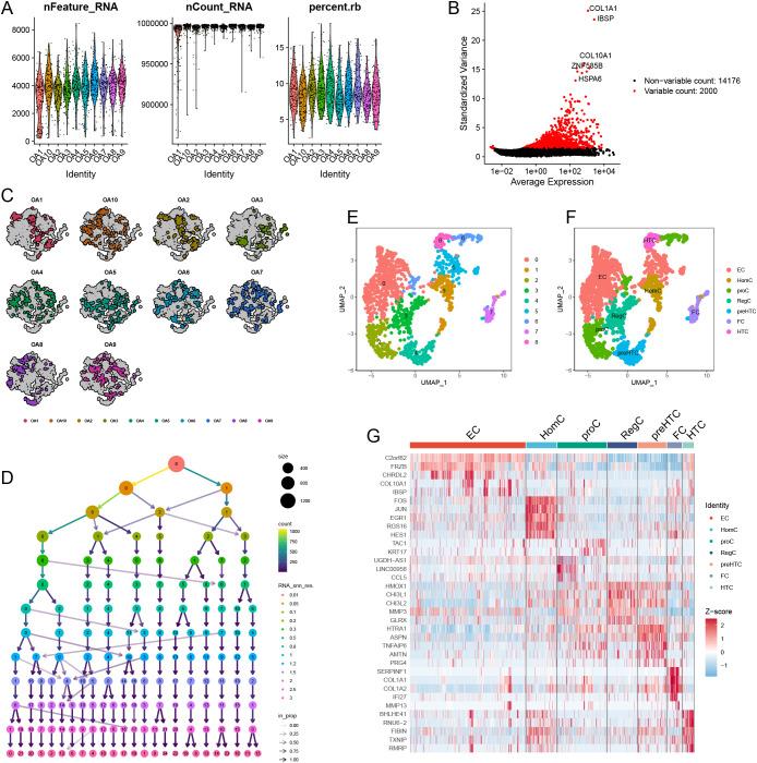
Gene set enrichment analysis (GSEA) to identify activated immune-metabolism pathways in OA. Subsequently, Weighted gene co-expression network analysis (WGCNA) was used to identify gene modules associated with OA and immune-metabolism scores, followed by enrichment analysis to reveal the functional characteristics of these modules. To identify immune-metabolism related differentially expressed genes (DEGs), we utilized seven machine learning methods, including lasso regression, random forest, bagging, gradient boosting machines (GBM), Xgboost-xgbLinear, Xgboost-xgbtree, and decision trees, to construct predictive models and validate their reliability. Based on the expression profiles of hub immune-metabolism related DEGs, we stratified OA patients into two immune-metabolism related subgroups and deeply investigated the differences in immune profiles, drug responses, functions, and pathways between these subgroups. Additionally, we analyzed the expression and pseudotime trajectories of hub immune-metabolism related DEGs at the single-cell level. Through genome-wide association studies (GWAS), we explored the mechanisms of action of hub immune-metabolism related DEGs. Finally, real-time polymerase chain reaction (RT-PCR) was utilized to verify the expression of hub immune-metabolism related DEGs.

RESULTS

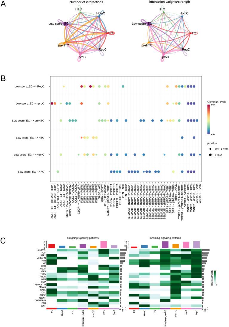
Immune-metabolism related pathways were significantly activated during the development of OA. Thirteen central immune metabolism-related genes (CX3CR1, ADIPOQ, IL17RA, APOD, EGFR, SPP1, PLA2G2A, CXCL14, RARB, ADM, CX3CL1, TNFSF10, and MPO) were identified. Predictive modeling by constructing these genes has good predictive power for identifying OA. These genes are mainly associated with endothelial cells. Single-cell analysis showed that they were all expressed in single cells and varied with cell differentiation. RT-PCR results suggested that they were all significantly expressed in OA.

CONCLUSION

Our findings indicate that immune metabolism plays a key role in the development of OA and provide new perspectives for future therapeutic strategies.

摘要

目的

本研究旨在调查骨关节炎(OA)中免疫代谢途径的激活情况及其在疾病进展中的作用。我们采用了差异表达分析和基因集富集分析。

材料与方法

基因集富集分析(GSEA)以识别OA中激活的免疫代谢途径。随后,使用加权基因共表达网络分析(WGCNA)来识别与OA和免疫代谢评分相关的基因模块,接着进行富集分析以揭示这些模块的功能特征。为了识别免疫代谢相关的差异表达基因(DEG),我们利用七种机器学习方法,包括套索回归、随机森林、装袋法、梯度提升机(GBM)、Xgboost - xgbLinear、Xgboost - xgbtree和决策树,构建预测模型并验证其可靠性。基于核心免疫代谢相关DEG的表达谱,我们将OA患者分为两个免疫代谢相关亚组,并深入研究这些亚组之间免疫谱、药物反应、功能和途径的差异。此外,我们在单细胞水平分析了核心免疫代谢相关DEG的表达和伪时间轨迹。通过全基因组关联研究(GWAS),我们探索了核心免疫代谢相关DEG的作用机制。最后,利用实时聚合酶链反应(RT - PCR)验证核心免疫代谢相关DEG的表达。

结果

在OA发展过程中,免疫代谢相关途径被显著激活。鉴定出13个核心免疫代谢相关基因(CX3CR1、ADIPOQ、IL17RA、APOD、EGFR、SPP1、PLA2G家族2A、CXCL14、RARB、ADM、CX3CL1、TNFSF10和MPO)。通过构建这些基因进行预测建模对识别OA具有良好的预测能力。这些基因主要与内皮细胞相关。单细胞分析表明它们均在单细胞中表达且随细胞分化而变化。RT - PCR结果表明它们在OA中均显著表达。

结论

我们的研究结果表明免疫代谢在OA发展中起关键作用,并为未来的治疗策略提供了新的视角。

https://cdn.ncbi.nlm.nih.gov/pmc/blobs/f685/12206867/f2973c18685b/fimmu-16-1599930-g001.jpg

文献AI研究员

20分钟写一篇综述,助力文献阅读效率提升50倍。

立即体验

用中文搜PubMed

大模型驱动的PubMed中文搜索引擎

马上搜索

文档翻译

学术文献翻译模型,支持多种主流文档格式。

立即体验