Suppr超能文献

无配偶,无问题:全球广布蚯蚓梯形环毛蚓(环节动物门,寡毛纲)孤雌生殖所涉及的分子机制

No Mate, No Problem: Molecular Mechanisms Involved in Parthenogenesis in the Cosmopolitan Earthworm Aporrectodea trapezoides (Annelida, Clitellata).

作者信息

de Sosa Irene, Turon Marta, Taboada Sergi, Lorente-Sorolla José, Fernández Rosa, Tilikj Natasha, Piris Alberto, Novo Marta, Álvarez Campos Patricia, Riesgo Ana

机构信息

Departamento de Biodiversidad y Biología Evolutiva, Museo Nacional de Ciencias Naturales (MNCN), CSIC, Madrid, Spain.

Departamento de Biología (Facultad de Ciencias) y Centro de Investigación en Biodiversidad y Cambio Global (CIBC), Universidad Autónoma de Madrid, Madrid, Spain.

出版信息

Mol Ecol. 2025 Aug;34(16):e70010. doi: 10.1111/mec.70010. Epub 2025 Jul 1.

Abstract

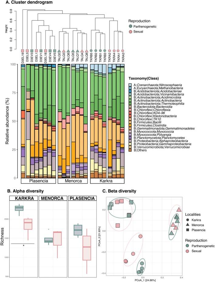
Approximately, 40% of earthworm species can reproduce by parthenogenesis. This is the case for the cosmopolitan species, Aporrectodea trapezoides, although sexual forms have been described sporadically. We analyse the genotypes and microbiomes of 30 individuals from four localities where both forms appear in order to understand the evolutionary mechanisms related to parthenogenesis. In all sites, heterozygosity values were approximately 30% higher in parthenogenetic individuals. However, we detected a stronger genomic structuring due to reproduction than to the geographical setting only in the Algerian population, underpinned by 195 loci that were related to gametogenesis, symbiont-like processes, and nitrate reduction. Similarly, statistical differences in the abundance of ZOTUs were only found between the Algerian sexual and parthenogenetic earthworms, with 754 ZOTUs that included the genus Romboutsia, which is involved in the production of nitric oxide, which enhances sperm motility. In summary, significant genomic and microbiome differences were found only between sexual and parthenogenetic lineages in a single locality. We hypothesise that obligate parthenogenesis evolved early, leaving traces at the genomic and microbiome levels in the Algerian parthenogens that were the earliest splitting lineage. Such obligate parthenogenesis was lost secondarily and individuals in the Iberian sites were facultative parthenogens, with the potential to copulate and therefore erase the genomic and microbial traces of obligate parthenogenesis. Our results indicate a hybrid origin of parthenogenesis in A. trapezoides and shed light on the complex interplay between genomic, microbiome, and reproductive mechanisms in A. trapezoides.

摘要

大约40%的蚯蚓物种能够通过孤雌生殖进行繁殖。世界性物种梯形远环蚓就是这种情况,不过也偶尔有关于其有性生殖形式的描述。我们分析了来自四个地点的30个个体的基因型和微生物群,在这些地点两种生殖形式都有出现,以便了解与孤雌生殖相关的进化机制。在所有地点,孤雌生殖个体的杂合度值大约高30%。然而,我们仅在阿尔及利亚种群中检测到,与生殖相关的基因组结构比仅与地理环境相关的更强,这由195个与配子发生、共生体样过程和硝酸盐还原相关的基因座所支撑。同样,仅在阿尔及利亚有性生殖和孤雌生殖的蚯蚓之间发现了ZOTUs丰度的统计差异,有754个ZOTUs,其中包括参与一氧化氮产生的隆氏菌属,一氧化氮可增强精子活力。总之,仅在单个地点的有性生殖和孤雌生殖谱系之间发现了显著的基因组和微生物群差异。我们推测专性孤雌生殖很早就进化出来了,在阿尔及利亚最早分化的孤雌生殖蚯蚓的基因组和微生物群水平上留下了痕迹。这种专性孤雌生殖后来消失了,伊比利亚地区的个体是兼性孤雌生殖者,有交配的潜力,因此消除了专性孤雌生殖的基因组和微生物痕迹。我们的结果表明梯形远环蚓孤雌生殖的杂交起源,并揭示了梯形远环蚓基因组、微生物群和生殖机制之间复杂的相互作用。

https://cdn.ncbi.nlm.nih.gov/pmc/blobs/56fd/12329633/b9b96c5ca0f1/MEC-34-e70010-g004.jpg

文献AI研究员

20分钟写一篇综述,助力文献阅读效率提升50倍。

立即体验

用中文搜PubMed

大模型驱动的PubMed中文搜索引擎

马上搜索

文档翻译

学术文献翻译模型,支持多种主流文档格式。

立即体验