Suppr超能文献

圣多美岛跨大西洋奴隶贸易期间及之后的嵌套混合情况。

Nested Admixture During and After the Trans-Atlantic Slave Trade on the Island of São Tomé.

作者信息

Ciccarella Marta, Laurent Romain, Szpiech Zachary A, Patin Etienne, Dessarps-Freichey Françoise, Utgé José, Lémée Laure, Semo Armando, Rocha Jorge, Verdu Paul

机构信息

UMR7206 Eco-Anthropologie, CNRS, MNHN, Université Paris Cité, Paris, France.

CIBIO, Centro de Investigação em Biodiversidade e Recursos Genéticos, InBIO Laboratório Associado, Campus de Vairão, Universidade do Porto, Vairão 4485-661, Portugal.

出版信息

Mol Biol Evol. 2025 Jul 1;42(7). doi: 10.1093/molbev/msaf156.

Abstract

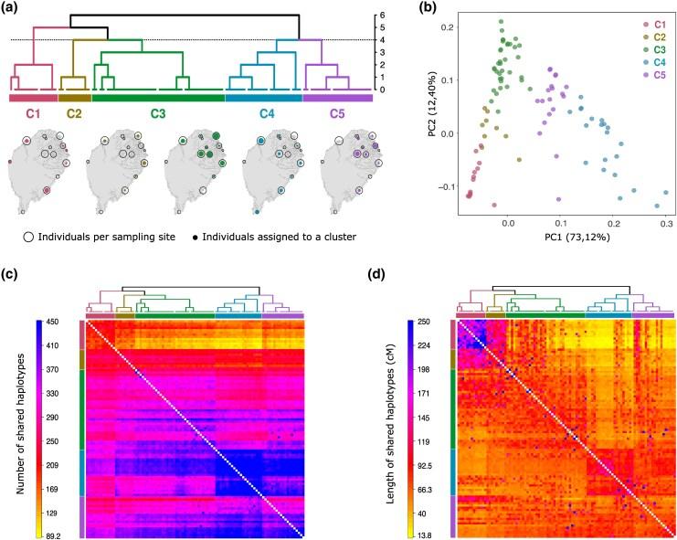
Human genetic admixture, involving the contact between two or more previously isolated populations, can be a complex process influenced by social dynamics. In this study, we aim to reconstruct complex admixture histories in São Tomé, an island in the Gulf of Guinea where the Portuguese established one of the first plantation-based slave societies. Since the 15th century, migration waves from Africa and Europe, slavery, marooning, and indentured labour led to profound demographic shifts and social stratification on the island. Examining 2.5 million SNPs newly genotyped in 96 São Toméans, we observed patterns of genetic differentiation that were more complex than those of other populations descended from enslaved Africans on either side of the Atlantic. Using local ancestry inference and Identical-by-Descent methods, we identified five genetic clusters in São Tomé and reconstructed shared ancestries between each cluster and 70 African and European population samples, including an extensive sample from the Cabo Verde archipelago. Our findings align with historical records, retracing the major slave trade routes and labour-driven migrations after the abolition of slavery. We also identified gene flow between recently admixed groups that were previously isolated on the island. We call this process, creating multiple layers of genetic ancestry in admixed genomes, nested admixture. We suggest that changing social structures in São Tomé transformed the genetic structure of its population and influenced the admixture process. This study demonstrates how successive admixture and isolation events during and after the Trans-Atlantic Slave Trade shaped extant genetic diversity patterns at local scale in Africa.

摘要

人类基因混合,涉及两个或多个先前隔离的群体之间的接触,可能是一个受社会动态影响的复杂过程。在本研究中,我们旨在重建圣多美岛复杂的混合历史,圣多美岛位于几内亚湾,葡萄牙人在那里建立了最早的以种植园为基础的奴隶社会之一。自15世纪以来,来自非洲和欧洲的移民潮、奴隶制、逃亡黑奴以及契约劳工导致了该岛深刻的人口结构变化和社会分层。通过检测96名圣多美岛居民新基因分型的250万个单核苷酸多态性(SNP),我们观察到其基因分化模式比大西洋两岸其他非洲裔奴隶后裔群体更为复杂。使用本地祖先推断和同宗同源方法,我们在圣多美岛识别出五个基因簇,并重建了每个簇与70个非洲和欧洲群体样本之间的共同祖先关系,其中包括来自佛得角群岛的大量样本。我们的研究结果与历史记录相符,追溯了奴隶制废除后的主要奴隶贸易路线和劳动力驱动的移民情况。我们还识别出了岛上先前隔离的新近混合群体之间的基因流动。我们将在混合基因组中产生多层基因祖先的这一过程称为嵌套混合。我们认为,圣多美岛不断变化的社会结构改变了其人口的基因结构,并影响了混合过程。这项研究展示了跨大西洋奴隶贸易期间及之后的连续混合和隔离事件如何在非洲局部尺度上塑造了现存的遗传多样性模式。

https://cdn.ncbi.nlm.nih.gov/pmc/blobs/9e90/12284396/e5532c93d243/msaf156f1.jpg

文献AI研究员

20分钟写一篇综述,助力文献阅读效率提升50倍。

立即体验

用中文搜PubMed

大模型驱动的PubMed中文搜索引擎

马上搜索

文档翻译

学术文献翻译模型,支持多种主流文档格式。

立即体验