Suppr超能文献

前列腺癌预后新型基因风险评分的鉴定

Identification of novel gene-based risk score for prognosis in prostate cancer.

作者信息

Huang Huangwei, Sun Xia, Li Peixin, Cai Haoxin, Xu Lejia, Shi Benkang, Qu Sifeng

机构信息

Department of Urology, Cheeloo College of Medicine, Qilu Hospital, Shandong University, Jinan, Shandong, China.

University of Health and Rehabilitation Sciences, Qingdao, Shandong, China.

出版信息

Sci Rep. 2025 Jul 1;15(1):22128. doi: 10.1038/s41598-025-03800-3.

Abstract

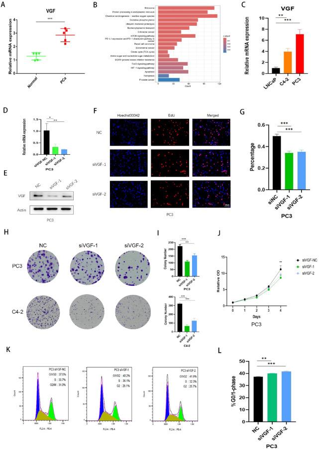
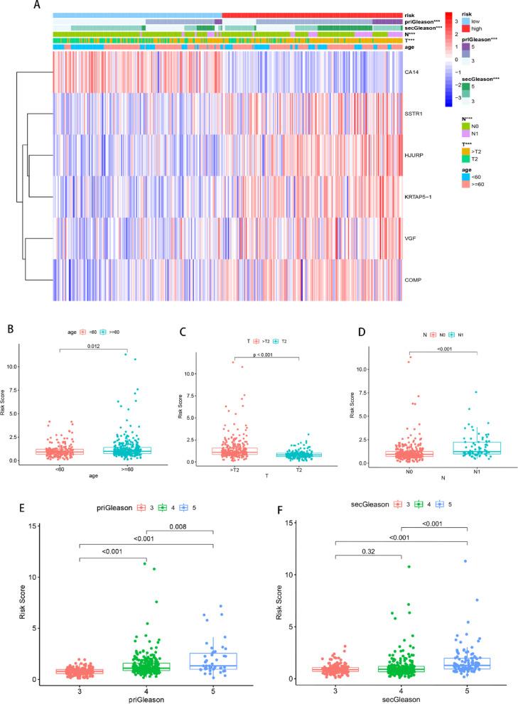
Tumor carcinogenesis and progression result from multiple genetic alterations in tumor cells. However, reliable biomarkers for prostate cancer classification remain limited, often leading to either overtreatment or inadequate treatment. Additionally, effective biomarkers for selecting patients who may benefit from immunotherapy are still lacking. Using data from TCGA-PRAD, we established gene selection criteria to develop a gene-based risk score. We identified a novel gene risk panel comprising six genes (SSTR1, CA14, HJURP, KRTAP5-1, VGF, and COMP) for prostate cancer risk classification. Patients in the high-risk group were associated with poor prognosis. The gene panel exhibited significantly enhanced predictive accuracy for progression-free survival compared to conventional clinicopathological parameters, including T stage, N stage, primary Gleason score, and secondary Gleason score. High-risk patients exhibited a higher tumor mutation burden. Notably, immune activity of CD8 + T cells, NK cells, and the type II IFN response was significantly lower in the high-risk group, indicating a more immunosuppressive environment. Furthermore, a nomogram combining the gene-based risk score with T stage and histological grade was constructed. The expression of genes in the gene-based risk score was further validated using clinical samples, and VGF was found to play a significant role in prostate cancer progression. The nomogram could serve as a valuable biomarker for distinguishing between high-risk and low-risk of PFS prostate cancer patients and for selecting patients who might benefit from immunotherapy.

摘要

肿瘤的发生和进展源于肿瘤细胞中的多种基因改变。然而,用于前列腺癌分类的可靠生物标志物仍然有限,常常导致过度治疗或治疗不足。此外,用于选择可能从免疫治疗中获益的患者的有效生物标志物仍然缺乏。利用来自TCGA-PRAD的数据,我们建立了基因选择标准以开发基于基因的风险评分。我们鉴定出一个由六个基因(SSTR1、CA14、HJURP、KRTAP5-1、VGF和COMP)组成的新型基因风险panel用于前列腺癌风险分类。高风险组患者的预后较差。与包括T分期、N分期、原发性Gleason评分和继发性Gleason评分在内的传统临床病理参数相比,该基因panel对无进展生存期的预测准确性显著提高。高风险患者表现出更高的肿瘤突变负担。值得注意的是,高风险组中CD8 + T细胞、NK细胞的免疫活性以及II型干扰素反应显著较低,表明免疫抑制环境更强。此外,构建了一个将基于基因的风险评分与T分期和组织学分级相结合的列线图。使用临床样本进一步验证了基于基因的风险评分中基因的表达,并且发现VGF在前列腺癌进展中起重要作用。该列线图可作为一种有价值的生物标志物,用于区分前列腺癌患者无进展生存期的高风险和低风险,并用于选择可能从免疫治疗中获益的患者。

https://cdn.ncbi.nlm.nih.gov/pmc/blobs/6576/12219829/0b7d3ed72183/41598_2025_3800_Fig1_HTML.jpg

文献AI研究员

20分钟写一篇综述,助力文献阅读效率提升50倍。

立即体验

用中文搜PubMed

大模型驱动的PubMed中文搜索引擎

马上搜索

文档翻译

学术文献翻译模型,支持多种主流文档格式。

立即体验