Suppr超能文献

在存在颗粒物的情况下,BK通道作为人支气管上皮细胞中细胞DNA损伤反应的新型调节因子。

BK channel as a novel regulator of cellular DNA damage response in human bronchial epithelial cells in the presence of particulate matter.

作者信息

Maliszewska-Olejniczak Kamila, Kustra Agata, Szymański Wojciech, Dąbrowska-Hulka Adrianna, Żochowska Monika, Kulawiak Bogusz, Bednarczyk Piotr

机构信息

Department of Physics and Biophysics, Institute of Biology, Warsaw University of Life Sciences - SGGW, Warsaw, Poland.

Laboratory of Intracellular Ion Channels, Nencki Institute of Experimental Biology, Polish Academy of Sciences, Warsaw, Poland.

出版信息

Sci Rep. 2025 Jul 2;15(1):22789. doi: 10.1038/s41598-025-03824-9.

Abstract

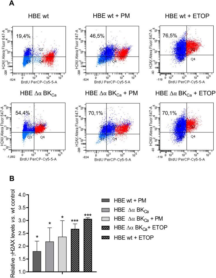
While particulate matter (PM) is a well-studied genotoxic environmental agent, our understanding of the molecular mechanisms through which PM triggers its harmful health consequences remains insufficient. The respiratory epithelium serves as the primary site for the deposition of PM, thereby acting as a protective barrier. These epithelial cells are characterized by the presence of notable potassium channels, which are critical for the regulation of the fluid layer. In human bronchial epithelial cells (HBE), the large-conductance Ca-regulated potassium (BK) channels, localized to the apical site of the plasma membrane, are critical for the maintenance of proper airway surface liquid volume. In this work, we focused on the role of the BK channel and its potential role in DNA damage response (DDR) after PM exposure. The mechanisms of DDR have been extensively studied, however, the involvement of ion channels in this phenomenon is not known. Therefore, we used depleted for the BK channel HBE cells (HBE Δα BK) as a physiological model. We demonstrated that exposure to standardized PM in HBE Δα BK cells induced reduced clone formation capabilities, an increase in ROS levels, PARP1-dependent apoptosis, cell cycle changes, and an increase in DNA double-strand breaks. A gene expression assessment by qPCR analysis revealed changes in expression levels of genes encoding proteins, especially from the DNA-single strand breaks repair pathway involved in oxidative DNA damage repair. Our findings imply that the absence of the BK channel might weaken the cellular response to DNA damage, potentially making cells more susceptible to PM-induced genomic instability. In conclusion, our research indicates the novel role of the BK channel in DDR for the first time.

摘要

虽然颗粒物(PM)是一种经过充分研究的具有基因毒性的环境因子,但我们对PM引发其有害健康后果的分子机制的理解仍然不足。呼吸道上皮是PM沉积的主要部位,因此起到保护屏障的作用。这些上皮细胞的特征是存在显著的钾通道,这些通道对于调节液体层至关重要。在人支气管上皮细胞(HBE)中,定位在质膜顶端部位的大电导钙激活钾(BK)通道对于维持气道表面液体的适当体积至关重要。在这项工作中,我们聚焦于BK通道的作用及其在PM暴露后DNA损伤反应(DDR)中的潜在作用。DDR的机制已经得到广泛研究,然而,离子通道在这一现象中的参与情况尚不清楚。因此,我们使用BK通道缺失的HBE细胞(HBE Δα BK)作为生理模型。我们证明,在HBE Δα BK细胞中暴露于标准化的PM会导致克隆形成能力降低、活性氧水平升高、PARP1依赖性凋亡、细胞周期变化以及DNA双链断裂增加。通过qPCR分析进行的基因表达评估揭示了编码蛋白质的基因表达水平的变化,特别是来自参与氧化性DNA损伤修复的DNA单链断裂修复途径的基因。我们的研究结果表明,BK通道的缺失可能会削弱细胞对DNA损伤的反应,从而可能使细胞更容易受到PM诱导的基因组不稳定的影响。总之,我们的研究首次表明了BK通道在DDR中的新作用。

https://cdn.ncbi.nlm.nih.gov/pmc/blobs/c1cb/12218102/8cae194bf6ee/41598_2025_3824_Fig1_HTML.jpg

文献AI研究员

20分钟写一篇综述,助力文献阅读效率提升50倍。

立即体验

用中文搜PubMed

大模型驱动的PubMed中文搜索引擎

马上搜索

文档翻译

学术文献翻译模型,支持多种主流文档格式。

立即体验