Suppr超能文献

在帕金森病模型中,AMPK-SENP1-Sirt3信号通路缺陷会损害线粒体复合体I的功能。

Deficient AMPK-SENP1-Sirt3 signaling impairs mitochondrial complex I function in Parkinson's disease model.

作者信息

Sun Xiaoyu, Shen Jianyi, Shu Yimei, Wang Tianshi, He Lu, Shen Ruinan, Zhou Yifan, Cheng Jinke, Lin Suzhen, Ding Jianqing

机构信息

Department of Neurology and Institute of Neurology, Ruijin Hospital, Shanghai Jiao Tong University School of Medicine, 197 Ruijin Second Road, Shanghai, 200025, China.

Department of Neurology, Shanghai Sixth People's Hospital, Shanghai Jiao Tong University School of Medicine, Shanghai, China.

出版信息

Transl Neurodegener. 2025 Jul 1;14(1):34. doi: 10.1186/s40035-025-00489-2.

Abstract

BACKGROUND

Epidemiological studies have revealed increased Parkinson's disease (PD) risk among individuals exposed to pesticides like 1-methyl-4-phenyl-1,2,3,6-tetrahydropyridine (MPTP). MPTP is frequently used to induce PD-like symptoms in research models by disrupting mitochondrial complex I (CI) function and causing dopaminergic neuronal loss in the nigrostriatal region. However, the pathway(s) through which MPTP impairs mitochondrial CI function remain to be elucidated. In this study, we aim to identify the molecular mechanisms through which MPTP modulates CI function and define the specific subunits of mitochondrial CI affected by MPTP.

METHODS

Male mice encompassing either wild-type Sirt3 or Sirt3 K223R de-SUMOylation mutation, were intraperitoneally injected with either MPTP or saline. In vitro experiments were conducted using the SH-SY5Y cell line with or without the Sirt3 de-SUMOylation mutation. Movement performance, mitochondrial function, and protein acetylation were evaluated.

RESULTS

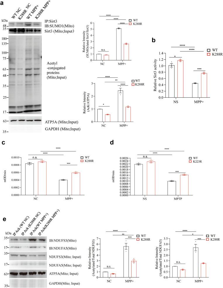
MPTP exposure, both in vitro and in vivo, disrupted the AMPK-SENP1-Sirt3 axis, leading to impairment of mitochondrial function. Specifically, MPTP suppressed activation of AMPK, impeding the entry of SENP1 into the mitochondria. The lack of mitochondrial SENP1 resulted in increased levels of SUMOylated Sirt3, which inhibited its deacetylase activity. This led to a significant increase in the acetylation of CI subunits NDUFS3 and NDUFA5, which resulted in reduced CI activity and inhibition of mitochondrial function, and eventually dopaminergic neuronal death. In this pathway, sustained deSUMOylation mutation of Sirt3 (K223R in mice, K288R in humans) mitigated the impact of MPTP on mitochondrial dysregulation, as well as dopaminergic neuronal death and behavioral deficits.

CONCLUSION

The disordered AMPK-SENP1-Sirt3 pathway plays a crucial role in the MPTP-induced CI dysfunction and PD-like phenotype, which provide valuable insights into the mechanisms of PD pathogenesis.

摘要

背景

流行病学研究表明,接触1-甲基-4-苯基-1,2,3,6-四氢吡啶(MPTP)等杀虫剂的个体患帕金森病(PD)的风险增加。MPTP常用于在研究模型中诱导类似PD的症状,其通过破坏线粒体复合物I(CI)功能并导致黑质纹状体区域多巴胺能神经元丢失来实现。然而,MPTP损害线粒体CI功能的途径仍有待阐明。在本研究中,我们旨在确定MPTP调节CI功能的分子机制,并明确受MPTP影响的线粒体CI的特定亚基。

方法

对包含野生型Sirt3或Sirt3 K223R去SUMO化突变的雄性小鼠腹腔注射MPTP或生理盐水。使用具有或不具有Sirt3去SUMO化突变的SH-SY5Y细胞系进行体外实验。评估运动性能、线粒体功能和蛋白质乙酰化。

结果

体外和体内MPTP暴露均破坏了AMPK-SENP1-Sirt3轴,导致线粒体功能受损。具体而言,MPTP抑制了AMPK的激活,阻碍了SENP1进入线粒体。线粒体中缺乏SENP1导致SUMO化Sirt3水平升高,抑制了其脱乙酰酶活性。这导致CI亚基NDUFS3和NDUFA5的乙酰化显著增加,从而导致CI活性降低和线粒体功能抑制,最终导致多巴胺能神经元死亡。在该途径中,Sirt3的持续去SUMO化突变(小鼠中的K223R,人类中的K288R)减轻了MPTP对线粒体失调、多巴胺能神经元死亡和行为缺陷的影响。

结论

紊乱的AMPK-SENP1-Sirt3途径在MPTP诱导的CI功能障碍和类似PD的表型中起关键作用,这为PD发病机制提供了有价值的见解。

https://cdn.ncbi.nlm.nih.gov/pmc/blobs/3197/12211261/5c5bdaf70292/40035_2025_489_Fig1_HTML.jpg

文献AI研究员

20分钟写一篇综述,助力文献阅读效率提升50倍。

立即体验

用中文搜PubMed

大模型驱动的PubMed中文搜索引擎

马上搜索

文档翻译

学术文献翻译模型,支持多种主流文档格式。

立即体验