Suppr超能文献

犬巴贝斯虫病的原生动物寄生虫——罗氏巴贝斯虫的基因组组装与注释

Genome assembly and annotation of Babesia rossi, a protozoan parasite for canine babesiosis.

作者信息

Redekar Neelam, Wang Xu, Neves Luis, Brooks Steven, Lack Justin, Leisewitz Andrew, Ackerman Hans

机构信息

Integrated Data Sciences Section, Research Technologies Branch, National Institute of Allergy and Infectious Diseases, National Institutes of Health, Bethesda, MD, 20892, USA.

Department of Pathobiology, College of Veterinary Medicine, Auburn University, Auburn, AL, 36849, USA.

出版信息

BMC Genomics. 2025 Jul 1;26(1):579. doi: 10.1186/s12864-025-11495-z.

Abstract

BACKGROUND

Apicomplexan parasite, Babesia rossi, is an Ixodid tick-transmitted pathogen that causes the most severe form of canine babesiosis disease. Compared to other Babesia pathogens of dogs, B. rossi exhibits unique pathophysiology, virulence, and a responsiveness to drugs that differs from the small Babesia parasites.

RESULTS

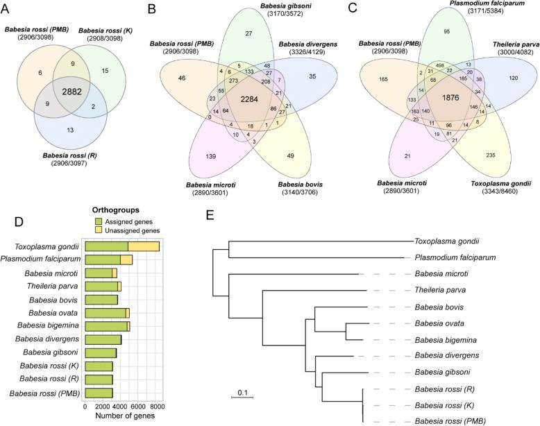
Here we report the first near-complete chromosome-level assembly of Babesia rossi strain PMB - isolated from a sick dog from Pietermaritzburg, South Africa. Assembly with long-read HiFi data yielded 21.06 Mbp genome size, spanning across five gene-dense chromosome-level scaffolds, a single apicoplast scaffold, and a remaining 54 unplaced low gene density scaffolds with 1.32 Mb N50 and 96.6% BUSCO Apicomplexan completeness. The genome annotation identified a total of 3,098 protein-coding genes, 71 tRNA, and 16 rRNA genes. The mitochondrial genome (6.4 Kbp) was also identified. Genome assemblies of two additional field isolates of B. rossi were also reported. Comparative genomic analyses revealed four syntenic genomic inversions and multiple polymorphisms across three B. rossi isolates, although SNP and indel density was higher within the gene desserts of the genomes. Despite these differences, three B. rossi isolates' genome assemblies showed 99% conserved orthologous gene sets. About 76% of protein-coding genes of Babesia rossi isolate PMB were shared with four other Babesia species.

CONCLUSION

This report provides valuable genomic information that is crucial to comprehend B. rossi evolution, virulence, and potential drug targets for canine babesiosis.

摘要

背景

顶复门寄生虫罗氏巴贝斯虫是一种由硬蜱传播的病原体,可引发犬巴贝斯虫病最严重的形式。与犬的其他巴贝斯虫病原体相比,罗氏巴贝斯虫表现出独特的病理生理学、毒力以及对药物的反应性,这与小型巴贝斯虫寄生虫不同。

结果

在此,我们报告了罗氏巴贝斯虫PMB菌株的首个近乎完整的染色体水平组装,该菌株从南非彼得马里茨堡的一只患病犬分离得到。利用长读长HiFi数据进行组装,得到了21.06 Mbp的基因组大小,跨越五个基因密集的染色体水平支架、一个质体支架以及其余54个未定位的低基因密度支架,N50为1.32 Mb,BUSCO顶复门完整性为96.6%。基因组注释共鉴定出3098个蛋白质编码基因、71个tRNA和16个rRNA基因。还鉴定出了线粒体基因组(6.4 Kbp)。此外,还报告了罗氏巴贝斯虫另外两个野外分离株的基因组组装情况。比较基因组分析揭示了三个罗氏巴贝斯虫分离株之间的四个同线基因组倒位和多个多态性,尽管单核苷酸多态性(SNP)和插入缺失(indel)密度在基因组的基因荒漠中更高。尽管存在这些差异,但三个罗氏巴贝斯虫分离株的基因组组装显示出99%的保守直系同源基因集。罗氏巴贝斯虫分离株PMB约76%的蛋白质编码基因与其他四个巴贝斯虫物种共有。

结论

本报告提供了有价值的基因组信息,对于理解罗氏巴贝斯虫的进化、毒力以及犬巴贝斯虫病的潜在药物靶点至关重要。

https://cdn.ncbi.nlm.nih.gov/pmc/blobs/2f0b/12210458/70b72e380dad/12864_2025_11495_Fig1_HTML.jpg

文献AI研究员

20分钟写一篇综述,助力文献阅读效率提升50倍。

立即体验

用中文搜PubMed

大模型驱动的PubMed中文搜索引擎

马上搜索

文档翻译

学术文献翻译模型,支持多种主流文档格式。

立即体验