Suppr超能文献

甘肃地方牛品种基因组选择特征分析

Analysis of genomic selection characteristics of local cattle breeds in Gansu.

作者信息

Cai Bao, Kang Yandong, Xiong Lin, Pei Jie, Ge Qianyun, Wu Xiaoyun, Gan Manyu, Guo Xian

机构信息

Key Laboratory of Yak Breeding of Gansu Province, Lanzhou Institute of Husbandry and Pharmaceutical Sciences, Chinese Academy of Agricultural Sciences, Lanzhou, 730050, China.

Key Laboratory of Animal Genetics and Breeding on Tibetan Plateau, Ministry of Agriculture and Rural Affairs, Lanzhou, 730050, China.

出版信息

BMC Genomics. 2025 Jul 1;26(1):574. doi: 10.1186/s12864-025-11753-0.

Abstract

BACKGROUND

The distinctive geography and climate of Gansu Province have given rise to three indigenous cattle breeds-Zaosheng, Anxi, and Yangba. Renowned for their superior meat quality and remarkable adaptability, these breeds are crucial for maintaining genetic diversity. However, they are under threat from intensive farming practices, environmental degradation, and genetic drift, which could lead to an irreversible loss of genetic resources. Thanks to natural and artificial selection, these breeds possess genetic markers that enhance their adaptation to extreme environments and improve key economic traits. By integrating comprehensive genome data from multiple breeds, this study aims to analyze population genetics, detect composite selection signals, and perform functional enrichment to uncover the mechanisms behind genetic differentiation and adaptive evolution. This research is pivotal for developing resilient breeds and ensuring sustainable resource management.

RESULTS

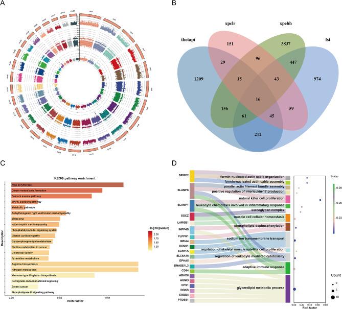
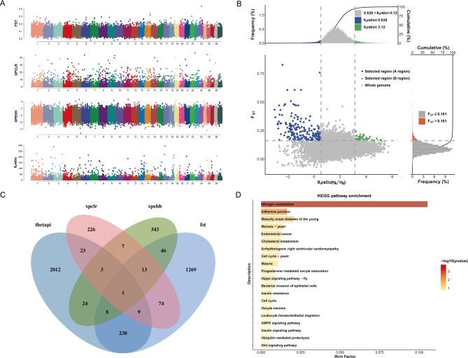
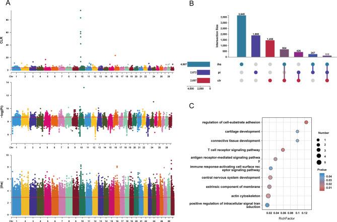
The genetic background of local cattle breeds in Gansu shows a mix between indicine cattle (Bos indicus) and taurine cattle (Bos taurus), with geographical differentiation: Yangba cattle in the southeast mainly exhibit indicine ancestry (54.43%), while Anxi and Zaosheng cattle in the northwest show a predominance of taurine ancestry (86.51% and 74.81%, respectively). This divergence is closely related to historical ethnic migrations, geographic barriers, and gene flow along the Silk Road. Selection signal analysis has revealed specific adaptation mechanisms in different populations: Yangba cattle exhibit strong selection signals in the T-cell receptor pathway (FYN, FYB1) and skeletal development genes (SOX6), which may be related to their adaptation to hot and humid environments and mountainous terrain; Anxi cattle show adaptive evolution in nitrogen metabolism (CA8, CA10) and adherens junction pathways (CTNNA2), possibly reflecting the genetic basis for their adaptation to arid conditions; Zaosheng cattle display strong selection signals in muscle development (LARGE1, SGCZ) and immune regulation genes (SLAMF family), likely associated with enhanced meat production performance and increased pathogen resistance driven by artificial breeding.

CONCLUSION

This study explores the drivers of genetic diversity and adaptive evolution in Gansu's native cattle breeds, emphasizing the impact of geography and human activity on genetic divergence. It provides a theoretical basis for conserving breed resources, identifying functional genes, and developing breeding strategies.

摘要

背景

甘肃省独特的地理和气候条件孕育了三个本土牛品种——早胜牛、安西牛和杨巴牛。这些品种以其优良的肉质和卓越的适应性而闻名,对维持遗传多样性至关重要。然而,它们正受到集约化养殖、环境退化和基因漂变的威胁,这可能导致遗传资源的不可逆转损失。由于自然和人工选择,这些品种拥有增强其对极端环境适应能力并改善关键经济性状的遗传标记。通过整合多个品种的综合基因组数据,本研究旨在分析群体遗传学、检测复合选择信号并进行功能富集,以揭示遗传分化和适应性进化背后的机制。这项研究对于培育适应性强的品种和确保可持续资源管理至关重要。

结果

甘肃本地牛品种的遗传背景显示出瘤牛(Bos indicus)和普通牛(Bos taurus)的混合,存在地理分化:东南部的杨巴牛主要呈现瘤牛血统(54.43%),而西北部的安西牛和早胜牛则以普通牛血统为主(分别为86.51%和74.81%)。这种差异与历史民族迁徙、地理障碍以及丝绸之路沿线的基因流动密切相关。选择信号分析揭示了不同群体中的特定适应机制:杨巴牛在T细胞受体途径(FYN、FYB1)和骨骼发育基因(SOX6)中表现出强烈的选择信号,这可能与其对炎热潮湿环境和山地地形的适应有关;安西牛在氮代谢(CA8、CA10)和黏着连接途径(CTNNA2)中表现出适应性进化,可能反映了其对干旱条件适应的遗传基础;早胜牛在肌肉发育(LARGE1、SGCZ)和免疫调节基因(SLAMF家族)中表现出强烈的选择信号,可能与人工选育驱动的肉生产性能增强和病原体抗性增加有关。

结论

本研究探讨了甘肃本土牛品种遗传多样性和适应性进化的驱动因素,强调了地理和人类活动对遗传分化的影响。它为保护品种资源、鉴定功能基因和制定育种策略提供了理论依据。

https://cdn.ncbi.nlm.nih.gov/pmc/blobs/6d9e/12211739/33bab758827d/12864_2025_11753_Fig1_HTML.jpg

文献AI研究员

20分钟写一篇综述,助力文献阅读效率提升50倍。

立即体验

用中文搜PubMed

大模型驱动的PubMed中文搜索引擎

马上搜索

文档翻译

学术文献翻译模型,支持多种主流文档格式。

立即体验