Suppr超能文献

经口暴露于聚对苯二甲酸乙二酯微塑料会引发幼猪的胰腺免疫反应和氧化应激。

Oral exposure to PET microplastics induces the pancreatic immune response and oxidative stress in immature pigs.

作者信息

Mierzejewski Karol, Kurzyńska Aleksandra, Golubska Monika, Gałęcka Ismena, Całka Jarosław, Bogacka Iwona

机构信息

Department of Animal Anatomy and Physiology, University of Warmia and Mazury in Olsztyn, Oczapowskiego 1a, Olsztyn, 10-719, Poland.

Department of Epizootiology, University of Warmia and Mazury in Olsztyn, Oczapowskiego 14, Olsztyn, 10-719, Poland.

出版信息

BMC Genomics. 2025 Jul 1;26(1):578. doi: 10.1186/s12864-025-11760-1.

Abstract

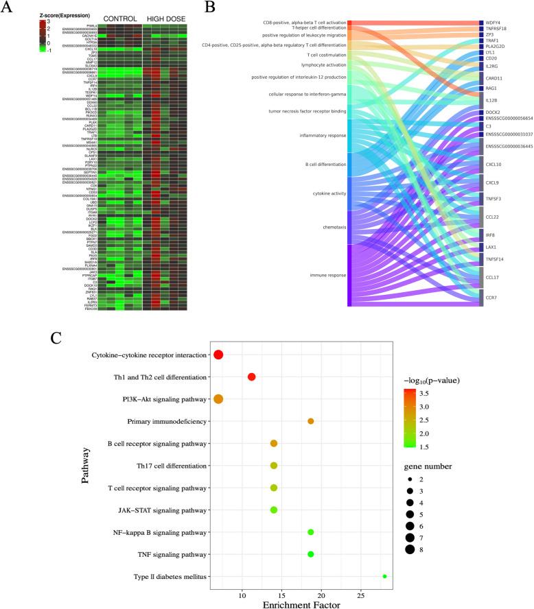
Microplastics are a widespread environmental hazard and their impact on human health has become a growing concern in last years. Recently, the potential role of microplastics in the development of various diseases, including diabetes, has been highlighted. Therefore, the aim of this study was to investigate the effects of PET microplastics on the pancreas using immature pigs as a model organism. We analyzed the global transcriptomic profile of the pancreas by RNA-Seq in piglets treated with either a low (0.1 g/day) or a high dose (1 g/day) of PET microplastics for 4 weeks. The analysis revealed a dose-dependent effect of PET microplastics on gene expression. A low dose changed the expression of one gene, while a high dose affected the expression of 86 genes. The differentially expressed genes, including immune cell markers, cytokines and chemokines, may activate the immune system in the pancreas in a way that is characteristic of the pathogenesis of diabetes. In addition, PET microplastics induced oxidative stress in the pancreas. These above imply that oral exposure to PET microplastics could be a new risk factor for the development of diabetes.

摘要

微塑料是一种广泛存在的环境危害物,近年来其对人类健康的影响日益受到关注。最近,微塑料在包括糖尿病在内的各种疾病发展中的潜在作用已受到关注。因此,本研究的目的是以未成熟猪作为模式生物,研究聚对苯二甲酸乙二酯(PET)微塑料对胰腺的影响。我们通过RNA测序分析了用低剂量(0.1克/天)或高剂量(1克/天)PET微塑料处理4周的仔猪胰腺的整体转录组概况。分析揭示了PET微塑料对基因表达的剂量依赖性效应。低剂量改变了一个基因的表达,而高剂量影响了86个基因的表达。差异表达的基因,包括免疫细胞标志物、细胞因子和趋化因子,可能以糖尿病发病机制所特有的方式激活胰腺中的免疫系统。此外,PET微塑料在胰腺中诱导氧化应激。上述情况表明,经口接触PET微塑料可能是糖尿病发生的一个新的危险因素。

https://cdn.ncbi.nlm.nih.gov/pmc/blobs/c8e9/12211908/49cd7964fc87/12864_2025_11760_Fig1_HTML.jpg

文献AI研究员

20分钟写一篇综述,助力文献阅读效率提升50倍。

立即体验

用中文搜PubMed

大模型驱动的PubMed中文搜索引擎

马上搜索

文档翻译

学术文献翻译模型,支持多种主流文档格式。

立即体验