Suppr超能文献

紫草素通过上调p53和提高miR-361-5p水平以抑制锌指蛋白E盒结合因子1(ZEB1)的表达,从而抑制胶质母细胞瘤细胞的上皮-间质转化。

Shikonin inhibits epithelial-mesenchymal transition in glioblastoma cells by upregulating p53 and promoting miR-361-5p level to suppress ZEB1 expression.

作者信息

Zhang Fengying, Liu Zhiyi, Wang Yingbin, Zuo Lin, Xu Sicong, Liu Yin, Liang Hao, Xue Yixue

机构信息

Department of Neurobiology, College of Basic Medicine, China Medical University, Shenyang, China.

The Affiliated Nanhua Hospital of Hengyang Medical School, Department of Sleep Medical centre and Department of Neurology, University of South China, Hengyang, China.

出版信息

BMC Neurosci. 2025 Jul 1;26(1):37. doi: 10.1186/s12868-025-00956-6.

Abstract

OBJECTIVE

Shikonin, an active compound from the rhizome of Lithospermum erythrorhizon, exerts anti-tumor effects in various cancers, including glioblastoma multiforme (GBM). This study explored the mechanism of Shikonin for inhibiting the migration and invasion of GBM cells, providing a rationale for developing novel glioma therapies.

METHODS

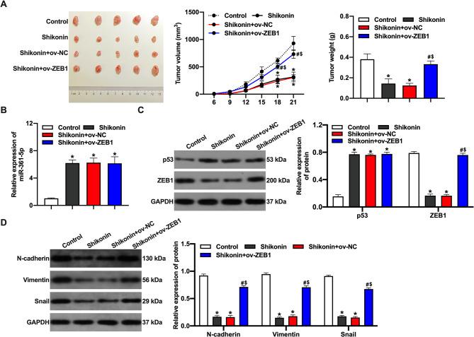
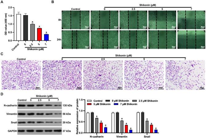
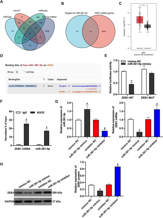
The effects of Shikonin on GBM cell proliferation, migration, invasion, and epithelial-mesenchymal transition (EMT) were detected by CCK-8, scratch wound-healing, Transwell, and Western blot assays. The effect of Shikonin on miR-361-5p expression in GBM cells was examined by RT-qPCR and the effect of miR-361-5p inhibitor transfection on proliferation, migration, invasion, and EMT in Shikonin-treated GBM cells was examined. Shikonin's target genes were identified and validated using dual luciferase reporter gene assay and chromatin immunoprecipitation (ChIP) assay, focusing on its induction of miR-361-5p expression. The downstream target genes of miR-361-5p were also identified and validated under Shikonin action. A GBM cell nude mouse xenograft tumor was established to confirm the regulatory role of Shikonin.

RESULTS

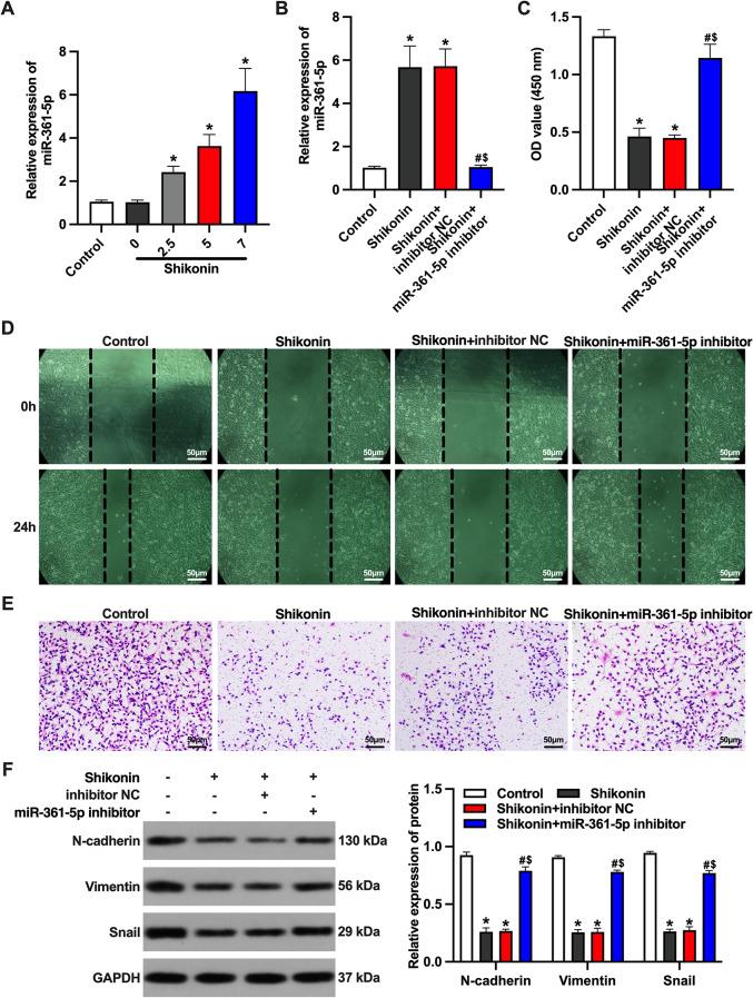
Shikonin inhibited cell proliferation, migration, invasion, and EMT and upregulated miR-361-5p expression in GBM cells. Shikonin upregulated the glioma-associated protein p53, which promoted miR-361-5p transcription. miR-361-5p inhibited ZEB1 expression. Therefore, Shikonin inhibited GBM cell proliferation, migration, invasion, and EMT via p53/ miR-361-5p/ ZEB1 axis in vitro and in vivo.

CONCLUSION

Shikonin suppresses glioma cell proliferation, migration, invasion, and EMT by inhibiting ZEB1 expression through the p53/miR-361-5p axis.

摘要

目的

紫草素是紫草根茎中的一种活性化合物,在包括多形性胶质母细胞瘤(GBM)在内的多种癌症中发挥抗肿瘤作用。本研究探讨了紫草素抑制GBM细胞迁移和侵袭的机制,为开发新的胶质瘤治疗方法提供理论依据。

方法

采用CCK-8、划痕愈合、Transwell和蛋白质印迹分析检测紫草素对GBM细胞增殖、迁移、侵袭和上皮-间质转化(EMT)的影响。通过逆转录定量聚合酶链反应(RT-qPCR)检测紫草素对GBM细胞中miR-361-5p表达的影响,并检测miR-361-5p抑制剂转染对紫草素处理的GBM细胞增殖、迁移、侵袭和EMT的影响。利用双荧光素酶报告基因检测和染色质免疫沉淀(ChIP)分析鉴定并验证紫草素的靶基因,重点关注其对miR-361-5p表达的诱导作用。在紫草素作用下,还鉴定并验证了miR-361-5p的下游靶基因。建立GBM细胞裸鼠异种移植瘤,以确认紫草素的调节作用。

结果

紫草素抑制GBM细胞增殖、迁移、侵袭和EMT,并上调GBM细胞中miR-361-5p的表达。紫草素上调胶质瘤相关蛋白p53,促进miR-361-5p转录。miR-361-5p抑制锌指蛋白E盒结合蛋白1(ZEB1)的表达。因此,紫草素在体外和体内通过p53/miR-361-5p/ZEB1轴抑制GBM细胞增殖、迁移、侵袭和EMT。

结论

紫草素通过p53/miR-361-5p轴抑制ZEB1表达,从而抑制胶质瘤细胞增殖、迁移、侵袭和EMT。

https://cdn.ncbi.nlm.nih.gov/pmc/blobs/3643/12210478/7b7973daf18d/12868_2025_956_Fig1_HTML.jpg

文献AI研究员

20分钟写一篇综述,助力文献阅读效率提升50倍。

立即体验

用中文搜PubMed

大模型驱动的PubMed中文搜索引擎

马上搜索

文档翻译

学术文献翻译模型,支持多种主流文档格式。

立即体验