Suppr超能文献

甲状腺乳头状癌中小核仁RNA的特征性表达谱及其与肿瘤免疫微环境的关联

Characteristic expression profile of small nucleolar RNAs and their association with tumor immune microenvironment in papillary thyroid carcinoma.

作者信息

Jiang Qi-Lan, Wang Fu-Yi, Men Yuan, Wu Yi-Huan, Xu Qin, Zeng Yang, Jiang Jun

机构信息

Department of Respiratory and Critical Care Medicine, The Affiliated Hospital of Southwest Medical University, Luzhou, Sichuan Province, China.

Department of General Surgery (Thyroid Surgery), The Affiliated Hospital of Southwest Medical University, No.25 Taiping Street, Luzhou, Sichuan Province, China.

出版信息

BMC Cancer. 2025 Jul 1;25(1):1073. doi: 10.1186/s12885-025-14498-x.

Abstract

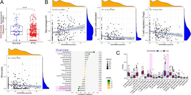
Certain cancers exhibit unique expression profiles of small nucleolar RNAs (snoRNAs), and the aberrant expression of snoRNAs may play significant roles in tumor biology. As the most common endocrine malignancy, the expression pattern and clinical relevance of snoRNAs in papillary thyroid carcinoma (PTC) remain largely unexplored. In this study, we employed small RNA microarray analysis to profile snoRNA expression in tumor tissues and corresponding normal thyroid tissues obtained from patients undergoing thyroidectomy. Differentially expressed snoRNAs (DE-snoRNAs) were validated by quantitative real-time PCR (qRT-PCR) and analysis of The Cancer Genome Atlas (TCGA) database. Furthermore, we applied CIBERSORTx and ESTIMATE algorithms to investigate the association between DE-snoRNA expression levels and clinicopathological features as well as tumor immune microenvironment in PTC. Our results revealed that SNORA68B, SNORA70F, and SNORD88A were downregulated in PTC tissues and potentially associated with the composition and distribution of tumor-infiltrating immune cells.

摘要

某些癌症表现出独特的小核仁RNA(snoRNA)表达谱,并且snoRNA的异常表达可能在肿瘤生物学中发挥重要作用。作为最常见的内分泌恶性肿瘤,snoRNA在甲状腺乳头状癌(PTC)中的表达模式和临床相关性在很大程度上仍未得到探索。在本研究中,我们采用小RNA微阵列分析来描绘从接受甲状腺切除术的患者获得的肿瘤组织和相应正常甲状腺组织中的snoRNA表达情况。通过定量实时PCR(qRT-PCR)和癌症基因组图谱(TCGA)数据库分析对差异表达的snoRNA(DE-snoRNA)进行验证。此外,我们应用CIBERSORTx和ESTIMATE算法来研究DE-snoRNA表达水平与PTC临床病理特征以及肿瘤免疫微环境之间的关联。我们的结果显示,SNORA68B、SNORA70F和SNORD88A在PTC组织中表达下调,并可能与肿瘤浸润免疫细胞的组成和分布有关。

https://cdn.ncbi.nlm.nih.gov/pmc/blobs/a47c/12211215/613e00622912/12885_2025_14498_Fig1_HTML.jpg

文献AI研究员

20分钟写一篇综述,助力文献阅读效率提升50倍。

立即体验

用中文搜PubMed

大模型驱动的PubMed中文搜索引擎

马上搜索

文档翻译

学术文献翻译模型,支持多种主流文档格式。

立即体验