Suppr超能文献

大脑中的微小核糖核酸-137通过生长激素/胰岛素样生长因子-1信号通路调控生长与发育。

Brain miR-137 governs growth and development via GH/IGF-1 signaling.

作者信息

Liao Keng-Mao, Hsu Wei-Lun, Huang Wan-Yi, Luo Wei-Jia, Chang Jung-Hsuan, Yu Sung-Liang, Yang Pan-Chyr, Su Kang-Yi

机构信息

Department of Clinical Laboratory Sciences and Medical Biotechnology, College of Medicine, National Taiwan University, Taipei, 100233, Taiwan.

Genome and Systems Biology Degree Program, National Taiwan University, Taipei, 106319, Taiwan.

出版信息

BMC Biol. 2025 Jul 1;23(1):197. doi: 10.1186/s12915-025-02306-8.

Abstract

BACKGROUND

Brain-enriched miR-137 is highly associated with neuropsychiatric disorders and neural development. Although complete loss of miR-137 that leads to postnatal lethality had been addressed in mice, the underlying mechanism particularly related to growth and development remains unknown.

RESULTS

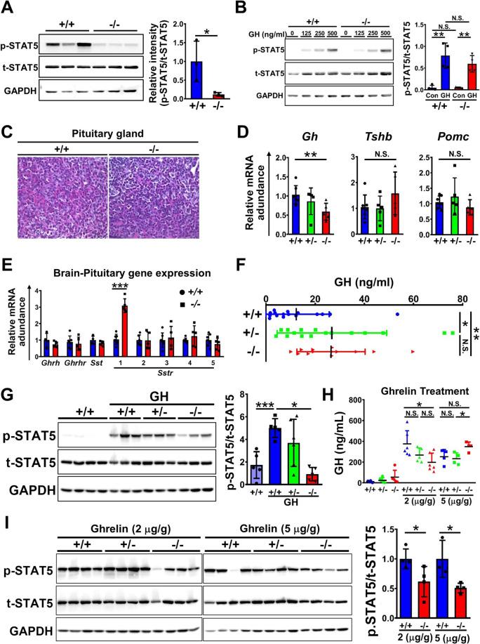
MiR-137-deficient mice (Mir137) exhibited postnatal lethality, severe growth retardation, osteoporosis, fat atrophy, and hypothermia. Despite comparable serum growth hormone (GH) levels, IGF-1 levels in both liver and serum were significantly reduced, with compensatory upregulation of IGF-1 receptor expression in major organs. Reduced IGF-1 levels were not due to defects in GH secretion by the pituitary nor GH responsiveness of hepatocytes. Instead, impaired in vivo GH-induced p-STAT5 signaling suggested GH resistance in Mir137. Conditional deletion of Mir137 in the nervous system, but not in the liver, showed similar results, confirming the brain-specific role of miR-137. Transcriptomic analyses revealed that differentially expressed genes in the brain were enriched in development and neurogenesis while those in the liver showed diverse and less enrichments. IGF-1 reduction caused by miR-137 deficiency emerged as a central factor impacting the cell proliferation network to systemic growth.

CONCLUSIONS

This study underscores the critical role of miR-137 in failure to thrive through regulation of the GH/IGF-1 axis and supports the use of MiR137 as a disease model for GH resistance. Given the conserved miR-137 sequences between mice and humans, further human studies or clinical trials may validate its potential as a biomarker and therapeutic target for growth retardation.

摘要

背景

脑富集的miR-137与神经精神疾病和神经发育高度相关。尽管在小鼠中已经研究了导致出生后致死的miR-137完全缺失的情况,但其与生长发育相关的潜在机制仍不清楚。

结果

miR-137缺陷小鼠(Mir137)表现出出生后致死、严重生长迟缓、骨质疏松、脂肪萎缩和体温过低。尽管血清生长激素(GH)水平相当,但肝脏和血清中的胰岛素样生长因子-1(IGF-1)水平均显著降低,主要器官中IGF-1受体表达有代偿性上调。IGF-1水平降低并非由于垂体GH分泌缺陷或肝细胞对GH的反应性降低。相反,体内GH诱导的p-STAT5信号受损表明Mir137存在GH抵抗。在神经系统而非肝脏中条件性缺失Mir137显示出类似结果,证实了miR-137的脑特异性作用。转录组分析表明,大脑中差异表达的基因在发育和神经发生方面富集,而肝脏中的基因则表现出多样化且富集程度较低。miR-137缺乏导致的IGF-1减少成为影响细胞增殖网络和全身生长的核心因素。

结论

本研究强调了miR-137通过调节GH/IGF-1轴在生长发育不良中的关键作用,并支持将Mir137用作GH抵抗的疾病模型。鉴于小鼠和人类之间miR-137序列保守,进一步的人体研究或临床试验可能验证其作为生长迟缓生物标志物和治疗靶点的潜力。

https://cdn.ncbi.nlm.nih.gov/pmc/blobs/4afe/12219031/ccd202d9edd8/12915_2025_2306_Fig1_HTML.jpg

文献AI研究员

20分钟写一篇综述,助力文献阅读效率提升50倍。

立即体验

用中文搜PubMed

大模型驱动的PubMed中文搜索引擎

马上搜索

文档翻译

学术文献翻译模型,支持多种主流文档格式。

立即体验