Suppr超能文献

从计算角度看,稳定的氢键网络对选择性抑制CLK1至关重要。

Stable H-bond networks are crucial for selective CLK1 inhibition: a computational perspective.

作者信息

Huang Yuzhou, Hu Baichun, Liu Haihan, Wang Jian, Duan Na

机构信息

Department of Cardiology, The People's Hospital of China Medical University, The People's Hospital of Liaoning Province, Shenyang, China.

Key Laboratory of Structure-Based Drug Design & Discovery of Ministry of Education, Shenyang Pharmaceutical University, Shenyang, China.

出版信息

Front Chem. 2025 Jun 17;13:1582515. doi: 10.3389/fchem.2025.1582515. eCollection 2025.

Abstract

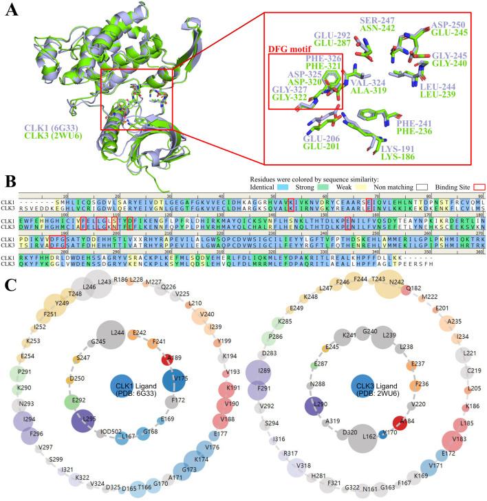
Studying the selectivity mechanism of inhibitors towards highly similar isoforms is an important task in the development of new drugs, which are designed to avoid the undesired side effects . CDC-like kinase isoforms (CLKs) are serine/threonine protein kinases that are involved in the phosphorylation of mRNA spliceosomes leading to the regulation of gene expression. The CLK isoforms are expressed in most human tissues and cells, but the expression levels of each isoform vary in different cells. Typically, CLK3 is expressed in male testes and sperm, by contrast, as a potential cancer treatment target, the expression level of CLK1 in testicular tissue is significantly lower than other isoforms. These differences in the tissue distribution of CLK1 and CLK3 suggest that the development of selective CLK1 inhibitors to avoid potential side effects. Here, our study is designed to reveal the selectivity mechanism of CLK1 inhibition from a computational perspective. In this study, the binding modes of known selective inhibitors towards CLK1/3 are discussed by computational methods such as protein comparison, molecular docking, binding free energy calculation, molecular dynamics simulations, alanine mutagenesis simulations, and quantum mechanical calculation. The simulations reveal selective key roles involved in CLK1/3 binding, including protein-ligand interactions, mutations, and conformational differences in key amino acid residues. This study will contribute to analyze the selectivity mechanism of CLKs inhibitors and bring insight into the development of novel selective inhibitor drugs.

摘要

研究抑制剂对高度相似亚型的选择性机制是新药研发中的一项重要任务,新药旨在避免不良副作用。类细胞周期蛋白依赖性激酶亚型(CLKs)是丝氨酸/苏氨酸蛋白激酶,参与mRNA剪接体的磷酸化,从而调控基因表达。CLK亚型在大多数人体组织和细胞中均有表达,但各亚型在不同细胞中的表达水平有所差异。通常,CLK3在男性睾丸和精子中表达,相比之下,作为一种潜在的癌症治疗靶点,CLK1在睾丸组织中的表达水平明显低于其他亚型。CLK1和CLK3在组织分布上的这些差异表明,开发选择性CLK1抑制剂可避免潜在的副作用。在此,我们的研究旨在从计算角度揭示CLK1抑制的选择性机制。在本研究中,通过蛋白质比较、分子对接、结合自由能计算、分子动力学模拟、丙氨酸诱变模拟和量子力学计算等计算方法,讨论了已知选择性抑制剂与CLK1/3的结合模式。模拟结果揭示了CLK1/3结合中涉及的选择性关键作用,包括蛋白质-配体相互作用、突变以及关键氨基酸残基的构象差异。本研究将有助于分析CLKs抑制剂的选择性机制,并为新型选择性抑制剂药物的开发提供见解。

https://cdn.ncbi.nlm.nih.gov/pmc/blobs/22a8/12209269/3ea801ca035a/fchem-13-1582515-g001.jpg

文献AI研究员

20分钟写一篇综述,助力文献阅读效率提升50倍。

立即体验

用中文搜PubMed

大模型驱动的PubMed中文搜索引擎

马上搜索

文档翻译

学术文献翻译模型,支持多种主流文档格式。

立即体验