Suppr超能文献

MS275通过在计算机模拟和体外实验中介导H3K27ac/PROX1轴抑制神经母细胞瘤细胞生长。

MS275 Inhibits Neuroblastoma Cell Growth by Mediating H3K27ac/PROX1 Axis In Silico and In Vitro.

作者信息

Yuan Chao, Li Chaoqun, Lu Junwei, Liao Shengjie, Wu Runkun, Li Duanzhuo, Huang Mi, Gong Dacong, Wu Weibin, Yu Xin, Fei Shinuan, Si Wenxia

机构信息

Department of Scientific Research Center, Zhaoqing Medical College, Zhaoqing, Guangdong, China.

Department of Oncology, Zhaoqing First People's Hospital, Zhaoqing, Guangdong, China.

出版信息

FASEB J. 2025 Jul 15;39(13):e70797. doi: 10.1096/fj.202500464RR.

Abstract

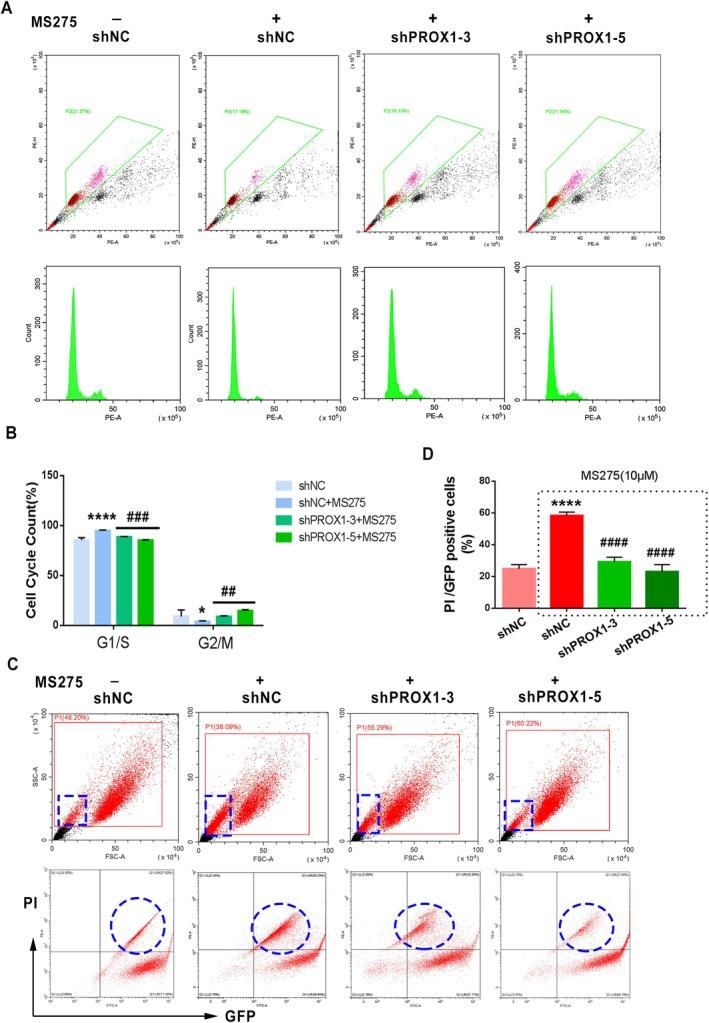
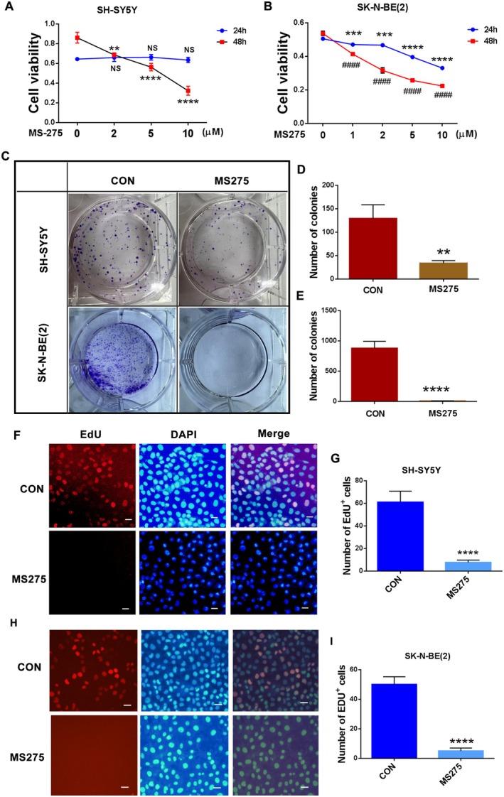
Neuroblastoma, a prevalent pediatric solid tumor, is characterized by substantial genetic, morphological, and clinical heterogeneity, which poses challenges to the efficacy of existing therapeutic interventions. Previous studies have demonstrated that the histone deacetylase (HDAC) inhibitor MS275 can impede the growth of neuroblastoma cells. However, the precise mechanisms underlying this inhibitory effect remain inadequately understood. To assess the impact of MS275 on neuroblastoma cell proliferation, a series of assays, including CCK8, colony formation assay, EdU assay, cell cycle assay, and apoptosis assays, were conducted. Furthermore, the qRT-PCR, western blotting, luciferase reporter assay, and chromatin immunoprecipitation (ChIP) assays were utilized to elucidate the regulatory relationship between MS275 and PROX1 expression. To further ascertain the role of PROX1 in MS275-mediated tumor suppression, in silico analyses were complemented by the establishment of PROX1 knockdown SH-SY5Y cell lines and xenograft models. The cell functional assays revealed that MS275 exerts an inhibitory effect on neuroblastoma cell proliferation by inducing G1/S cell cycle arrest, apoptosis, and autophagy in a dose-dependent manner. Notably, the reduction of PROX1 expression was observed to partially reverse the inhibitory effects of MS275 on neuroblastoma cells, affecting cell cycle progression, apoptosis, autophagy-related factors, and tumor growth. Mechanistically, MS275 was found to significantly enhance and modify the transcription of PROX1 through the induction of H3K27 acetylation. In summary, these findings highlight the crucial role of PROX1 in MS275-mediated tumor suppression and unveil a novel regulatory mechanism involving PROX1, suggesting its potential as a promising therapeutic target for neuroblastoma.

摘要

神经母细胞瘤是一种常见的儿科实体瘤,具有显著的遗传、形态和临床异质性,这对现有治疗干预措施的疗效构成了挑战。先前的研究表明,组蛋白脱乙酰酶(HDAC)抑制剂MS275可以抑制神经母细胞瘤细胞的生长。然而,这种抑制作用的精确机制仍未得到充分理解。为了评估MS275对神经母细胞瘤细胞增殖的影响,进行了一系列实验,包括CCK8、集落形成实验、EdU实验、细胞周期实验和凋亡实验。此外,还利用qRT-PCR、蛋白质免疫印迹、荧光素酶报告基因实验和染色质免疫沉淀(ChIP)实验来阐明MS275与PROX1表达之间的调控关系。为了进一步确定PROX1在MS275介导的肿瘤抑制中的作用,通过建立PROX1敲低的SH-SY5Y细胞系和异种移植模型,对计算机分析进行了补充。细胞功能实验表明,MS275通过以剂量依赖的方式诱导G1/S期细胞周期阻滞、凋亡和自噬,对神经母细胞瘤细胞增殖发挥抑制作用。值得注意的是,观察到PROX1表达的降低部分逆转了MS275对神经母细胞瘤细胞的抑制作用,影响细胞周期进程、凋亡、自噬相关因子和肿瘤生长。从机制上讲,发现MS275通过诱导H3K27乙酰化显著增强和改变PROX1的转录。总之,这些发现突出了PROX1在MS275介导的肿瘤抑制中的关键作用,并揭示了一种涉及PROX1的新调控机制,表明其作为神经母细胞瘤有前景的治疗靶点的潜力。

https://cdn.ncbi.nlm.nih.gov/pmc/blobs/d632/12219463/ff82dfe449b7/FSB2-39-e70797-g009.jpg

文献AI研究员

20分钟写一篇综述,助力文献阅读效率提升50倍。

立即体验

用中文搜PubMed

大模型驱动的PubMed中文搜索引擎

马上搜索

文档翻译

学术文献翻译模型,支持多种主流文档格式。

立即体验