Suppr超能文献

核苷酸切除修复内切酶XPF在动基体寄生虫布氏锥虫中的作用。

Role of the nucleotide excision repair endonuclease XPF in the kinetoplastid parasite Trypanosoma brucei.

作者信息

Gómez-Liñán Claudia, Sáez-Maldonado María, Montosa-Hidalgo Laura, Ruiz-Pérez Luis Miguel, González-Pacanowska Dolores, Vidal Antonio E

机构信息

Instituto de Parasitología y Biomedicina López-Neyra (IPBLN), Consejo Superior de Investigaciones Científicas (CSIC), Parque Tecnológico de Ciencias de la Salud, Avenida del Conocimiento, 17, Armilla, Granada, 18016, Spain.

出版信息

Sci Rep. 2025 Jul 2;15(1):23579. doi: 10.1038/s41598-025-08659-y.

Abstract

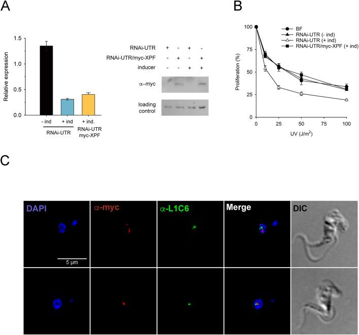
The nucleotide excision repair (NER) mechanism is responsible for removing bulky DNA damage, such as pyrimidine dimers induced by ultraviolet (UV) light. The NER pathway excises the damaged strand through incisions at the 5' and 3' ends of the damage, with the 5' incision catalyzed by the XPF-ERCC1 endonuclease complex. Here, we identify an XPF ortholog in Trypanosoma brucei, the causative agent of human African trypanosomiasis (sleeping sickness). XPF-deficient parasites exhibit hypersensitivity to UV irradiation and a slower rate of DNA damage repair. Consistent with its role in DNA repair, XPF localizes to the nucleus, associating with nucleoplasmic and nucleolar regions. Additionally, we demonstrate that TbXPF protects against intra- and inter-strand crosslinks induced by cisplatin and mitomycin C, respectively. The presence of a functional NER pathway in trypanosomes suggests that these organisms are susceptible to replication- and transcription-blocking DNA damage in vivo. Under genotoxic stress, genome stability and parasite survival may heavily rely on DNA repair systems such as NER which, for this reason, could be an effective target for chemotherapeutic interventions.

摘要

核苷酸切除修复(NER)机制负责去除大量的DNA损伤,例如紫外线(UV)诱导的嘧啶二聚体。NER途径通过在损伤的5'和3'末端进行切割来切除受损链,5'切割由XPF-ERCC1核酸内切酶复合体催化。在此,我们在布氏锥虫(人类非洲锥虫病即昏睡病的病原体)中鉴定出一种XPF直系同源物。缺乏XPF的寄生虫对紫外线照射表现出超敏反应,且DNA损伤修复速率较慢。与其在DNA修复中的作用一致,XPF定位于细胞核,与核质和核仁区域相关联。此外,我们证明TbXPF分别对顺铂和丝裂霉素C诱导的链内和链间交联具有保护作用。锥虫中存在功能性NER途径表明这些生物体在体内易受复制和转录阻断性DNA损伤的影响。在遗传毒性应激下,基因组稳定性和寄生虫存活可能严重依赖于诸如NER的DNA修复系统,因此,NER可能是化疗干预的有效靶点。

https://cdn.ncbi.nlm.nih.gov/pmc/blobs/5e15/12222486/bb69a52335fe/41598_2025_8659_Fig1_HTML.jpg

文献AI研究员

20分钟写一篇综述,助力文献阅读效率提升50倍。

立即体验

用中文搜PubMed

大模型驱动的PubMed中文搜索引擎

马上搜索

文档翻译

学术文献翻译模型,支持多种主流文档格式。

立即体验