Suppr超能文献

孕前父亲饮食通过对cyp19a1/芳香化酶活性的表观遗传调控影响子代睾酮稳态。

Pre-conceptional paternal diet impacts on offspring testosterone homoeostasis via epigenetic modulation of cyp19a1/aromatase activity.

作者信息

Pastore Arianna, Badolati Nadia, Manfrevola Francesco, Sagliocchi Serena, Laurenzi Valentina, Musto Giorgia, Porreca Veronica, Murolo Melania, Chioccarelli Teresa, Ciampaglia Roberto, Vellecco Valentina, Bucci Mariarosaria, Dentice Monica, Cobellis Gilda, Stornaiuolo Mariano

机构信息

Department of Pharmacy, University of Naples "Federico II", Via Montesano 49, 80131, Naples, Italy.

Telethon Institute of Genetics and Medicine (TIGEM), Via Campi Flegrei, 34, 80078, Pozzuoli, Italy.

出版信息

NPJ Metab Health Dis. 2024 Jun 17;2(1):8. doi: 10.1038/s44324-024-00011-8.

Abstract

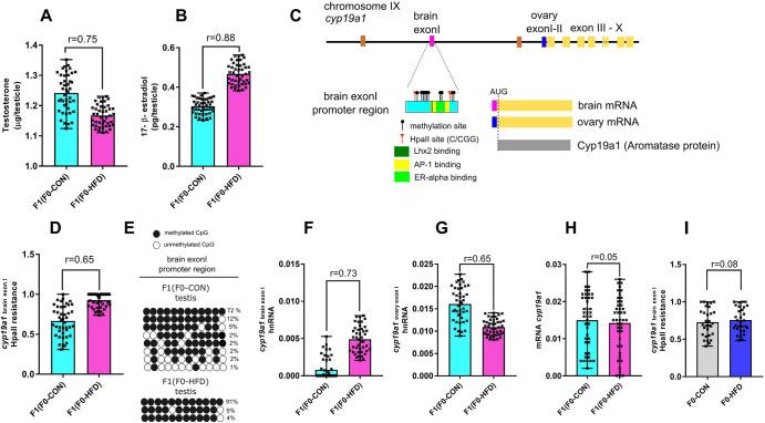
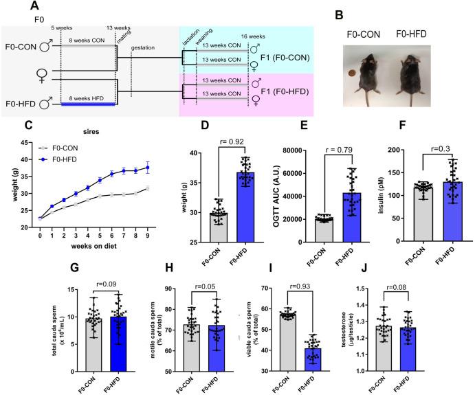
Paternal eating habits, before and at conception, have a strong impact on offspring future metabolism. By sending specific epigenetic signals through spermatozoa, paternal nutrition influences developing embryos and increases offspring risk of developing dysmetabolism and cardiovascular diseases. Among the intergenerational consequences, paternal epigenetic messages affect embryo DNA methylation altering programmed gene expression. The identification of offspring genetic loci that are epigenetically altered by paternal stimuli is of pivotal interest for timely post-natal treatment of offspring metabolic defects. We here use a murine model to show that, cyp19a1/aromatase, a gene coding for the cytochrome converting testosterone into 17-β estradiol (both potent hormonal mediators of embryo development and metabolism), is an epigenetic transducer of paternal intergenerational inheritance. By affecting cyp19a1 methylation status and alternative splicing, paternal diet coordinates androgens' metabolism in the progeny affecting it in a sexually dimorphic way and promoting hypoandrogenism, growth retardation and diabetes in male pups.

摘要

父亲在受孕前及受孕时的饮食习惯,对后代未来的新陈代谢有强烈影响。通过精子传递特定的表观遗传信号,父亲的营养状况会影响发育中的胚胎,并增加后代患代谢紊乱和心血管疾病的风险。在这些代际影响中,父亲的表观遗传信息会影响胚胎DNA甲基化,改变程序化的基因表达。识别因父亲刺激而发生表观遗传改变的后代基因位点,对于及时治疗后代的代谢缺陷至关重要。我们在此使用小鼠模型表明,cyp19a1/芳香化酶是一种将睾酮转化为17-β雌二醇的细胞色素基因(二者均为胚胎发育和代谢的重要激素介质),它是父系代际遗传的表观遗传转换器。通过影响cyp19a1的甲基化状态和可变剪接,父亲的饮食以性别二态性方式协调后代雄激素的代谢,影响后代,并导致雄性幼崽雄激素缺乏、生长迟缓和糖尿病。

https://cdn.ncbi.nlm.nih.gov/pmc/blobs/c13f/12118756/dab2921c1a4b/44324_2024_11_Fig1_HTML.jpg

文献AI研究员

20分钟写一篇综述,助力文献阅读效率提升50倍。

立即体验

用中文搜PubMed

大模型驱动的PubMed中文搜索引擎

马上搜索

文档翻译

学术文献翻译模型,支持多种主流文档格式。

立即体验