Suppr超能文献

不同激素对牡丹叶片颜色的影响。

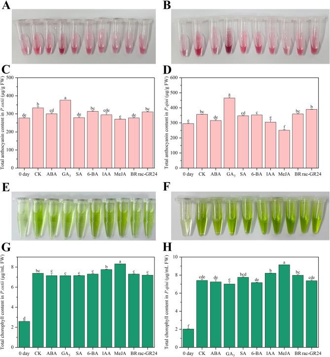
Effects of different hormones on the color of tree peony leaves.

作者信息

Yang Zihan, Yu Shuiyan, Dong Shanrong, Wei Chenxi, Niu Yingan, Wang Xiaoman, Luo Jianrang

机构信息

College of Landscape Architecture and Arts, Northwest A&F University, Yangling, 712100, China.

National Engineering Research Center for Oil Peony, Northwest A&F University, Yangling, 712100, China.

出版信息

BMC Plant Biol. 2025 Jul 2;25(1):822. doi: 10.1186/s12870-025-06837-8.

Abstract

BACKGROUND

Anthocyanin and chlorophyll are two compounds responsible for coloration in plants. Plant hormones can influence the accumulation of anthocyanins and chlorophyll. In this study, Paeonia ostii and Paeonia qiui, which exhibit red leaves during their juvenile stage, were selected to explore the effects of different hormones on leaf coloration.

RESULTS

Tree peony leaves predominantly contained cyanidin-3,5-O-diglucoside (Cy3G5G) and peonidin-3,5-O-diglucoside (Pn3G5G), with minimal peonidin-3-O-glucoside (Pn3G). Among eight phytohormone treatments, gibberellins (GA), group maximized anthocyanin accumulation while methyl jasmonate (MeJA) group showed opposite effects. Anthocyanin accumulation was influenced by eight plant hormones, but only MeJA group had a notable effect on chlorophyll production. GA group significantly upregulated gibberellin 2-oxidase (GA2ox) expression in two tree peony species, enhancing endogenous GA biosynthesis. Concurrently, GA group significantly upregulated the expression of multiple key genes in the anthocyanin biosynthetic pathway in tree peony leaves. Specifically, dihydro flavonol 4-reductase (PoDFR) exhibited the most pronounced upregulation (1.325-fold) in Paeonia ostii leaves, while anthocyanidin synthase (PqANS) showed a remarkable (5.72-fold) increase in expression in Paeonia qiui leaves. MeJA group significantly upregulated the expression of allene oxide synthase (AOS) and allene oxide cyclase (AOC) genes in the jasmonic acid (JA) biosynthesis pathway, consequently enhancing endogenous JA levels in the leaves. High levels of JA stimulated the activation of genes involved in chlorophyll synthesis in plants. However, the expression of most anthocyanin biosynthetic genes in MeJA group was significantly suppressed, with particularly marked downregulation observed in chalcone synthase (CHS) and glucose-flavonoid-3-glucosyltransferase (UFGT). Furthermore, MeJA and GA may engage in complex crosstalk with other hormones, potentially exhibiting either synergistic or antagonistic interactions that modulate plant physiological responses.

CONCLUSIONS

The tree peony leaves treated with GA, strigolactone analog (rac-GR24), brassinosteroids (BR), and 6-benzyladenine (6-BA) were redder in color, but leaves treated with indole-3-acetic acid (IAA), salicylic acid (SA), abscisic acid (ABA), and MeJA were greener than control (CK) group. This study provides a basis for further research on the mechanism of hormone regulation of leaf color in tree peony.

摘要

背景

花青素和叶绿素是植物中负责颜色形成的两种化合物。植物激素可影响花青素和叶绿素的积累。在本研究中,选取了在幼年期呈现红叶的芍药和川赤芍,以探究不同激素对叶片颜色形成的影响。

结果

牡丹叶片主要含有矢车菊素 - 3,5 - O - 二葡萄糖苷(Cy3G5G)和芍药素 - 3,5 - O - 二葡萄糖苷(Pn3G5G),芍药素 - 3 - O - 葡萄糖苷(Pn3G)含量极少。在八种植物激素处理中,赤霉素(GA)组花青素积累量最大,而茉莉酸甲酯(MeJA)组则呈现相反效果。花青素积累受八种植物激素影响,但只有MeJA组对叶绿素生成有显著影响。GA组显著上调了两种牡丹中赤霉素2 - 氧化酶(GA2ox)的表达,增强了内源GA生物合成。同时,GA组显著上调了牡丹叶片花青素生物合成途径中多个关键基因的表达。具体而言,二氢黄酮醇4 - 还原酶(PoDFR)在芍药叶片中的上调最为明显(1.325倍),而花青素合酶(PqANS)在川赤芍叶片中的表达显著增加(5.72倍)。MeJA组显著上调了茉莉酸(JA)生物合成途径中丙二烯氧化物合酶(AOS)和丙二烯氧化物环化酶(AOC)基因的表达,从而提高了叶片中的内源JA水平。高水平的JA刺激了植物中参与叶绿素合成的基因的激活。然而,MeJA组中大多数花青素生物合成基因的表达被显著抑制,查尔酮合酶(CHS)和葡萄糖 - 类黄酮 - 3 - 葡萄糖基转移酶(UFGT)的下调尤为明显。此外,MeJA和GA可能与其他激素存在复杂的相互作用,可能表现出协同或拮抗作用,从而调节植物的生理反应。

结论

用GA、独脚金内酯类似物(rac - GR24)、油菜素内酯(BR)和6 - 苄基腺嘌呤(6 - BA)处理的牡丹叶片颜色更红,但用吲哚 - 3 - 乙酸(IAA)、水杨酸(SA)、脱落酸(ABA)和MeJA处理的叶片比对照组(CK)更绿。本研究为进一步研究牡丹叶片颜色激素调控机制提供了依据。

https://cdn.ncbi.nlm.nih.gov/pmc/blobs/fe38/12218829/03f9a44ab5d3/12870_2025_6837_Fig1_HTML.jpg

文献AI研究员

20分钟写一篇综述,助力文献阅读效率提升50倍。

立即体验

用中文搜PubMed

大模型驱动的PubMed中文搜索引擎

马上搜索

文档翻译

学术文献翻译模型,支持多种主流文档格式。

立即体验