Suppr超能文献

适体介导的真核延伸因子1(eEF1)调节增强水稻耐盐性

Aptamer‑mediated modulation of eEF1 enhances salt stress tolerance in rice.

作者信息

Huang Yongxiang, Chen Haomin, Xie Zhihao, Chen Daming, Chen Mingming

机构信息

College of Coastal Agricultural Sciences, Guangdong Ocean University, Zhanjiang, 524088, China.

South China National Saline-Tolerant Rice Technology Innovation Center, Zhanjiang, 524088, China.

出版信息

BMC Plant Biol. 2025 Jul 2;25(1):800. doi: 10.1186/s12870-025-06896-x.

Abstract

UNLABELLED

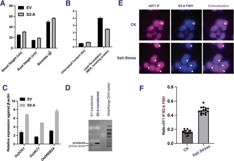
Salt stress significantly impairs rice productivity by disrupting ion homeostasis and generating oxidative damage that undermines protein synthesis. In rice, the translation elongation factor eEF1 plays a critical role in the accurate, GTP-dependent delivery of aminoacyl-tRNAs to the ribosome, a process that becomes compromised under stress conditions. Here, we report the design and comprehensive characterization of a nucleic acid aptamer (S2-A) that binds rice eEF1 with nanomolar affinity. Using iterative SELEX from both a fully randomized (N40) and a stem-enriched (Stem2) library, we enriched aptamers that converge on a conserved stem–bulge architecture. Binding analyses via EMSA revealed an apparent dissociation constant of 5.3 nM for S2-A, while structural predictions using RNAstructure and AlphaFold-based modeling, together with MDockPP docking, indicated that S2-A targets the GTP-binding domain of eEF1. Site-directed mutagenesis and fluorescence polarization assays identified Ile585, Lys621, and Arg625 as critical for the aptamer–eEF1 interaction, with the K621A mutation causing the most pronounced loss of binding. Functionally, rice seedlings transfected with S2-A aptamer under 150 mM NaCl stress exhibited improved growth, enhanced chlorophyll content, reduced lipid peroxidation, and a coordinated upregulation of key salt stress-responsive genes (, , ). These findings demonstrate that aptamer-mediated stabilization of eEF1 preserves translational efficiency and contributes to enhanced salt tolerance in rice, providing a proof-of-concept that aptamer-mediated stabilization of eEF1A can enhance salt tolerance in rice.

SUPPLEMENTARY INFORMATION

The online version contains supplementary material available at 10.1186/s12870-025-06896-x.

摘要

未标记

盐胁迫通过破坏离子稳态和产生氧化损伤来显著损害水稻生产力,而氧化损伤会破坏蛋白质合成。在水稻中,翻译延伸因子eEF1在氨酰基tRNA以GTP依赖的方式准确递送至核糖体的过程中发挥关键作用,该过程在胁迫条件下会受到损害。在此,我们报告了一种核酸适配体(S2-A)的设计及全面表征,该适配体以纳摩尔亲和力结合水稻eEF1。我们从完全随机(N40)文库和富含茎的(Stem2)文库中通过迭代SELEX筛选,富集到了具有保守茎-环结构的适配体。通过电泳迁移率变动分析(EMSA)进行的结合分析显示,S2-A的表观解离常数为5.3 nM,而使用RNAstructure和基于AlphaFold的建模以及MDockPP对接进行的结构预测表明,S2-A靶向eEF1的GTP结合结构域。定点诱变和荧光偏振分析确定Ile585、Lys621和Arg625对适配体与eEF1的相互作用至关重要,其中K621A突变导致结合丧失最为明显。在功能上,在150 mM NaCl胁迫下用S2-A适配体转染的水稻幼苗表现出生长改善、叶绿素含量增加、脂质过氧化减少以及关键盐胁迫响应基因(、、)的协同上调。这些发现表明,适配体介导的eEF1稳定可保持翻译效率并有助于提高水稻的耐盐性,为适配体介导的eEF1A稳定可增强水稻耐盐性提供了概念验证证据。

补充信息

在线版本包含可在10.1186/s12870-025-06896-x获取的补充材料。

https://cdn.ncbi.nlm.nih.gov/pmc/blobs/ee80/12219251/0143be5b60ee/12870_2025_6896_Fig1_HTML.jpg

文献AI研究员

20分钟写一篇综述,助力文献阅读效率提升50倍。

立即体验

用中文搜PubMed

大模型驱动的PubMed中文搜索引擎

马上搜索

文档翻译

学术文献翻译模型,支持多种主流文档格式。

立即体验