Suppr超能文献

压电效应调节骨质疏松症中的免疫性骨生成

Piezoelectricity Regulating Immune Osteogenesis in Osteoporosis.

作者信息

Wang Liyun, Zhou Jialiang, Jiang Shengjie, Deng Xiaoling, Zhang Wenbin, Lin Kaili

机构信息

Department of Oral and Cranio-Maxillofacial Surgery, Shanghai Ninth People's Hospital, Shanghai Jiao Tong University School of Medicine; College of Stomatology, Shanghai Jiao Tong University; National Center for Stomatology; National Clinical Research Center for Oral Diseases; Shanghai Key Laboratory of Stomatology; Research Unit of Oral and Maxillofacial Regenerative Medicine, Chinese Academy of Medical Sciences, Shanghai 200011, China.

出版信息

BME Front. 2025 Jul 2;6:0146. doi: 10.34133/bmef.0146. eCollection 2025.

Abstract

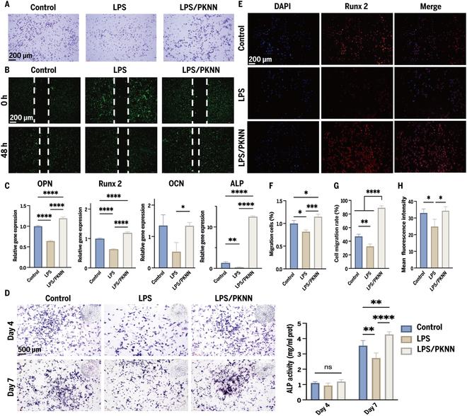
This study aims to investigate the regulatory effects of piezoelectricity on the inflammatory microenvironment in osteoporosis treatment. Recent studies have extensively explored the impact of piezoelectric materials on macrophage polarization and cytokine secretion. However, the effects of piezoelectricity on macrophages for the regulation of immune osteogenesis in osteoporosis remain poorly understood. This study provides novel insights into the regulatory role of piezoelectricity in macrophage modulation within osteoporotic diseases. The overexpression of various inflammatory factors in osteoporosis exacerbates bone metabolism imbalance. Macrophage polarization plays a pivotal role in inflammation regulation and tissue repair. Therefore, investigating the regulatory effects of piezoelectricity on macrophage polarization is crucial for improving the inflammatory microenvironment and fostering an immune environment conducive to osteoporotic bone regeneration. This study fabricated polarized potassium sodium niobate ceramic (PKNN) piezoelectric bioceramics using solid-phase sintering and high-pressure polarization techniques, and investigated their regulatory effects on macrophage polarization, anti-inflammatory factor expression, and osteogenic differentiation bone marrow mesenchymal stem cells derived from ovariectomized rats (rBMSCs-OVX). PKNN substantially promotes M2 macrophage polarization and enhances anti-inflammatory factor expression, effectively suppressing inflammatory responses. Further studies demonstrate that PKNN, by modulating macrophages, indirectly regulates osteoblast gene expression, improving the inhibitory effects of the pathological microenvironment on osteogenic differentiation of rBMSCs-OVX. This research provides important theoretical evidence for the development of immunomodulatory osteoporotic bone regeneration materials driven by piezoelectricity.

摘要

本研究旨在探讨压电性在骨质疏松症治疗中对炎症微环境的调节作用。最近的研究广泛探讨了压电材料对巨噬细胞极化和细胞因子分泌的影响。然而,压电性对巨噬细胞调节骨质疏松症免疫骨生成的影响仍知之甚少。本研究为压电性在骨质疏松症疾病中巨噬细胞调节的作用提供了新的见解。骨质疏松症中各种炎症因子的过度表达加剧了骨代谢失衡。巨噬细胞极化在炎症调节和组织修复中起关键作用。因此,研究压电性对巨噬细胞极化的调节作用对于改善炎症微环境和营造有利于骨质疏松性骨再生的免疫环境至关重要。本研究采用固相烧结和高压极化技术制备了极化铌酸钠钾陶瓷(PKNN)压电生物陶瓷,并研究了它们对巨噬细胞极化、抗炎因子表达以及去卵巢大鼠骨髓间充质干细胞(rBMSCs-OVX)成骨分化的调节作用。PKNN显著促进M2巨噬细胞极化并增强抗炎因子表达,有效抑制炎症反应。进一步研究表明,PKNN通过调节巨噬细胞间接调节成骨细胞基因表达,改善病理微环境对rBMSCs-OVX成骨分化的抑制作用。本研究为开发由压电性驱动的免疫调节骨质疏松性骨再生材料提供了重要的理论依据。

https://cdn.ncbi.nlm.nih.gov/pmc/blobs/4c4f/12214298/1122433de587/bmef.0146.fig.001.jpg

文献AI研究员

20分钟写一篇综述,助力文献阅读效率提升50倍。

立即体验

用中文搜PubMed

大模型驱动的PubMed中文搜索引擎

马上搜索

文档翻译

学术文献翻译模型,支持多种主流文档格式。

立即体验