Suppr超能文献

聚集素通过依赖BCL2L1的凋亡抗性调节促进胶质瘤进展。

Clusterin facilitates glioma progression via BCL2L1-dependent regulation of apoptotic resistance.

作者信息

Xu Qingqing, Liu Xin, Zhang Yibo, Yuan Shiyu, Huang Wenli, Pi Mingshan, Xiong Qi, Zhou Hongyan, Gui Yuran, Xiao Yifan, Wang Xiaochuan, Shu Xiji, Xia Yiyuan

机构信息

Hubei Key Laboratory of Cognitive and Affective Disorders, Jianghan University, Wuhan, China.

School of Medicine, Institutes of Biomedical Sciences, Jianghan University, Wuhan, China.

出版信息

Front Mol Neurosci. 2025 Jun 18;18:1596021. doi: 10.3389/fnmol.2025.1596021. eCollection 2025.

Abstract

BACKGROUND

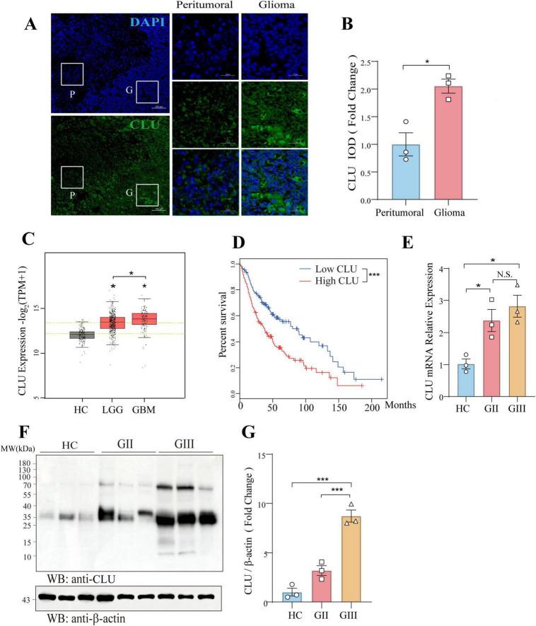
Clusterin (CLU) is a multifunctional protein involved in various pathophysiological processes and diseases. Glioma, the most common aggressive primary brain tumor, is characterized by high morbidity, mortality, and extremely poor prognosis. Our research has found that CLU is upregulated in glioma and contributes to increased tumor malignancy. However, the specific regulatory mechanisms of CLU in the context of glioma are not fully understood.

METHODS

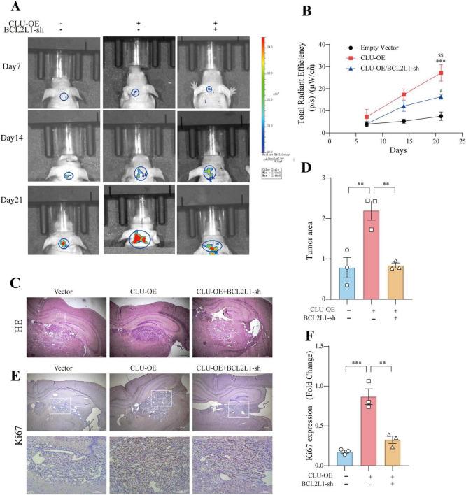
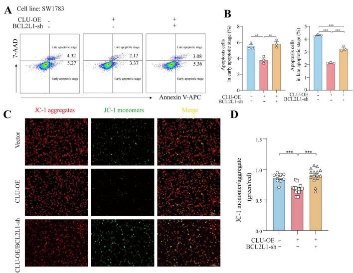
We used glioma public databases, immunohistochemistry (IHC), and immunoblotting techniques to evaluate the expression levels and prognostic value of CLU in glioma. Cell migration and proliferation assays, including the scratch wound healing and MTT assays, were conducted to assess the functional impact of CLU. In addition, immunoblotting and flow cytometry were used to analyze apoptosis-related proteins and CLU-BCL2L1 interactions. An tumor model using nude mice was established to investigate the effects of CLU .

RESULTS

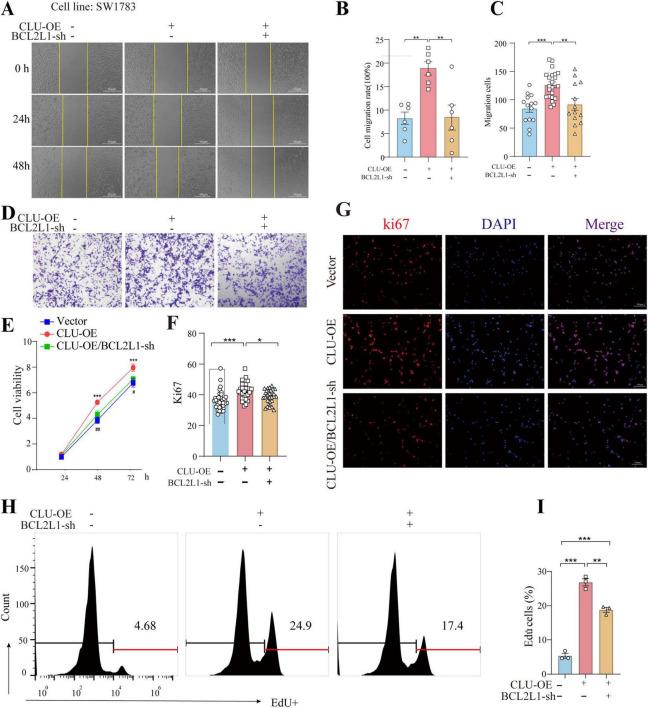
Bioinformatics analyses showed that CLU was highly expressed in glioma, associated with poor clinical outcomes. Functional assays revealed that CLU and BCL2L1 promoted glioma cell migration and proliferation. Silencing CLU reduced the migration and proliferation of glioma cells, while overexpression of CLU enhanced these aggressive phenotypes. Mechanistic studies showed CLU regulated BCL2L1 expression, inhibiting apoptosis pathways and promoting malignancy. experiments confirmed the inhibitory effects of CLU downregulation on glioma growth.

CONCLUSION

This study clarifies the role of the CLU-BCL2L1 axis in promoting glioma migration and proliferation both and . It suggests that targeting this pathway may be a promising therapeutic strategy for glioma.

摘要

背景

簇集素(CLU)是一种多功能蛋白质,参与多种病理生理过程和疾病。胶质瘤是最常见的侵袭性原发性脑肿瘤,具有高发病率、高死亡率和极差的预后。我们的研究发现,CLU在胶质瘤中上调,并导致肿瘤恶性程度增加。然而,CLU在胶质瘤中的具体调控机制尚不完全清楚。

方法

我们使用胶质瘤公共数据库、免疫组织化学(IHC)和免疫印迹技术来评估CLU在胶质瘤中的表达水平和预后价值。进行细胞迁移和增殖试验,包括划痕伤口愈合试验和MTT试验,以评估CLU的功能影响。此外,使用免疫印迹和流式细胞术分析凋亡相关蛋白和CLU-BCL2L1相互作用。建立裸鼠肿瘤模型以研究CLU的作用。

结果

生物信息学分析表明,CLU在胶质瘤中高表达,与不良临床结果相关。功能试验表明,CLU和BCL2L1促进胶质瘤细胞迁移和增殖。沉默CLU可降低胶质瘤细胞的迁移和增殖,而CLU的过表达则增强了这些侵袭性表型。机制研究表明,CLU调节BCL2L1表达,抑制凋亡途径并促进恶性肿瘤。体内实验证实了下调CLU对胶质瘤生长的抑制作用。

结论

本研究阐明了CLU-BCL2L1轴在体内和体外促进胶质瘤迁移和增殖中的作用。这表明靶向该途径可能是一种有前景的胶质瘤治疗策略。

https://cdn.ncbi.nlm.nih.gov/pmc/blobs/0171/12216978/e33820b2b3be/fnmol-18-1596021-g001.jpg

文献AI研究员

20分钟写一篇综述,助力文献阅读效率提升50倍。

立即体验

用中文搜PubMed

大模型驱动的PubMed中文搜索引擎

马上搜索

文档翻译

学术文献翻译模型,支持多种主流文档格式。

立即体验